热搜第一!男艺人在剧组被蓄意报假警!



今天凌晨,乐华娱乐官方微博发布声明称,其公司艺人王一博在横店剧组休息时,被人蓄意匿名报假警。

声明指出,警方接到举报后,赶到现场,对王一博展开调查。王一博配合了全部调查,调查结果证明其清白。
据悉,乐华娱乐已经委托律师处理此事并且跟公安机关取得沟通,尽快锁定报假警违法的人,坚决要追究责任。并表示报假警是浪费警力和警务资源的行为,王一博一直遵纪守法,这种非法污蔑的行为绝对不容忍,呼吁不得实施任何违法行为。

乐华娱乐总经理杜华转发了该声明。

今天凌晨1点20分,王一博也转发该微博,一连用了三个“邪不压正”,并表示:“喜欢我的人和讨厌我的人都一定要遵纪守法!遵纪守法!遵纪守法!!!”

今晨,“王一博被报假警”话题持续微博热搜第一:

网络上还出现了疑似“私生饭”的回应。

多家官方媒体也针对“报假警”事件发声。


下午,话题“乐华声明”登上热搜第一。

报假警
会有什么后果?
针对此事,知名博主@江宁婆婆 第一时间进行了法制科普:

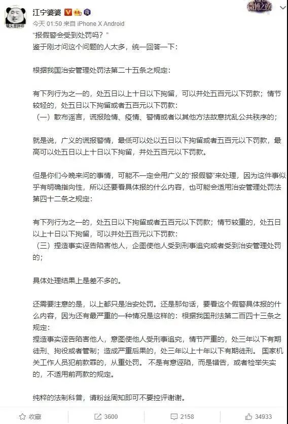
根据我国治安管理处罚法第二十五条之规定:有下列行为之一的,处五日以上十日以下拘留,可以并处五百元以下罚款;情节较轻的,处五日以下拘留或者五百元以下罚款:
(一)散布谣言,谎报险情、疫情、警情或者以其他方法故意扰乱公共秩序的;就是说,广义的谎报警情,最低可以处以五日以下拘留或者五百元以下罚款,最高可以处五日以上十日以下拘留,并处五百元以下罚款。但是你们今晚来问的事情,可能不一定会用广义的“报假警”来处理,因为这件事似乎有明确指向性,所以还要看具体报的什么内容,也可能会适用治安管理处罚法第四十二条之规定:有下列行为之一的,处五日以下拘留或者五百元以下罚款;情节较重的,处五日以上十日以下拘留,可以并处五百元以下罚款:
(三)捏造事实诬告陷害他人,企图使他人受到刑事追究或者受到治安管理处罚的;具体处理结果上是差不多的。还需要注意的是,以上都只是治安处罚。还是那句话,要看这个假警具体报的什么内容,因为还有最严重的一种情况是这样的:
根据我国刑法第二百四十三条之规定:
捏造事实诬告陷害他人,意图使他人受刑事追究,情节严重的,处三年以下有期徒刑、拘役或者管制;造成严重后果的,处三年以上十年以下有期徒刑。国家机关工作人员犯前款罪的,从重处罚。不是有意诬陷,而是错告,或者检举失实的,不适用前两款的规定。
静候真相的同时
再次提醒:
报假警、恶意骚扰110是违法行为,可被处以拘留、罚款!虽然110出警不收费,但每次出警背后,民警所付出的精力和汗水,是远远不能用金钱衡量的!
来源:新浪微博、都市快报、@江油公安等
编辑:My Radio
文中图片来源于网络,版权归原作者所有
如有侵权,请及时联系删除
坐等调查结果!下方 分享 点赞 在看 三连击👇
戳▼元旦一起去跨年


戳▼看My Radio新节目单



到顶部