本周人物 | 篮球明星艾弗森 & 戴姆勒唐仕凯


入围理由
滥用“碰瓷广告”侵害篮球明星权益,最终导致自己的老板被发律师函,奔驰中国的营销,真是让人叹服!作 者 | 尚   武责 编 | 甄   瑶出 品 | 汽车K线
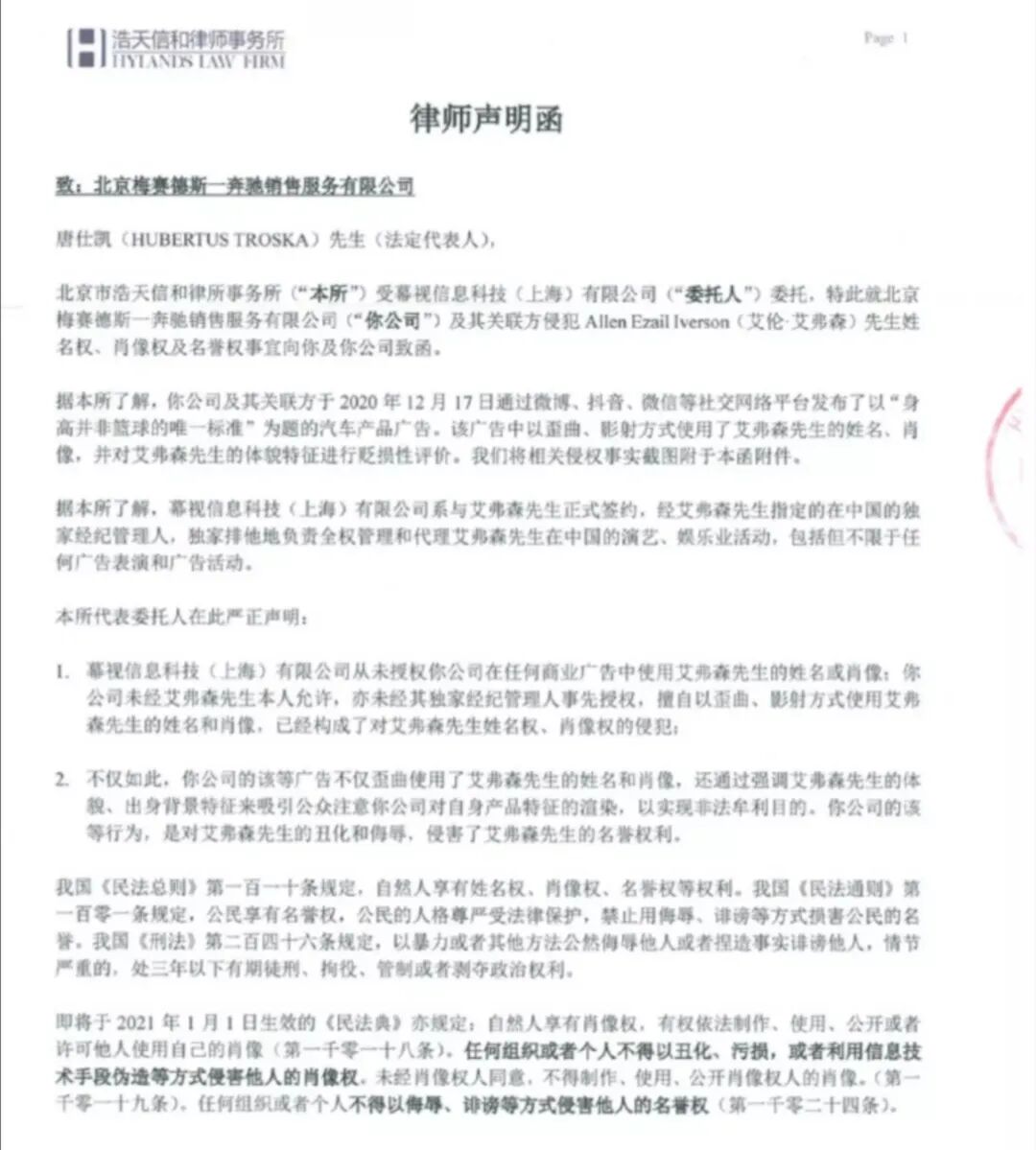
近日,德国豪华汽车品牌梅赛德斯-奔驰因“山寨广告碰瓷艾弗森”,遭到网民和广大球迷的口诛笔伐。
有知名体育博主认为,“奔驰广告强行碰瓷艾弗森,这吃相也太难看了吧!”还有人指出,其实戏仿、致敬、调侃,经常会出现在视频广告中,但这不代表不需要技巧,用得好,观众会心一笑,而投机取巧又耍小聪明,可能会激怒众人。
也难怪,“作为百年豪华品牌,奔驰不会连点儿广告费和版权费都给不起?”这样的质疑不绝于耳。
不过,根据北京汽车公布2019年报显示,北京奔驰年销量56.7万辆,但毛利高达422亿元,平均一辆车毛利超过7万元,这还只是国产车部分,进口车利润可能更高。今年2月份,疫情严重时期,更是曝出北京奔驰停产一天损失超过4亿元,要求尽快复工复产。可想而知,奔驰在中国有多么赚钱。
言归正传,我们先来简单回顾一下事情经过:12月17日,梅赛德斯-奔驰在朋友圈投放一则名为《标准,不止一个》的发动机宣传广告。这个不到一分钟的广告,讲述身高1.83米的篮球明星阿伦·艾弗森,于1996年被选中成为NBA史上最矮选秀状元的故事。
这则看似颇有寓意和引申的汽车广告,却让眼尖的网友发现存在巨大漏洞——广告中的“艾弗森”,并非艾弗森本人,每个Logo都是假的,甚至连名字的字母拼写都有错误:“IVERSEN”而非本名“IVERSON”。引人注意的是,可能是做贼心虚,该广告很快被奔驰“下架”,但在互联网时代,这就像泼出去的水,覆水难收,引发对奔驰方面巨大的讨伐声浪。
那么,艾佛森何许人也?为何奔驰会引发如此大的风波?傲慢的德国人和奔驰中国怎么会道歉?或许因时光荏苒,有人不知道艾弗森在篮球界的地位,可这并不影响他是黑人文化步入主流社会的重要推动力,不会磨灭他在费城带给全球亿万观众的精彩瞬间。这背后是“史上最强控卫”超越常人的努力和训练……这些无疑奠定了他在人们心中的地位。
翌日,因为下属和广告公司策划这则打擦边球的碰瓷广告,涉嫌侵犯他人多项权利,来宣传奔驰小排量发动机,戴姆勒董事会成员、大中华区业务负责人唐仕凯,可能收到了一封来自美国篮球明星艾弗森在中国独家经济管理人的律师函。
估计这位从业超过30年的西班牙人做梦也没想到,会在汽车圈之外的体育圈出名,这真是实现了多少车企破圈传播的梦想。只是对唐仕凯而言,这并不光荣,而是管教无方。
很快,奔驰在各方压力下认怂(PS:可能老板发飙了),并在官方微博发表道歉声明,时间是18日21:26分。
这不禁让人感叹,奔驰道歉的时效性竟然提升这么多!难道这就是明星的力量,还是因为这侵害到了美国篮球明星,担心不良影响会飘到美国人民的脑海里?要知道,对于奔驰女孩在引擎盖苦恼维权,戴姆勒集团前任CEO蔡澈博士,还能眉开眼笑的在上海国际赛车场见证奔驰车队夺冠。真是人比人,气死人。
就像奔驰为那位女车主换车,息事宁人,艾弗森也在微博上给予回应,从最后一句话来看,奔驰在中国这个碰瓷广告,引发的舆论,给远在大洋彼岸的艾弗森带来了甜头,还可能给他带来商业合作。
想想美国的疫情,连现役篮球明星都度日如年,奔驰突然送上大礼,艾弗森怎能不见好就收?如果是詹姆斯,估计就没这么轻易摆平了。
不过,回到事件本身,这次奔驰小排量发动机宣传效果达到了吗?人们的关注点会是什么?本来是“致敬伟大”的广告,为何成为众人厌恶的“广告碰瓷”?其实,回顾一下过去几年奔驰在全球市场,尤其是中国公关品牌层面的事件,也就不难理解奔驰为何会出现这种“低级错误”。
下面:我们简要回顾近年奔驰那些令人无语和愤怒的热点事件:
奔驰高管辱华事件
2016年,奔驰汽车母公司戴姆勒卡客车(中国)有限公司CEO雷内·高海纳,在北京某小区内抢占车位,中国业主与其理论,却听到他的高声叫嚣:“all you Chinese are bastared!”即使在派出所里,依旧一副满不在乎的样子。然而最后,高海纳虽被免职,戴姆勒也表示道歉,但此人似乎并未意识到错误。
奔驰“引用语录门”事件
2018年奔驰发布轿跑宣传照片上,赫然写着一句某喇嘛的所谓“名言”:从不同角度审视境遇,你的视野会更开阔。该行为严重伤害了中国人维护主权的感情。后续:时任奔驰母公司戴姆勒集团总裁蔡澈,大中华区董事长兼CEO唐仕凯,联名致函中国驻德国大使史明德,公开道歉。
奔驰“引擎盖维权”事件
2019年,因产品存在质量问题,以及奔驰经销商处理问题不当,一位女车主坐在奔驰4S店内车辆引擎盖上,哭诉维权,成为中国网络热点,闹得沸沸扬扬,随后奔驰迫于压力介入事件。此事也引发中国车主维权新方式,纷纷衍生效仿。
奔驰频发大规模召回事件
过去几年,奔驰在中国市场频频发生大规模产品缺陷召回事件,虽然这是对产品和消费者负责的表现,却暴露出奔驰产品品质的问题。最近规模较大的一次是今年年中,奔驰在中国宣布,因为渗油问题将召回67万辆汽车,这几乎是该品牌2019年在中国全年的销量。文字为【汽车K线】原创,部分图片来源于网络,版权归原作者所有。本号文章,未经授权,不得转载,违者必究。同时,文章内容不构成对任何人的投资建议。股市有风险,投资需谨慎。
到顶部