你能瞬间推动一光年长的木条吗?| No.225


缘分是一根木条一端在你手里一端在一光年以外如果你在一端推动这根木条另一端的Ta能瞬间感受到吗?
Q1
主动降噪耳机为何会导致耳压等不适?主动降噪耳机是否会损伤听力或者带来其他健康风险?by 匿名
答:
耳机基本已经成为了目前搭乘地铁公交时的必备配件,戴上耳机打开音乐就能进入自己的世界,与戴耳塞、棉花等方法不同,主动降噪耳机通过采样口或麦克风收集环境噪声,再通过主动降噪(Active Noise Cancellation,ANC)芯片处理后,生成一反向180°相位声波,通过耳机扬声器传播到人耳道,与噪声产生相位差180°,抵消掉人耳本应听到的环境噪声,从而达到降噪的目的。主动降噪原理示意图如图所示:

而主动降噪耳机引起的耳压不适可能原因在于其整体外形设计,对于主动降噪耳机而言,为了保证其降噪效果,外形上会更倾向于封闭式设计,这样相对来说空气震动对耳膜的影响会更明显一些,从而引起不适,这一点也存在于一些封闭性较好的入耳式耳机。
对于降噪耳机来说,如果其算法和设计方面没有明显缺陷或延迟,一定程度上对我们的耳朵是有保护作用的,但如果耳机产生的噪声没能实现反向消除,有可能会叠加在外界噪声上变得更加明显,这显然就会对我们的耳朵造成伤害。当然,即使主动降噪耳机效果再好也不要长时间佩戴,生活中还是有很多美好的声音值得我们去倾听的。
参考资料:关于主动降噪耳机的研究
by 懒懒的下午三点半
Q.E.R.
Q2
保质期是如何确定的(比如食品药品护肤品生活用品之类的)?
by 匿名
答:
保质期是一个非常重要的产品检测标准,主要指产品在生产后的一段时间内, 具备较为理想的既有品质, 不容易出现较为严重的变质问题。而保质期由于产品成分、加工条件、贮存方式等差别,保质期也有差异,因此保质期的分析和确定也要从上述几个方面来进行。
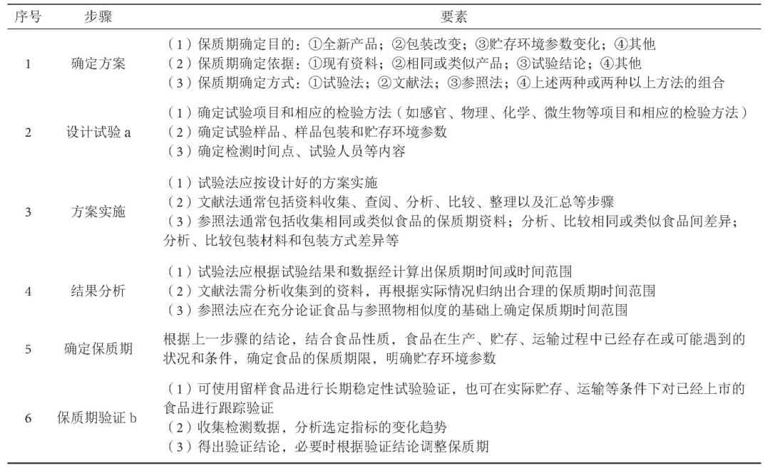
以食品的保质期确定为例,基本程序包括确定方案、设计试验方法、方案实施、结果分析、确定保质期和保质期验证6个步骤(见下表),在确定保质期时, 应充分考虑食品安全风险因素对保质期的影响, 如不同贮存温度下的微生物风险等。
注:a:如使用文献法、参照法确定食品的保质期, 可省略本步骤;b:完整的保质期确定程序包括本步骤, 但可根据需要省略或延后执行
而其他产品也会在生产出来之后通过查阅参考文献,以及一些加速测试实验来模拟产品在使用过程中可能出现的问题从而推断其保质期。
参考资料:食品保质期的确定
by 懒懒的下午三点半
Q.E.R.
Q3
下雨的时候,到底是跑起来淋雨少,还是慢走淋雨少?要考虑哪些变量呢?by 匿名
答:
这个问题有两种理解,1、人从
地到
地慢走和跑比较淋雨量(路程相同),2、人慢走和跑相同时间比较淋雨量(时间相同)。
对于情况1,为了方便把人简化为一个长方体,顶面为头和肩(面积为
),侧面为身体(面积为
),
间距
。以地面为参照物时,
点速度为0,雨点速度
雨(不变量),其水平分量为
(其值向右为正,向左为负)竖直分量为
(正数),人速度
人只有水平分量。以人为参考系时,此时雨点速度(即人眼睛看到的速度)


,建筑物
的速度

与竖直方向夹角为
,设空气中雨点密度为常数
。显然,
(

间)区域雨点(扑面而来)打在人的身体(侧面),单位时间的雨量为
(最外侧的绝对值是因为里面值可能为负,此时表示雨水打在左侧,即人的后背),总时间


,总量
侧=

=


,而
(

间)区域雨点打在头和肩上(顶面),同理,
顶=

=

。综上,
时总雨量
=
+

,可见,这种情况下慢走还是快跑取决于
的正负号,不过
往往比
大得多,尤其是一般情况下,如果不是飘风雨
,则跑时淋雨少;
时,
=

-
,显然,越快越少,但最快不超过
,故一般跑着淋雨少!

情况2现在其实已经很清晰了,设时间为
,总雨量
=
+
=
。显然,
时淋雨最少。
by Alan
Q.E.R.
Q4
为什么茶喝多了就没办法提神了?
by 匿名
答:
茶叶和咖啡的提神醒脑功能,都是因为其中所含有的大量咖啡因,对中枢神经的刺激发挥作用。而对于茶还有咖啡,在长期大量摄入之后都会发生提神效果会下降,需要加大剂量,这是因为机体在长期摄入咖啡因后会产生耐受性。
咖啡因(caffeine),是一种黄嘌呤衍生的生物碱,同时也是世界上消费最为旺盛的精神药物,咖啡、茶叶、红牛……基本每一种拥有提神醒脑功能的食品饮料都是通过咖啡因发挥作用。
咖啡因是一种水溶性脂溶性俱佳的物质,在你喝下茶叶或者咖啡之后,只需大约30min便可以进入你的中枢神经系统中。在你的大脑中,有一类神经元(多巴胺能神经元),他们是通过特殊的受体来感受腺苷,一种信号分子,来调节你的节律,让你感到疲惫让你更好的入睡。非常巧合的是,咖啡因是一种腺苷类似物,会竞争性结合神经细胞上的腺苷受体,却不会引起下游的信号响应,让你保持清醒亢奋,一直到肝脏将咖啡因代谢分解。
ure.咖啡因结构式
但是长期摄入咖啡因,身体的疲劳并不会被缓解,你只是欺骗了自己的大脑让自己亢奋,机体发现疲劳积累的腺苷并没有被很好的响应,会应激产生更多的腺苷受体,来实现在高咖啡因条件下腺苷的正常功能。此时,你便需要摄入更多的咖啡因来让自己保持亢奋清醒,这就是咖啡因耐受性的产生。
如果在长期摄入咖啡因产生习惯化后停止摄入,大量腺苷受体的存在,会让机体对腺苷更加敏感,产生头痛、血压降低等戒断症状。不过在停止摄入一段时间之后,机体对腺苷和咖啡因的敏感程度会恢复正常水平,此时又是只需要少量咖啡因便可亢奋了。需要注意的是咖啡因和巧克力一样对猫狗等动物具有强烈毒性,别给宠物饮用。
参考资料:Si Ferre. An update on the mechanisms of the psychostimulant effects of caffeine. J. Neurochemistry. 2007
by 某大型裸猿
Q.E.R.
Q5
地球外围的太空垃圾和地球卫星那么多,太阳光照会受到影响吗,比如太阳光被遮挡?如果有天太空垃圾和地球卫星把地球外层全覆盖了,我们会因此而接受不到太阳光吗?by 匿名
答:
太空垃圾的存在会对光照产生影响,但是目前而言,对于我们普通人来说,还没有产生影响日常生活的效应,我们日常生活中一般感觉不到太空垃圾的存在。(以下讨论建立在目前太空垃圾的数量基础上)
首先,太空垃圾不会自己发光,只能反射太阳等光源的光。在白天,太阳光太强烈,太空垃圾反射的光作为太阳光的”赝品“,自然相形见绌。在夜晚仰望星空时,能看到的也基本是月亮和星星,比起人类城市的光污染,太空垃圾的光污染可以忽略不计。
但是换个角度来说,太空垃圾也可以“发光”——把自己烧掉。轨道比较低的太空垃圾会在空气阻力的作用下,速度逐渐减慢,并最终坠向地球,在此过程中,由于高速和大气摩擦生热,太空垃圾会燃烧起来,就像流星一样。荷兰艺术家罗斯加德就向欧洲航天局提出,可以建立一个太空垃圾实验室,以期待将太空垃圾引导到大气层,变成人造流星划过天空。太空垃圾:吾自身与名俱灭,换君许愿合双眸。[突然文艺]
我们普通人肉眼的能力范围内,可以忽略太空垃圾产生的光污染造成的影响,但是对于天文精密仪器来说,太空垃圾的影响就太大了。美国天文学家克利夫就在他的天文观测原始图片中发现了卫星留下的发光斜线,智利天文学家巴斯克斯也曾遇到大量“星链”卫星穿过天空,其反射的强光干扰了高能照相机。
此外,太空垃圾还会引起各类安全事故。国际空间站曾经屡屡与太空垃圾“擦肩而过”。上个世纪苏联的一颗失控核动力卫星坠毁到加拿大,导致当地放射剂量严重超标等等,太空垃圾的危害太多了,世界各国目前都在严密监视太空的各类碎片,并试图用各类技术手段,例如激光、绳网等,进行清理。
最后,如果太空垃圾把地球外层全覆盖了会如何?既然都全覆盖了,那自然是没有太阳光了。不过这个“全覆盖”的问题暂时不必担心,因为发向外太空的东西都是在地球上制造出来的呀,想在地球外面制造太空垃圾的外壳并且达到完全覆盖,所需要的原材料估计得掏空地球,目前人类没有这个能力的。
除非,人类学会了火影里的封印术[滑稽]
by 金鱼J
Q.E.R.
Q6
如果有一个长一光年的木条(不考虑引力坍缩之类的),用力推动它的一端,一光年外的另一端会立刻移动吗?by 西瓜
答:
不会。物理一点来说,是因为介质(杆)中力的传播速度为声速,一般而言固体声速为103 m/s量级,相对光速而言是很慢的。
把声速和力传播速度联系起来很奇怪?回忆初中物理中声速一节大家应该能会想起这一点,哪里提到固体声速>液体>气体,这个时候相信很多人会选择找人敲击一下走廊围栏的一端自己在另一端听声音,这个时候第一次听到声音(围栏传来的)和感受到围栏振动是同时的。其实声音是随振动传来的,力导致振动而有振动才有声音!
如果还觉得哪里怪怪的,那么更细致一点来说,介质(如杆)是由原子等微观粒子组成的,未受外力时一个粒子主要受到邻近粒子的库伦力而处于受力平衡状态,一端受力会导致受力处的那些粒子移动(其他未受力的这个时候当然不会移动!),移动的粒子导致其附近局部电场发生改变(库伦力随距离衰减很快,对远处粒子影响可忽略),近邻的粒子受力不再平衡,也发生移动,又影响后面的粒子。可以看到,这个过程中最快速的一步,是变化后的电场传播到邻近粒子上的速度,与光速一致;而限制力的传播速度的,是较慢的一步,即近邻原子响应并发生移动的速度。两种速度拉扯下来,最快不过是低频极限下的纵波声速了。
by Alan
Q.E.R.
Q7
同样是发光,为什么太阳发出的光很温暖,萤火虫发出的光是没有温度的?by 匿名
答:
这个问题如果从生物相容的角度来讲,那肯定萤火虫发出的光不能带有太高温度,否则萤火虫简直就是在玩火!
正经点说,我们就得区分太阳光和萤火虫光都是什么区别和原理。而这种会产生热量有黑体辐射效应的光,其实就是我们常见的白炽灯的所发出的光,也就是太阳发出的光。这种光就是物体因为温度足够高,所以会向外辐射不同波长的光。辐射的光波长分布和高温物体的温度服从普朗克黑体辐射定律,辐射的光其中包含了一部分可见光,于是我们就会看到火焰这种发光的高温物体了。

萤火虫在发光器官通过化学反应——氧气与钙,三磷酸腺苷(ATP)和化学荧光素结合,就会产生生物发光。氧化态的荧光素从激发态回到基态时就会释放出光子,这个原理我们初中应该学过,当原子核外电子跃迁时会放出特定波长的光。于是萤火虫就可以通过控制氧气从发光器官的进入,来控制发光频率,在这个过程中很少产生热量。但并不是不产生热量哦~所以如果一个萤火虫的发光功率足够高,那在这个化学反应过程中产生的热量,说不定你还是可以感受到的~
所以通过以上的对比可以发现,黑体辐射发光的效率一点都不高,很多能量都会以热量的形式散发出去。所以我们现在逐渐在家用照明中慢慢舍弃了传统的白炽灯。
by Kun
Q.E.R.
#投票
#本期答题团队
懒懒的下午三点半、Alan、某大型裸猿、金鱼J、Kun
#点击这里或识别下方二维码快速提问

#上期也精彩
‍pH=2.7的硫酸能喝吗?| No.224‍
编辑:他和猫
近期热门文章Top10
↓ 点击标题即可查看 ↓
1. 塑料垃圾入侵人体全过程曝光
2. 0.999…真的等于1嘛?
3. 《三十而已》中的蓝色烟花,到底有多难造?
4. 失传近300年的“绝世好钢”重出江湖!科学家3D打印出大马士革钢
5. 为了用最小的箱子装最多的汽水,数学家们研究到了24维!
6. 「这对啊,这对是史上最难异地恋。」
7. 为了保护皮肤,你知道黑色素有多努力吗?
8. 刚喝完的汽水瓶不要扔,吸管伸进去,隔壁的小孩都...
9. 总说“下次一定”的你被验证码白嫖了多少次?
10. 今天的文章是真的水…… 点此查看以往全部热门文章 

到顶部