热搜:又有网约车女乘客跳车;小米宣布关停这服务;统一推送联盟全面升级;抖音汽车logo曝光;支付宝封杀虚拟货币交易



统一推送联盟官宣将纳入中国信通院 CMS 体系
6 月 21 日消息,中国信息通信研究院 CAICT 上周宣布,信通院共建的移动基础服务平台即将发布。统一推送联盟官方今日宣布,联盟旗下所有相关标准与成果将纳入中国信通院与中国互联网协会共建的“中国移动基础服务平台”(China Mobile Service,CMS)的相关体系之中,并在 2021 年中国互联网大会上正式发布。

据悉,CMS 由中国信通院泰尔终端实验室和北京中互网来 (中国互联网协会独资企业) 打造,是我国移动互联网生态自主可控的第三方基础服务平台。
CMS 致力于促进我国移动互联网生态自主创新,推动我国自主标准使用,发展自主可控的软硬件基础服务。(来源:IT之家)
全球首个支持华为鸿蒙的游戏引擎来了
近日,Cocos 引擎在上海举办的技术沙龙上表示,前一天刚刚发布的 Cocos Creator 3.2 正式支持 HarmonyOS,Cocos 由此成为全球首家支持 HarmonyOS 的游戏引擎。

从华为获悉,Cocos Creator 是一款一体化游戏开发工具,在 2D、2.5D 游戏开发领域具有较高的市场占有率,但在 3D 市场仍处于起步阶段。
麒麟 GPU 团队与 Cocos 引擎展开技术合作,通过 HMS Core CG Kit 助力 Cocos 引擎进一步完善 3D 渲染框架,在 Cocos Creator v3.1 版本中实现了移动端可落地的延迟渲染管线。(来源:IT之家)
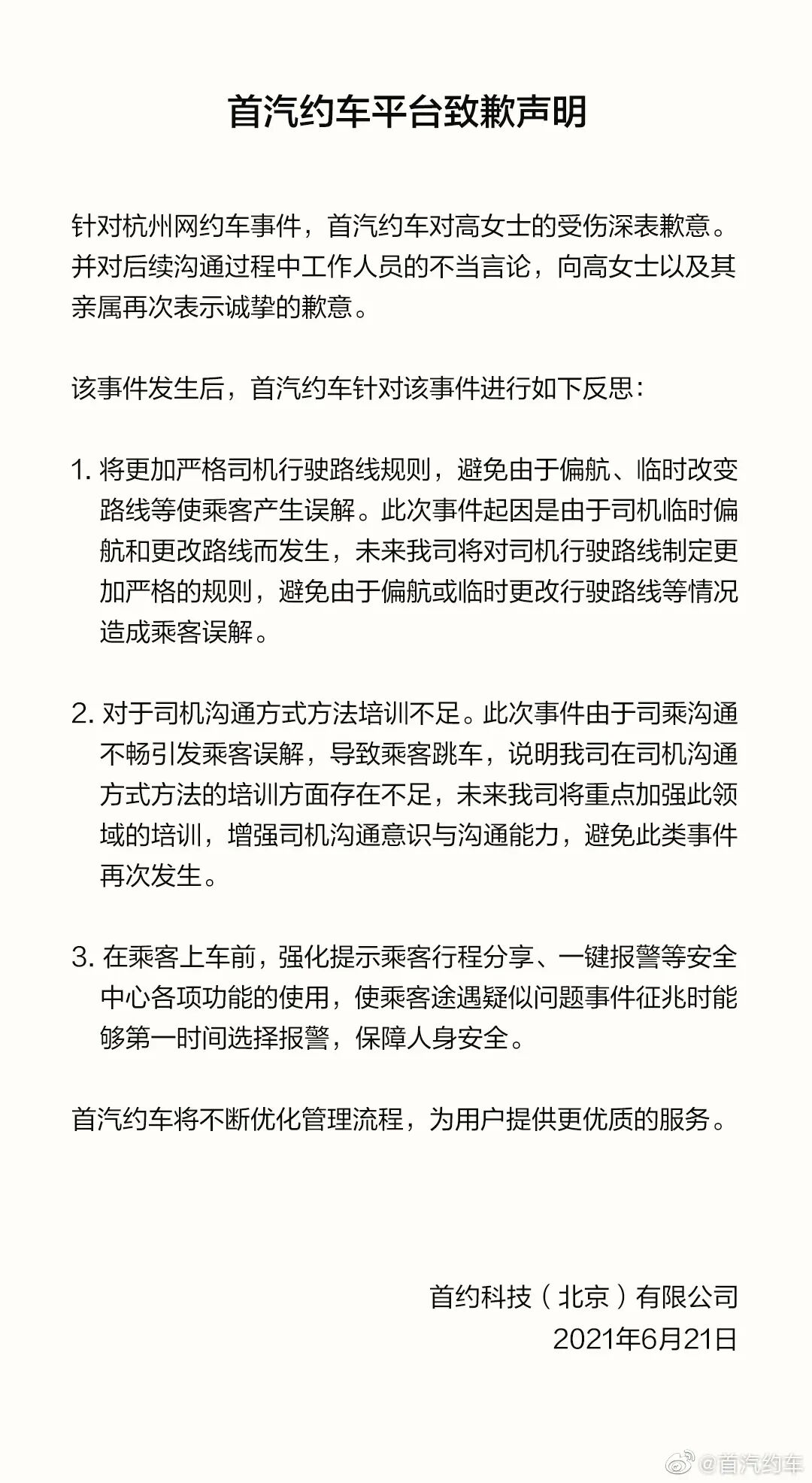
首汽约车对“杭州网约车事件”致歉
6月21日下午消息,首汽约车今日针对杭州网约车事件发布致歉声明称,对高女士的受伤深表歉意。并对后续沟通过程中工作人员的不当言论,向高女士以及其亲属再次表示诚挚的歉意。

声明还表示,此次事件起因是由于司机临时偏航和更改路线而发生,首汽约车将更加严格司机行驶路线规则,避免由于偏航、临时改变路线等使乘客产生误解。
6月12日,杭州的高女士打了一辆首汽约车前往富阳,全程8公里。她自称司机企图跟她搭讪,且两次更改路线。越想越怕选择了跳车,导致左臂骨折。(来源:新浪科技)
起拍价80元“青眼白龙”游戏王卡牌被加到8732万
前段时间,安徽滁州中院法拍一件刑事案件被执行人的游戏王“青眼白龙”纪念卡牌,起拍价80元,在上线三天内就有超万人报名,39万人次围观,一时间引起了广泛关注。根据阿里法拍官网显示,目前官方已经终止了这项拍卖,最终价钱被定格在8732万元,相比起拍价已经翻了百万倍,吸引了超200万人关注。

官方表示,拍品与实际竞拍价格严重不符,可能存在恶意炒作与竞价行为。
据悉,“青眼白龙”是日本漫画《游戏王》中角色,在《游戏王》大火之后曾改编成一系列的电脑游戏、手机游戏、纸牌游戏、电视动画等作品。(来源:新浪科技)
字节跳动“抖音汽车”Logo 曝光
6 月 21 日消息,据 Tech 星球,一位接近字节跳动的人士透露,字节跳动于近日推出了一个名为“抖音汽车”的 Logo,该 Logo 以一辆汽车为主题,下方为“抖音汽车”字样。

据悉,字节跳动最近在汽车方面频频布局,今年 4 月份,重庆万象优车科技有限公司正式成立,主要业务是互联网和汽车相关,该公司由北京星云创迹科技有限公司 100% 持股,后者为字节跳动全资子公司。
另据 36Kr 报道,某行业人士透露,字节团队曾拜访长城汽车以及吉利旗下车联网公司亿咖通等,还约见了博泰车联董事长应宜伦。字节跳动相关人员还曾到理想汽车调研,双方平时也就车联网业务有多次交流。(来源:IT之家)
支付宝回应被约谈虚拟货币交易问题
近日,人民银行有关部门就银行和支付机构为虚拟货币交易炒作提供服务问题,约谈了工商银行、农业银行、建设银行以及支付宝(中国)网络技术有限公司等部分银行和支付机构。支付宝今日发布了禁止使用该公司服务用于比特币等虚拟货币交易的声明,并回应新浪科技称,将持续开展对虚拟货币交易的全面排查和打击治理。

在公告中,蚂蚁金服方面表示,后续将从四个方面进一步加大对相关交易的打击力度:
1、继续严密监控排查涉及虚拟货币的交易行为,对重点网站和账户建立巡查制度,一经发现立即封堵;2、加强支付交易环节风险监测,严禁虚拟货币转账交易,部署风险算法模型,加强异常交易监测,对嫌疑付款方风险提醒、收款方进行限权;3、加强商户管理,严禁虚拟货币商户准入,并持续对签约商户进行风险监测,一旦发现商户从事虚拟货币交易,将其纳入黑名单,禁止后续合作;4、加强虚拟货币风险提示,通过风险弹窗、消息推送等方式强化用户宣传和警示教育。(来源:新浪科技)
小米云服务宣布哎呀宝贝停服
今日,小米云服务发布《哎呀宝贝停服公告》称,由于业务发展调整,该项目将停止服务。

小米云服务表示,用户的数据可以通过小米云服务 PC 客户端定制版导出到电脑中,导出渠道开放至 2021 年 12 月 31 日,过期未导出数据将无法恢复。
据悉,哎呀宝贝是小米云服务实验室推出的一款应用,可自动整理宝宝照片,支持一人添加照片全家随时查看,以及云端私密存储等功能。(来源:IT之家)
真·全员造车
↘↘↘
到顶部