Nature重磅:新冠病毒会加速细胞衰老,但这也为治疗提供了新方向




撰文|nagashi
编辑 | 王多鱼
排版|水成文
新冠疫情从爆发至今,不断刷新了人类对病毒的认知,作为整个人类的“飞来横祸”,其影响的领域和范围也越来越大,并深刻影响着人类的社会秩序。
不仅如此,新冠病毒(SARS-CoV-2)作为一种致命性病毒,对感染患者的伤害也极大。2021年6月23日,国际顶尖医学期刊 Nature Medicine 上的一项研究显示,超半数新冠轻症患者康复半年后陆续出现各种症状,呼吸困难、味嗅觉丧失、疲劳、记忆力下降【1】。
值得注意的是,细胞被病毒感染后通常会激活自身的衰老机制并迅速走向衰亡,这被认为是机体抵抗病毒感染的一种方式。那么,SARS-CoV-2感染是否也会引起细胞衰老呢?如果可以,我们又该如何利用这一机制去对抗COVID-19大流行呢?
2021年9月13日,德国柏林夏里特医学院的研究人员在 Nature 上发表了题为:Virus-induced senescence is driver and therapeutic target in COVID-19 的研究论文【2】。
这项研究表明,宿主细胞在感染了新冠病毒(SARS-CoV-2)之后,会唤醒自身的细胞衰老机制作为主要应激反应。基于这一点,研究人员利用针对衰老细胞的Senolytics疗法选择性清除感染了新冠病毒的细胞,从而揭示了一种新的病毒治疗方案。

病毒感染会显著引起细胞损伤,并在被感染的宿主细胞中引发深刻的生物学变化,例如打开病毒触发的细胞衰老开关。病毒诱导的衰老(VIS)与其他形式的细胞衰老没有区别,并伴有衰老相关的分泌表型(SASP)。
衰老相关的分泌物主要由促炎细胞因子、细胞外基质活性因子和促凝因子组成,同时也是细胞因子风暴、巨噬细胞激活、NET形成、内皮炎和广泛的肺血栓形成的基础。而细胞因子和免疫细胞网络脱轨是COVID-19的器官损害和临床严重程度的原因。
由此看来,病毒诱导的衰老(VIS)在COVID-19病症发展中发挥重要作用,研究两者的关系或将成为治疗新冠感染患者的关键。
在这项研究中,研究人员发现,COVID-19患者的气道粘膜原位衰老标志物和血清SASP因子水平均升高。与此同时,体外检测显示,COVID-19患者表现出巨噬细胞活化、SASP相关的分泌、补体溶解和SASP放大内皮细胞的继发性衰老。
这证实了SARS-CoV-2像其他病毒一样,也会唤醒细胞衰老作为受感染细胞的主要应激反应。

COVID-19患者表现出病毒诱导的衰老(VIS)特征
那么,病毒诱导的衰老(VIS)又如何应用于COVID-19患者的治疗呢?
2015年,美国梅奥诊所的 James Kirkland 博士领导的研究团队在 Aging Cell 上发表题为:The Achilles' heel of senescent cells: from transcriptome to senolytic drugs 的研究论文【3】,报道了一类选择性杀伤衰老细胞的药物组合——Senolytics。
Senolytics由达沙替尼和槲皮素组成,能够选择性地诱导衰老细胞死亡。其中,达沙替尼可清除衰老的人脂肪细胞祖细胞,而槲皮素可以杀伤衰老的人内皮细胞和小鼠骨髓干细胞,两者联合使用效果更强。

基于此,研究团队尝试将SARS-CoV-2引起的宿主细胞衰老和Senolytics关联起来,以此开发一种新的COVID-19靶向性治疗策略。
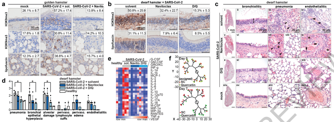
研究人员构建了SARS-CoV-2感染的仓鼠和小鼠模型,并通过注射Navitoclax和达沙替尼/槲皮素等Senolytics治疗组合来验证他们的猜想。他们发现,Senolytics可选择性清除病毒诱导的衰老细胞,减轻与COVID-19相关的肺部疾病,并减少炎症的发生。

Senolytics疗法可减轻动物模型和患者中COVID-19的疾病特征
作者表示:“这项研究结果表明,病毒诱导的衰老(VIS)是COVID-19相关细胞因子升级和器官损伤的关键触发因素。因此,我们建议将病毒感染细胞的溶血性靶向作为一种新的治疗方案,以对抗SARS-CoV-2或其他病毒感染。”

VIS细胞对Senolytics的靶向作用很敏感
总而言之,这项研究揭示了SARS-CoV-2感染也会引起宿主细胞的应激性衰老,因此可以通过靶向衰老细胞的Senolytics疗法来清除被SARS-CoV-2感染的细胞,以此开发一种全新的COVID-19靶向性治疗方法。
实际上,这也并非第一个将Senolytics与新冠联系起来的研究,2021年7月16日,美国明尼苏达大学和梅奥医学中心的研究团队在 Science 期刊发表了题为:Senolytics reduce coronavirus-related mortality in old mice 的研究论文【4】。
这项研究表明,抗衰老药物Senolytics能够降低老年小鼠与冠状病毒相关的死亡率。

参考文献:
1. https://www.nature.com/articles/s41591-021-01433-3
2. https://www.nature.com/articles/s41586-021-03995-1
3. https://onlinelibrary.wiley.com/doi/full/10.1111/acel.12344
4. https://science.sciencemag.org//373/6552/eabe4832




开放转载
欢迎转发到朋友圈和微信群


 微信加群 
为促进前沿研究的传播和交流,我们组建了多个专业交流群,长按下方二维码,即可添加小编微信进群,由于申请人数较多,添加微信时请备注:学校/专业/姓名,如果是PI/教授,还请注明。

点在看,传递你的品味
到顶部