Nature:针对新靶点的新冠广谱特效药,无惧变异,可预防和治疗各种变异株感染




撰文 | nagashi
编辑 | 王多鱼
排版 | 水成文
COVID-19大流行已经在全球范围内肆虐了两年多,造成了数亿人感染和数百万人死亡。随着感染人群的增多,如今的新冠病毒(SARS-CoV-2)已积累了大量的变异,演化为德尔塔(Delta)和奥密克戎(Omicron)等传染力更强、具有免疫逃逸能力的变异株。
但需要注意的是,现有的新冠疫苗大多是基于新冠原始病毒株研发出来的,对于这些新冠变异株,其有效性正在不断降低。因此,在可预见的未来,COVID-19大流行很可能仍然是一个全球健康威胁。
为了应对不断涌现的新冠变异株,开发一种广谱性的新冠治疗药物将成为遏制COVID-19大流行的关键。
近日,哥伦比亚大学和康奈尔大学的研究人员在 Nature 上发表了题为:A TMPRSS2 inhibitor acts as a pan-SARS-CoV-2 prophylactic and therapeutic(TMPRSS2抑制剂可作为泛SARS-CoV-2的预防和治疗药物)的研究论文。
该研究开发了一种抑制TMPRSS2的小分子化合物——N-0385,可以阻止新冠病毒及其变异株(包括Delta和Omicron)的感染及入侵过程。更重要的是,在可感染新冠的ACE2转基因小鼠模型中,N-0385在多次或单次鼻腔给药后提供了高水平的预防和治疗效果。

SARS-CoV-2的生命周期始于附着并通过血管紧张素转换酶2(ACE2)受体进入呼吸道上皮细胞。值得注意的是,新冠病毒的刺突蛋白(S蛋白)在介导病毒与宿主细胞膜的融合之前,还需要劫持宿主的Ⅱ型跨膜丝氨酸蛋白酶,如TMPRSS2,TMPRSS2通过切割新SARS-CoV-2的的S蛋白,帮助其进入宿主细胞。
形象生动地说,如果把ACE2比作“门把手”,那TMPRSS2就是“润滑油”。在TMPRSS2和ACE2的帮助下,SARS-CoV-2得以顺利入侵人体细胞。这也意味着TMPRSS2是预防SARS-CoV-2感染的潜在治疗靶点。

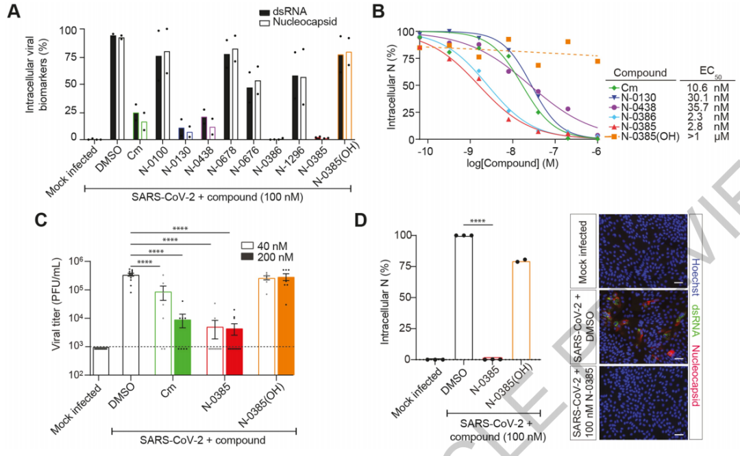
在这项最新研究中,研究团队开发了一个小的拟肽化合物库,以筛选TMPRSS2蛋白水解活性的抑制剂。通过一系列的筛选和功能验证,研究人员找到了一种最佳的拟肽化合物——N-0385,这种小分子化合物对TMPRSS2的抑制率可达83%,远高于临床批准的TMPRSS2抑制剂甲磺酸卡莫司他(53%)。

研究团队筛选对TMPRSS2有抑制作用的拟肽药物
在体外细胞实验中,N-0385对SARS-CoV-2感染的抑制率可达99%,其半数有效浓度(EC50)为2.8±1.4nM,其没有表现出任何细胞毒性。相比之下,甲磺酸卡莫司他的EC50为10.6±8.4nM。
更重要的是,N-0385对几种常见的新冠变异株(如Delta和Omicron)均有强大的抗感染功效。事实上,现有的新冠变异株尚未出现TMPRSS2相关的突变,这表明N-0385很可能是一种广谱性的、可针对多种新冠变异株的抗病毒药物。

N-0385等抗TMPRSS2的拟肽药物是SARS-CoV-2的低纳摩尔抑制剂
随后,研究团队进一步地测试了N-0385在可感染SARS-CoV-2的ACE2转基因小鼠模型中的治疗效果。研究显示,鼻腔给药N-0385显著降低了感染小鼠的发病率和死亡率:N-0385治疗小鼠的肺中,3天后SARS-CoV-2分别减少97%和98%;为期8天的N-0385治疗方案中,70%的小鼠免受SARS-CoV-2感染导致的死亡。

N-0385降低了小鼠的感染率,提高了生存率
不仅如此,接受N-0385治疗的存活小鼠的生理状态更好,组织形态趋于未感染前。这些数据表明,N-0385即使是在动物模型中也具有强大的抗病毒功效。此外,研究团队还证实,对于新冠Delta变异株,N-0385在保护小鼠免受感染方面具有同样强大的功效。

N-0385对四种新冠变异株均有抑制效果
总的来说,该研究报道了一种靶向TMPRSS2的抑制剂——N-0385,这种拟肽药物可以阻断病毒入侵的关键步骤,有效地抑制新冠病毒感染,在小鼠实验中降低感染率、提高生存率和改善治疗预后。
更重要的是,N-0385对各种新冠变异株(如Delta和Omicron)均有良好的抗感染功效,为新冠病毒及其变异株的感染提供了一种新的、有效的预防和早期治疗选择。
论文链接:
https://www.nature.com/articles/s41586-022-04661-w




开放转载
欢迎转发到朋友圈和微信群


 微信加群 
为促进前沿研究的传播和交流,我们组建了多个专业交流群,长按下方二维码,即可添加小编微信进群,由于申请人数较多,添加微信时请备注:学校/专业/姓名,如果是PI/教授,还请注明。

点在看,传递你的品味
到顶部