意大利学者发现新冠病毒在人体内被RNA编辑的证据,人类脱氨酶对新冠病毒出手了!




新型冠状病毒肺炎(COVID-19)疫情已演变为全球性公共卫生事件,除南极洲外的六大洲均已发现SARS-CoV-2感染者,除中国外,韩国、意大利、伊朗和日本等国疫情形势较为严峻。截止目前,中国境外94个国家和地区累计确诊已达21302例,累计死亡近400人。
最近的研究表明,新型冠状病毒(SARS-CoV-2)已经发生变异并可划分为两个亚型——S型和L型,随着基因变异,病毒与宿主的相互作用也会发生改变,从而指导临床相关的药物和治疗方案的选择。由此可见,针对SARS-CoV-2的基因组研究是十分重要的。
近日,意大利锡耶纳大学的研究人员在预印本平台 bioRxiv 上发表了题为:Evidence for RNA editing in the transcriptome of 2019 Novel Coronavirus 的研究论文。
研究者分析了2名武汉患者肺泡灌洗液中的新型冠状病毒(SARS-CoV-2)的RNA序列发现:人类宿主的脱氨酶(APOBECs/ADARs)参与SARS-CoV-2转录组的RNA编辑,这一过程可能对SARS-CoV-2与患者的相互作用造成深远影响。

病毒是专性细胞内寄生物,在经过漫长的协同进化过程,宿主体内进化出天然免疫系统来感知和抑制病毒的入侵,其中包括内源性脱氨酶介导的DNA和RNA编辑。
哺乳动物中存在两类脱氨酶:
1、ADARs靶向双链RNA,将腺嘌呤(A)脱氨转换成次黄嘌呤(I);
2、APOBECs靶向单链RNA,将胞嘧啶(C)脱氨转换成胸腺嘧啶(U)。
APOBECs/ADARs可以干扰病毒的复制过程,包括冠状病毒,但其酶活性是否参与尚不清楚。
为了评估宿主对SARS-CoV-2感染反应中是否发生RNA编辑,研究者从公开数据库中获取了武汉COVID-19患者的肺泡灌洗液(BALF)中分离到的SARS-CoV-2的RNA序列数据集, 测序质量因样本而异,其中只有2个样本具有适合于识别潜在编辑位点的覆盖率和错误率。
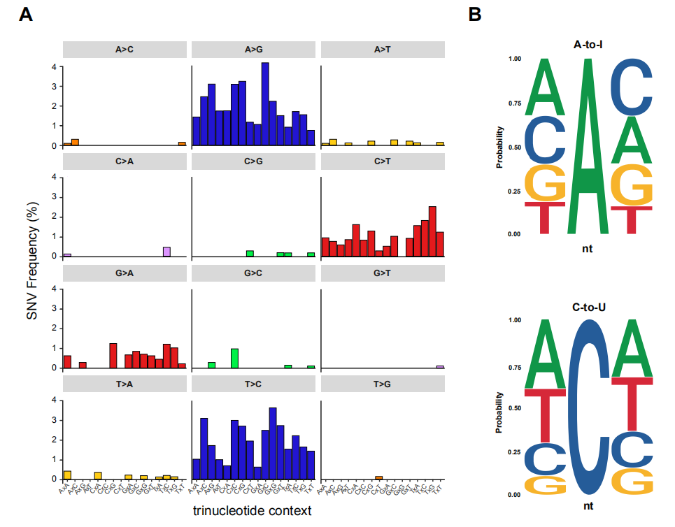
研究人员通过REDItools 2对这2个样本数据进行分析,共鉴定了487个单核苷酸变异(SNVs),其中41个来自患者SRR10903401, 446个来自患者SRR10903402。
SARS-CoV-2转录组的SNVs鉴定
SNVs的等位基因比例在1-5%之间,并且存在转换偏向性,转换次数与冠状病毒的突变率(10-6/-7)一致。研究人员观察到SARS-CoV-2转录组中A→G/T→C的变化,这可能是ADARs介导的A→I造成的;而C→T/G→A的转变,则可能由APOBECs介导的C→U造成的。

值得注意的是,SNVs在大多数病毒基因上的积累与基因长度和测序深度成正比,唯一的例外是调节干扰素信号的ORF6基因,该基因的编辑率高于其他基因。

SARS-CoV-2 RNA编辑位点的序列特征
由于APOBECs脱氨酶优先在特定的序列环境中靶向胞嘧啶,研究人员分析了SNVs的三核苷酸环境,基因组归一化后,A→I变化没有明显的偏差。C→U的变化主要发生在胸腺嘧啶和腺嘌呤的3 '位上,与APOBEC1脱氨基相兼容的模式([AU]C[AU])相一致。此外,最常被编辑的三核苷酸是TCG,它与APOBEC3A模式(UCN)兼容。

冠状病毒科不同病毒株的核苷酸变化
研究人员对SARS-CoV-2、MERS-CoV和SARS-CoV等现有冠状病毒基因组进行比对,以验证RNA编辑是否可能对通过进化获得的某些突变负责。基因组比对显示,所有病毒株中相当一部分突变可能来自脱氨基作用导致的C→U和A→I,并且一种与APOBEC介导的编辑兼容模式也存在于基因组C→U的SNVs中。

RNA编辑在SARS-CoV-2中的功能意义还有待探究:对入侵病毒基因组的编辑可能导致病毒死亡,也可能促进病毒进化。
对RNA病毒而言,对其RNA编辑,造成其死亡的可能性比导致其进化可能性更大,因为这将直接影响它的遗传信息。
总的来说,本研究证实了人类的脱氨酶(APOBECs/ADARs)参与了对新型冠状病毒(SARS-CoV-2)转录组的RNA编辑。
而这一过程可能决定病毒和患者的命运:
1、APOBEC3A失活在中国人群中十分常见,这或许在新型冠状病毒(SARS-CoV-2)传播中起重要作用;
2、由于RNA编辑和突变无明显关联性,比较两者将有助于临床选定高效的治疗靶点。
论文链接:
https://doi.org/10.1101/2020.03.02.973255
点击文末“阅读原文”,即可阅读原论文。
BioWorld  
BioWorld始终致力于报道生命科学领域最前沿、最重要、最有趣的研究进展,目前已有20万学者关注,现组建生命科学/医学/科普领域研究生/教授/科普交流群。如需进群,请长按下面二维码,添加管理员微信。
温馨提示:添加管理员微信时请备注(姓名/学校/专业/职位, 科普爱好者请备注“科普”,否则不予通过),以便我们邀请您进入相应交流群。


到顶部