潮讯:华为起诉山寨厂商;iPhone等国外手机销量暴跌;传这种手机将退出市场;抖音这个功能开始收费



华为起诉网店擅用其商标获赔100万
信息显示,近日,浙江省杭州市余杭区人民法院公布一起侵权华为商标及不正当竞争纠纷的案件。

华为技术有限公司经消费者投诉,发现被告深圳市金运视讯设备有限公司,在其网店中销售未经授权的华为耳机,大规模侵害华为注册的 “华为” “HUAWEI” “FREEBUDS” 商标专用权。
法院经查认为,金运公司构成商标侵权及虚假宣传的不正当竞争行为。裁判结果为,金运公司立即停止侵权、停止涉案虚假宣传的不正当竞争行为,同时向华为公司赔偿损失100万元。(来源:新浪科技)
小米汽车自动驾驶专利公布
企查查App显示,近日,小米汽车科技有限公司公开自动驾驶领域专利,专利涉及一种车辆控制方法、装置、介质、芯片、电子设备及车辆。

企查查专利摘要显示,该车辆控制方法包括:根据目标车辆的当前位置和车道路由信息,确定目标车辆所在道路对应的一个或多个待定行驶车道。
专利中的方法还包括,在待定行驶车道包含目标车辆正在行驶的当前车道的情况下,根据待定行驶车道的行驶效率,确定目标车辆的目标车道;并根据目标车道控制目标车辆行驶。(来源:新浪科技)
iPhone等国外品牌智能手机出货量大跌
据投行分析师的报告显示,4月份国外品牌智能手机在国内市场的出货量大幅下滑,而目前在国内市场销售的国外品牌智能手机,主要是苹果的iPhone。

4月份iPhone等国外品牌智能手机在国市场的出货量不到170万部,远不及此前310万部的平均值。
这名投行分析师的报告,参考了信通院发布的国内手机市场月度运行分析报告。信通院的报告显示,4月份国内市场手机共出货1807.9万部,其中国产品牌手机出货1642.7万部。按这一数据计算,4月份国外品牌手机在国内市场的出货量为165.2万部。(来源:新浪科技)
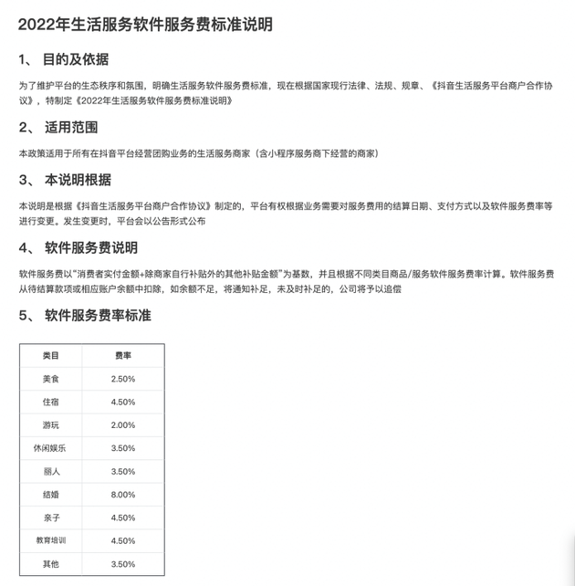
抖音6月1日起将对本地生活商家收费
抖音在“巨量学”官网发布《2022年生活服务软件服务费标准说明》,明确6月1日起将对生活服务业务收取服务费。其中,各商品类目的平均软件服务费率为3%,最高费率不超过8%

在各个类目中,结婚类以8%的费率位居榜首。亲子、教育培训以4.5%的费率位居第二位,费率最低的为游玩类,需2%的费率,美食的费率为2.5%,也处于费率较低的类目。
据悉,抖音对新商家有60天的保护期,保护期内仅收取支付通道服务费。此外,对于合规经营的小微商家,平台会在政策实施前两个月主动给予100%月度返还。(来源:新浪科技)
传三星今年智能手机产量将减少3000万部
据报道,韩媒新报告显示,三星2022年产量将减少3000万部。

在疫情前,智能手机行业的增长速度就已经出现了放缓的迹象。最近两年,供应链限制等因素导致手机制造商正在缩减产量。
三星拒绝就此消息置评。据悉,除了三星之外,苹果公司也受到了影响。最近的一份报道指出,苹果或将取消在2022年内再生产2000万部手机的计划。(来源:新浪科技)
部分地区手机用户已搜索到中国广电 5G / 4G 信号
据通信人家园论坛部分网友反馈,中国广电的手机信号在部分地区已经可以搜索到(plmn 为 46015)。

一些网友可以搜索到中国广电 5G,也有网友搜索到了中国广电 4G / 5G。此外,部分地区的中国移动基站已经开启 mocn,给中国广电共享信号。
2020 年 10 月 12 日,中国广电网络股份有限公司正式揭牌成立,成为国内第四大运营商。据悉,中国广电 5G 互联互通正在全国各地区陆续实现,192 号段的放号将在不久后实现。(来源:IT之家)
三星 Galaxy S21 跳水 1100 元,售价 3499 元起
三星 Galaxy S21 FE 发布于今年1月4日,8+128G 发售价为 4599 元。京东 618 预售期间,现在支付 100 元定金,到手价为 3499 元。

三星 Galaxy S21 FE 5G 国行版搭载高通骁龙 888 处理器,拥有 8GB+128GB 和 8GB+256GB 存储规格。该机配备了 6.4 英寸 FHD+AMOLED 屏,120Hz 刷新率,拥有 4500mAh 电池,支持 25W 有线充电和 15W 无线充电。
相机方面,该机后置 1200 万像素超广角摄像头、1200 万像素广角摄像头和 800 万像素长焦摄像头;前置 3200 万像素自拍摄像头。另外,该机搭载安卓 12 系统,支持 IP68 级防尘防水。(来源:IT之家)
和彩云网盘宣布更名“中国移动云盘”
和彩云网盘官网发布公告,和彩云计划于 2022 年 6 月正式更名为“中国移动云盘”(简称“移动云盘”)。

官网显示,和彩云是中国移动旗下的云盘服务,面向所有用户提个人云、家庭云存储服务。
彩云网盘官方表示,后续在客户端、微信、微博、公众号、邮箱、短信等渠道,将使用新名字“中国移动云盘”或“移动云盘”提供服务。更名不会影响用户原有的权益和存储的资产。(来源:IT之家)
传三星将退出印度功能手机市场
知情人士称,三星正计划逐步退出印度功能手机市场,以聚焦智能手机业务。
据《印度时报》报道,三星已经通知渠道合作伙伴,将在未来几个月或今年年底退出印度功能手机市场。
据悉,三星是印度生产关联激励(PLI)计划的申请者之一,并且必须生产出厂价格高于15000 卢比(200 美元)的手机才有资格获得补贴。
该报道指出,三星退出印度功能手机市场的另一个原因可能是其市场份额下滑,市调机构 Counterpoint Research 的数据显示,由于供应问题、高库存水平以及通货膨胀导致的消费者需求疲软,印度功能手机出货量在 2022 年第一季度同比下降了39%,一直是该市场领导者的三星以12%的份额跌至第三位,落后于Itel (21%) 和Lava(20%) 。(来源:新浪科技)
摩托罗拉 moto 手机现已支持互传联盟
联想旗下的摩托罗拉 moto 手机国行版,现已支持互传联盟跨品牌文件传输功能。

使用方法为,在 MYUI 2.0 (安卓 11) 中,开启“互传”以使用。在 MYUI 3.0 (安卓 12) 中,“互传”并入电脑协作 / 投屏功能“ready for”,如想使用互传功能请打开“ready for”,并在设置中将移动设备设为对其他设备可见。
互传联盟是行业内多家硬件厂商在 2019 年 8 月联合成立的组织,在互传联盟中的品牌,旗下机型可以高速、快捷、稳定地实现一键互传数据,无需安装 App 也不需流量的支持。(来源:IT之家)
史诗级跳水!
↘↘↘
到顶部