原创邦
登录
首页
最新
日志
登录
雪崩开始?运营商发文:鼓励员工自愿下岗,一次性补偿!
目录
原贴
运营商谈一谈
公众号
更新
下载
字体:
小
中
大
背景:
原
标记
<
1
…
13
14
15
…
57
>
1970-01-01 00:00
#1 标记1
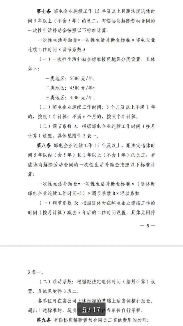
某省运营商开始推行“有偿解除劳动合同”,鼓励员工自愿下岗,公司给予一次性补偿!好的开始~
政策不错,就是补助金太少了,干了10年才拿几万元,哎!
如果是你,你愿意么?
<
第
#
/ 57 页
>
相关
运营商谈一谈
公众号
到顶部