原创邦
登录
首页
最新
日志
登录
【麻醉挑战】围麻醉期突发急性心力衰竭
目录
原贴
Luffy医学频道
公众号
更新
下载
字体:
小
中
大
背景:
原
标记
<
1
…
151
152
153
…
580
>
1970-01-01 00:00
#1 标记1
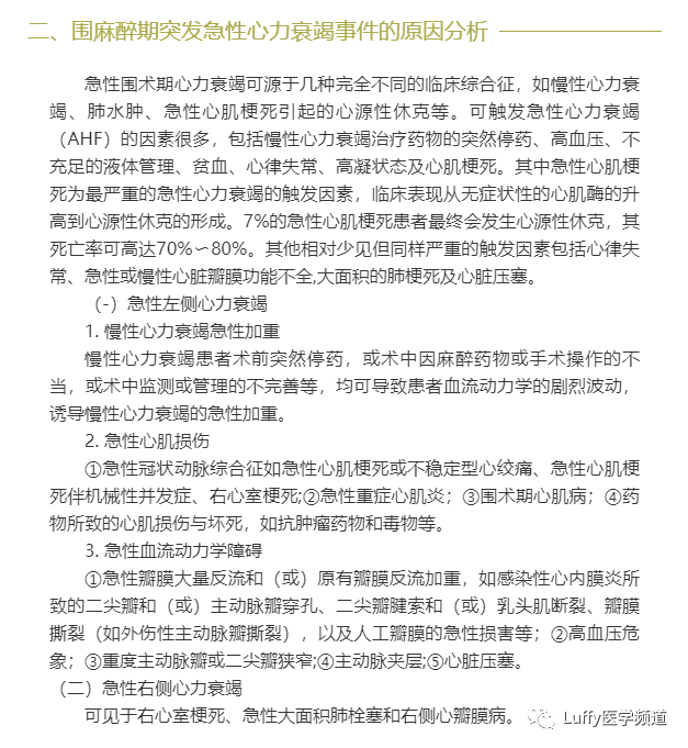
(一)急性左侧心力衰竭
笔记整理/杭博
排版/罗娜
10
20
“
微信公众号 | Luffy医学频道
<
第
#
/ 580 页
>
相关
Luffy医学频道
公众号
到顶部