【周四】临床麻醉与镇痛诊疗疑难危重讨论精粹·妊娠合并心肌病患者全身麻醉下急诊行剖宫产术


每周安排
Weekly Schedule
 周一Monday 
老年麻醉与围术期云查房 读书笔记 
周二Tuesday 
《围麻醉期突发事件的挑战》 读书笔记 
周三Wednesday
 国内麻醉最新指南更新 
周四Thursday
《临床麻醉与镇痛诊疗疑难危重讨论精粹》读书笔记 
周五Friday
经典高分文献阅读 
周六Saturday 
本周推荐观阅 
周日Sunday 
群内讨论热议 
📒提供 关勇
🎬排版+补充 叮当丸子麻

点击上方蓝字 关注我们




妊娠合并心肌病患者全身麻醉下急诊行剖宫产术

病例介绍


讨论分析思考题

1. 该患者术前如何正确评估麻醉风险?如何选择麻醉方式?
2. 剖宫产术全身麻醉围手术期如何采取措施确保母婴平安?
3. 该病例中我们应如何思考剖宫产手术麻醉方式的选择?

临床思维要点

1. 该患者术前应从以下几个方面评估麻醉风险:心脏功能、心脏危险指数、心电图、心脏彩超、患者病情。选择全身麻醉,合理用药,确保母婴平安。
2. 围手术期确保母婴平安要做好充分的准备,包括药品和可能出现的并发症,急救物品。同时,我们要把手术分为胎儿取出前和胎儿取出后两个部分来看待。
3. 妊娠给母体带来了各种生理变化,剖宫产手术的各种麻醉方式均有优缺点,结合患者具体情况,灵活运用。

参考答案

1. 该患者术前应从以下几个方面评估麻醉风险
1) 心脏功能评估:根据患者症状和体征及实验室检查正确评估。
2) 心脏危险指数评估:①该患者有第三心音粗糙、颈静脉怒张等心衰体征(11分);②心电图示心房扑动伴2:1房室传导(交替电压)(7分);③一般情况差,血氧饱和度下降,动脉二氧化碳分压上升(3分);④属急诊手术(4分),合计25分。
3) 心电图,心脏彩超评估:①心电图示心房扑动伴2:1房室传导(交替电压);②心脏彩超示左房扩大,左心室功能差,术中极有可能发生急性大面积肺水肿、心源性休克、晕厥及心脏停搏、多器官功能衰竭、恶性心律失常等。
4) 对该患者病情评估:有急性心功能不全,心功能Ⅳ级,严重心律失常,属高危患者。

麻醉方式的选择:根据病情严重程度、心功能、手术复杂程度、是否会引起循环改变及手术目的和是否足月产而定。
1) 凝血功能障碍,故不可选择连续硬膜外麻醉及腰麻。
2) 选择全身麻醉的理由:患者凝血功能障碍;患者病情紧急,心功能差,循环极不稳定,选择全麻可以更好地预防与治疗;全麻虽说对胎儿及患者心功能有抑制作用,只要药物选择得当,方式处理正确,术中密切监测生命体征,及时预防与处理,可保证手术顺利完成,确保母婴平安。
2. 围手术期确保母婴平安要做好充分的准备,包括药品和可能出现的并发症,急救物品。同时,我们要把手术分为两个部分来看待。
⑴ 胎儿取出前
1) 取半卧位减少回心血量,降低心脏前负荷。诱导前应先消毒铺巾,给予充足的氧气。
2) 麻醉诱导:选用对心脏抑制较小不影响血流动力学、起效快、半衰期短、不易透过胎盘的药物,预防胃内容物反流。
3) 术中降低室率,减少心肌氧耗,同时使用维持血循环稳定的药物。
4) 胎儿取出前使用利尿与强心药物,预防胎儿取出后回心血量骤增引起各种并发症的发生。
⑵ 胎儿取出后
1) 胎儿取出后,回心血量及心脏前负荷会剧增,采取一定的措施来预防。如沙袋压迫腹部等,对胎儿进行Apgar评分:给予积极抢救。
2) 给予充分镇静镇痛,维持循环稳定,减少心肌耗氧量,使用非去极化肌松剂。
3) 拔管前提前使用β受体阻滞剂与利多卡因,预防不耐管导致各种恶性心律失常。
4) 待患者完全清醒,符合拔管条件后给予拔管送入ICU病房。
5) 整个术中应严密监测血压、心电图、氧饱和度,中心静脉压及血压,并随时做出判断治疗。

3. 由此病例我们做出如下思考
⑴ 妊娠给母体带来了各种生理变化:
1) 血液系统:血容量增加35%,血浆增加45%,而红细胞只增加20%,提示母体处于一种血液稀释状况,极易引起缺氧,然而却处于高凝状态,因Ⅶ、Ⅷ、Ⅹ3种凝血因子显著增加。
2) 心血管系统:心排血量增加45%,每搏量增加30%,心率上升15%,但由于后负荷降低,故收缩压基本不变,舒张压下降,导致脉压增大,一旦心脏合并有原发疾病,例如该患者有原发性扩张型心肌病,易出现心功能不全,导致肺水肿、心律失常、心源性休克及心脏骤停等并发症。
3) 呼吸系统改变:每分钟通气量增加50%,潮气量及呼吸频率增加,但由于膈肌的抬高,功能残气量下降20%,故母体对氧气的储备功能下降。
4) 胃肠消化系统:由于子宫增大,导致胃内压增加,易出现反流,故急诊剖宫产手术均应按饱胃处理。
⑵ 对于剖宫产手术麻醉选择,应根据:
1) 胎儿窘迫程度。
2) 手术目的是终止妊娠还是产出胎儿,是否足月产。
3) 全麻是否对胎儿有影响,是否会对孕妇心功能有抑制。
4) 是否有硬膜外麻醉禁忌症。
一般来说,剖宫产手术首选硬膜外麻醉,因为它具有以下的优点:镇痛及肌松完善;阻滞交感神经节,下肢血管扩张减少回心血量;减少肾上腺素及去甲肾上腺素,稳定血流动力学;对胎儿无影响。也可以选择全身麻醉加连续硬膜外联合麻醉,适用于心功能差、无硬膜外穿刺禁忌症患者,可以减少全麻药对胎儿的抑制、减少回心血量、预防单纯硬膜外平面不广等弊端。


知识补充
1.围生期心肌病麻醉管理原则


2.全麻剖宫产
链接全麻剖宫产的麻醉管理要点

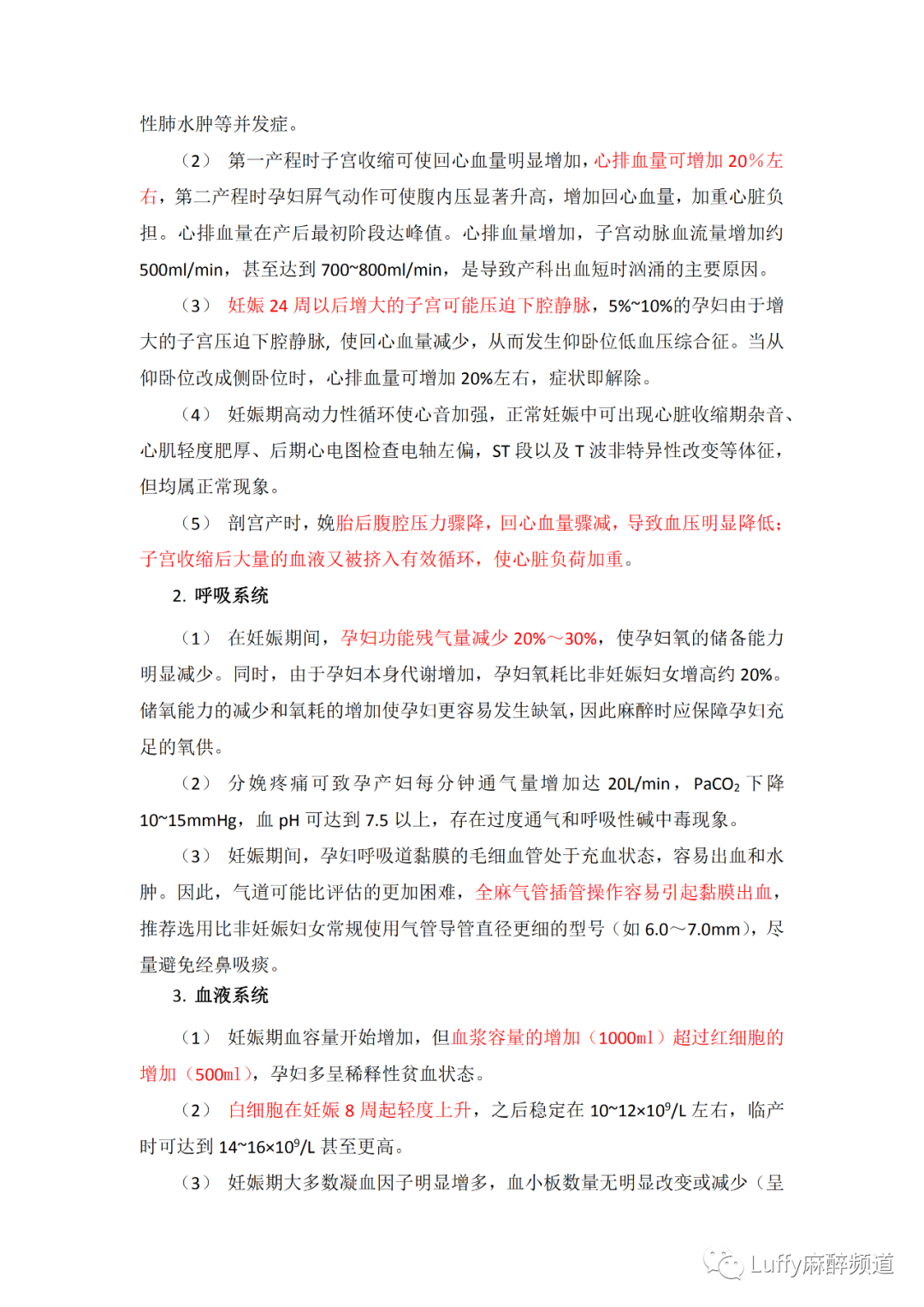
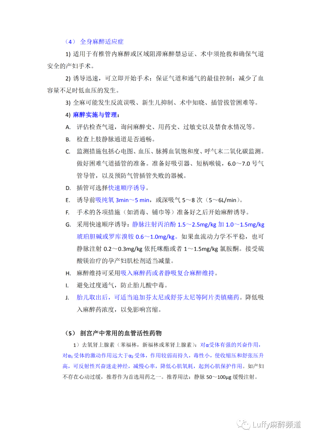
麻醉实施与管理: 
A. 评估检查气道,询问麻醉史、用药史、过敏史以及禁食水情况等。 
B. 检查上肢静脉通道是否通畅。 
C. 监测措施包括心电图、血压、脉搏血氧饱和度、呼气末二氧化碳监测。做好困难气道插管的准备。准备好吸引器、短柄喉镜,6.0~7.0 号气 管导管,以及预防气管插管失败的器械。 
D. 插管可选择快速顺序诱导。
E. 诱导前吸纯氧 3min~5 min,或深吸气 5~8 次(5~6L/min)。 
F. 手术的各项措施(如消毒、铺巾等)准备好之后开始麻醉诱导。 
G. 采用快速顺序诱导:静脉注射丙泊酚 1.5~2.5mg/kg 加 1.0~1.5mg/kg 琥珀胆碱或罗库溴铵 0.6~1.0mg/kg。如果血流动力学不平稳,也可 静脉注射 0.2~0.3mg/kg 依托咪酯或者 1~1.5mg/kg 氯胺酮。接受硫 酸镁治疗的孕产妇肌松剂适当减量。 
H. 麻醉维持可采用吸入麻醉药或者静吸复合麻醉维持。 
I. 避免过度通气,防止胎儿酸中毒。 
J. 胎儿取出后,可适当追加芬太尼或舒芬太尼等阿片类镇痛药。降低吸 入麻醉药浓度,以免影响宫缩
3.妊娠生理学


4.剖宫产麻醉注意事项



推荐阅读
【周四】临床麻醉与镇痛诊疗疑难危重讨论精粹·妊娠合并2型糖尿病、糖尿病酮症酸中毒继发乳糜微粒血症
【周四】临床麻醉与镇痛诊疗疑难危重讨论精粹·孕2产0孕周,风湿性心脏病,二尖瓣狭窄,肺动脉高压, 心功能Ⅲ~Ⅳ级,拟急诊行剖宫产
【周四】临床麻醉与镇痛诊疗疑难危重讨论精粹·剖宫产手术后出现双下肢、臀部及骶尾部顽固性疼痛
指南学习day21 妊娠合并心脏病围麻醉期中国专家临床管理共识
妊娠合并肺动脉高压的管理
全麻剖宫产的麻醉管理要点

精选文章
最新指南共识
纠纷案例笔记
经典书籍笔记
网课超强笔记
精品课件全分享
病例讨论火花多
神经阻滞学起来
文献阅读高大上
麻醉新闻早知道
推荐观阅享生活
壁纸君驾到
汇总贴在此!!
麻醉知识
我们贴心备至
麻醉答疑
公众号内私信
加入社群
微信等着你


感恩的心  感谢有你
长按识别关注我们。
欢迎投稿:tatabox@163.com
到顶部