【考研】复试评分标准整理,心中有数啦!


复试评分标准以及复试成绩评定表,大家可以参考一下,做到心中有数才能有条不紊。
知道老师从哪几方面打分,才可以更有针对性的去准备,同时注意提高自己不足的地方,在复试时注意各方面的表现,获得更高的分数!
英语口语评分标准
一般来说,复试英语口语部分的评分会从准确性、连贯性、得体性这三个方面综合评分。下图是学姐在网上搜集到的往年考研复试某高校的复试评分表,大家可以做个参考。

90分以上
能听懂提问,回答使用,词句准确,基本无错误;说话连贯,停顿自然;回答切题,使用词句具有多样化和贴切、自然的特点;
80~90分
基本能听懂提问,但不影响交流。说尚连贯,有不自然的停顿或较多非必要的重复;回答切题,所用词句和句子比较贴切,但略显单调;
60~70分
勉强听懂提问,使用词句错误较多,但是尚能表达思想;说话以句子片段为主,有些支离破碎的感觉;回答尚切题,所用词句和句子单调、死板;
60分以下
无法听懂提问且回答不能准确使用词句,支离破碎,无法根据问题作出合适的回答。
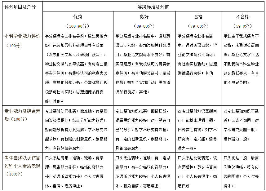
复试专业综合面试评分表
某院校专业综合面试评分表,供大家参考


从该面试评分表可以看出,复试得分被拆分成各个模块,各个模块分值分为优秀、良好、一般、较差、差,因此在复试当中面试官会根据评分表中拟定的分值进行打分。
专业素质和能力的考察中重点考察的是本学科理论知识和应用技能,在能力以及综合素质的考察中,重点考察的是本专业之外的人文素养、社会实践等。
各高校评分细则
为了让同学们更加了解评分内容,学姐找到了一些院校往年的评分细则。
中国地质大学经管学院(武汉)
会计硕士复试考核满分为100分。主要考查考生的专业素养、创新能力、外语水平、培养潜力、心理品质等方面的内容,通过考生递交的大学学习成绩单、毕业论文、科研成果、专家推荐信等补充材料,对考生既往学业、一贯表现、科研能力、综合素质和思想品德等情况的全面考查。
① 思想政治素质和品德考核、专业素养测试、外语听说能力、实践(实验)能力考核、综合素质评价等内容面试考核时间为每名考生不少于20分钟。
② 面试考核内容。面试考核包括考生自述、考生抽题、考生回答、专家提问、专家评分五个部分。

专硕没有发布具体的评分细则,但是官网有一份经管学院学硕的评分细则,对于大家备考也有一定参考价值,大家可以重点关注一下。


湖南大学法学院
1)专业测试(15分钟)
专业测试主要考核考生对本学科专业知识和应用技能的掌握程度,共100分。专业测试这部分的考察,是同学从题库中随机抽题的,每人抽取题库中的3道题目,然后选择其中2道题目回答。

*湖南大学法学院 专业测试分值
2)综合测试(10分钟)
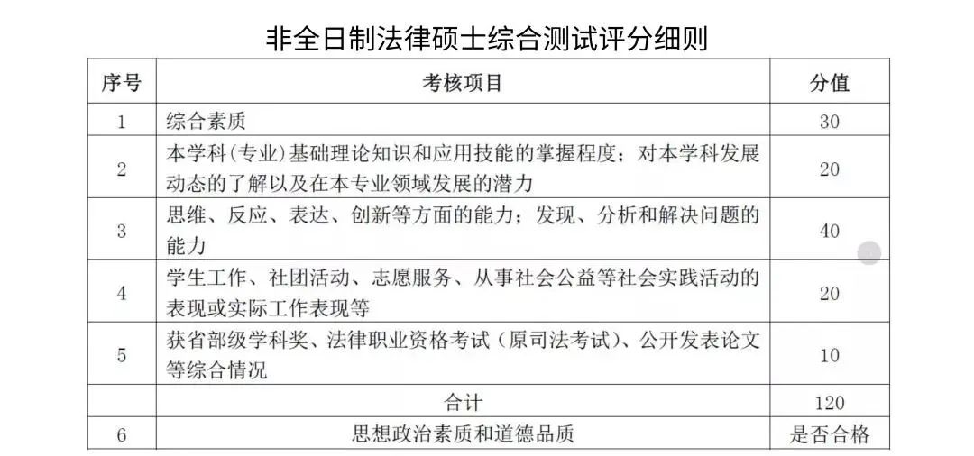
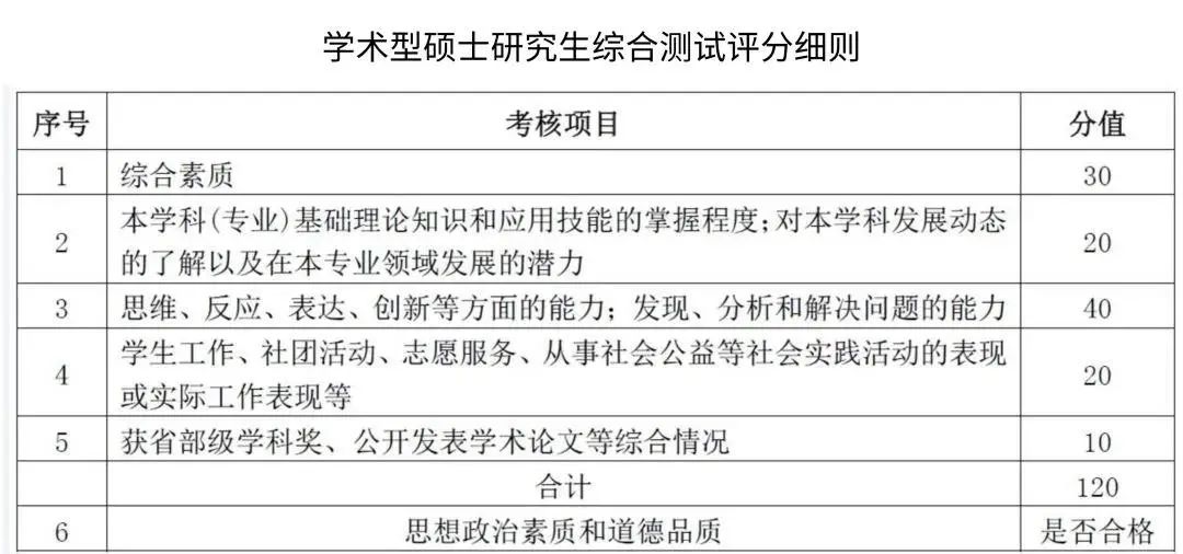
综‍‍‍‍‍‍‍‍‍‍‍‍‍‍合测试这部分主要考察的是同学们的思维、反应、表达、创新等方面的能力以及综合素质、从事社会公益、思想政治素质、道德品质等方面的情况,会问到之前都获得了哪些奖项、参加过哪些社团活动等等,共120分。

*湖南大学法学院

*湖南大学法学院

*湖南大学法学院
3)外语测试(5分钟)
外语测试部分,主要考察英语听力和口语测试这两部分内容,一共20分。
如何根据细则准备复试
根据以上的细则内容不难看出主要考核学生四个方面:专业能力、本科的成绩表现、英语能力、综合能力,而分值最高的是专业能力,因此在备考的时候要注重自己的专业能力。
专业课的复习则可以从以下几个方面来进行备考:
1)找到所报院专业导师编写的教材;
2)在网上查找目标专业近3年的核心课题,可以是国家课题、教育部课题,也可以是省级的课题;
3)查找目标专业近3年的核心著作与期刊文章;
4)找到目标专业近1年的本科或者研究生期末的试卷。
⚠️注意:除了专业能力需要准备充分之外,考研复试当中英文自我介绍也是必不可少的部分,因此在备考的时候同学们还需根据自身的特殊性进行复试准备。
此外,不同院校的复试细则会有些许的差异化内容,因此同学们也要注意目标学校的官网的内容哦~
到顶部