连亏3年,卖房续命!最能作死的老字号,高圆圆也救不了



文/ 金错刀频道

你有多久没喝维维豆奶了?
 
真实情况应该是:你不仅很久没喝过,甚至很久没听到过它的消息了。
 
维维豆奶最近一次出现在大众面前,还是由于7月份的“维他奶事件”。当时维他奶遭抵制,殃及到了维维豆奶。

曾经的豆奶霸主,现在连上个热搜都得蹭别人的热度。
 
90年代,维维豆奶就已经是行业中绝对的老大,2000年登陆A股时,市值高达66亿。
 
而现在,其市值不到60亿,还不如21年前。
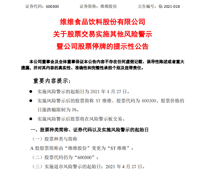
今年4月,它还戴上了“ST”的帽子,股票变为“ST维维”。稍有不慎,就有退市的风险。

这么多年来,维维豆奶唯一的好消息是:今年7月它卖身给了徐州市国资委,变成了国企。
 
为什么说这是好消息呢?
 
因为身为国企,维维豆奶应该不会再随便瞎折腾了。
 
曾经独孤求败,如今卖房续命
 
在维维豆奶开始瞎折腾之前,它在行业里一直处于独孤求败的状态。
 
它的辉煌历史,曾经是一代人的回忆。
 
1992年,国产电视剧《渴望》在徐州播出时,徐州豆奶粉厂厂长崔桂亮拿出自己和维维豆奶的全部家底,总计10万元,买断了特约播映权。

一句“维维豆奶,欢乐开怀”的广告词,响彻大江南北。
 
这次孤注一掷,让维维豆奶的销售额在两年后达到了5个亿!
 
尝到甜头的崔桂亮,1994年又找到了央视,在黄金时段打广告,这次的广告费是1亿!

此后维维豆奶一发不可收拾,市场份额一度超过70%。
 
在当时,维维豆奶每年上缴的税款,占到了徐州市铜山区总体税收的一半。如果维维不缴税,当地政府甚至无法维持正常的开支。
 
相比过去的辉煌,如今的维维豆奶实在是过于不争气。
 
先说主业豆奶,和当年相比就是一个天上一个地下。
 
1997年,维维豆奶的年产量就有18万吨,没想到20多年过去了,国内豆奶市场规模扩大了数倍,维维豆奶的年销量却退步到了不足10万吨,市场占有率不到10%。

再看业绩,更是一言难尽。
 
2010年,维维的年营收就有47.6亿,而现在它的收入仍停留在50亿上下,净利润还跌跌不休。
 
尤其是在2017到2019年之间,维维连亏3年,动辄亏损上亿。
 
2020年,维维的净利润高达4.36亿,同比增幅近5倍!
 
人们以为它翻身了,结果大失所望。
 
仔细一扒财报才发现,这些利润中有很大一部分来自政府补贴,以及变卖公司资产得来的钱,和主业没什么关系。

更打击人的事还在后头。2020年年度报告刚发出来两天,维维就被实施风险警示,维维股份就变成了“ST维维”。
 
仅仅两天,利好变暴雷,维维的10万股民哭晕在厕所...

而之所以会暴雷,是因为维维被发现其原控股股东,违规占用维维的资金——从2017年到2020年,共计违规占用金额30.74亿!
 
维维的那点家底,差点被掏空了。
 
当时维维还甩锅说这是“大股东的个人行为”,但是很快就被证监会打脸了。
 
证监会经过调查表示:违规占用资金的事,维维的董事长、总经理等人都一清二楚,还亲自签了字,财务负责人更是参与策划了此事。

不过,像这样的荒唐事发生在维维身上,却又并不荒唐。
 
豆奶霸主,竟痴迷于卖酒卖茶挖煤矿
 
关于维维,有这样一个笑话:
甲:你们还记得维维豆奶吗?
 
乙:啥?维维不是卖酒的?
 
丙:放屁,维维是卖茶的,我一直在喝维维的茶叶。
 
丁:我擦,不敢买维维盖的楼了。
其实这些人的记忆都没问题。
 
自从上市后,维维就像八爪鱼一样,把触角伸向各个领域,包括牛奶、白酒、煤矿、金融、房地产、茶叶、奶茶。哪里有钱赚,哪里就有它的身影。
 
维维会这么做,也是事出有因。1998年的金融危机,让维维豆奶的营收下跌幅度高达30%,把它吓了一跳。当时管理层就认为,依赖于豆奶这种单一品类、单一领域,太不保险了。

从此,维维开始了轰轰烈烈又凄凄惨惨的多元化之路,用十几年的时间证明了自己干啥啥不行,亏钱第一名。
 
刚开始,维维还比较谨慎,选择进军乳业。
 
豆奶和牛奶,只一字之差,看起来很靠谱。但等到真做起来,维维傻眼了。
 
为了做大牛奶业务,维维在2002年投资2亿成立了乳业公司,建立和收购养牛场、奶牛场。然而,这些奶源都集中在了西北地区,因为当时内蒙古好的奶源基本被伊利和蒙牛所占据。

这直接就拉高了运输成本,因为当时的西北地区不仅物流不发达,距离东部沿海的牛奶主要消费群体还更远。
 
所以伊利和蒙牛稍一发力,维维乳业就差点赔到了姥姥家。
 
2005年,维维不得不尴尬地宣布:今后的重点,还是集中在豆奶领域。
 
可是安分没多久,维维又给自己挖了另一个大坑。
 
2006年下半年,维维宣布进军酒业,投入1.16亿控股了双沟酒业。3年后,因为地方政府要做大做强双沟酒业,维维就把股份以3.98亿的价格转手卖了出去,赚了2亿多,信心爆棚。
 
于是它又花5.9亿收购了枝江酒业71%的股权,出资3.6亿收购了贵州醇酒厂。

结果维维再次暴露了自己的外行水平。
 
当时白酒行业正在消费升级,茅台等酱香型高度白酒逐渐吃香,然而维维坚持主打低度浓香型白酒,还把全线产品都定位在中低端,愣是错过了大风口。
 
维维还天真地沿用了豆奶的渠道去销售白酒,想来个“渠道复用”,却没想到卖豆奶的地方并不一定适合卖白酒。
 
所以尴尬的历史重演:买的时候,这些酒厂都是外界眼中的优质企业,但在维维的手里,它们很快变得一蹶不振。尤其是贵州醇,2014年到2017年,每年的亏损都在5000万元左右。

如果说牛奶、酒类和豆奶一样都还算食品行业,那么维维去挖煤、做药、玩金融,就相当不靠谱了。
 
例如2011年,维维收购了一家煤化工企业,这次只坚持了一年。一年之后,该企业巨亏2000多万,维维的雄心壮志烟消云散,灰溜溜地收场,还发了公告向投资者道歉。
 
老本再厚,也经不起这么败。白折腾十几年的维维,如果还是行业霸主,那才是没天理了。

真正害惨维维豆奶的,不是多元化
 
如今,维维已经把一大堆不相干的业务卖了个干净,重新花精力在豆奶上面。
 
2015年,维维豆奶升级换代推出了液态豆奶;2017年,推出了一款“逗”系列罐装豆奶;2019年,还请来了高圆圆担任维维豆奶的形象代言人等等。

去年维维更是在年报里写道,将“踏踏实实聚焦主业发展,继续扩大在豆奶行业的领先优势”。
 
但你以为它真的学乖了?
 
对于维维而言,生命不息折腾不止。
 
这些年,维维提出了“大农业、大粮食、大食品”战略,希望聚焦在大农业领域。
 
很明显,维维还想搞多元化。只是这次的多元化维度,由之前的横向变成了纵向,是全产业链模式。
 
不过,即便维维不再折腾,把精力都放在豆奶上面,也很难改变现状了。
 
在它放飞自我的十几年里,其他对手早已崛起,把它当年的市场瓜分殆尽。
 
露露、六个核桃、唯怡...这些植物蛋白饮料行业的对手,一个比一个生猛。
 
1998年,承德露露的营收5.57亿,还不到维维豆奶的一半。时移世易,一直死磕植物蛋白饮料的承德露露,营收已经超越维维的豆奶业务,净利润方面更是吊打。

看到昔日的“小弟们”如此风光,维维大概会后悔:当初如果不多元化,而是专注在和豆奶更相关的植物蛋白饮料业务,自己或许还是老大。
 
实际上,多元化的思路没错。放眼全球,很少有公司能靠单一饮品走过几十年,多元化才是普遍的选择。
 
所以当初在维维走上多元化之路时,喝彩声远大于唱衰声。
 
2009年,维维花了3.76亿元投资煤炭公司,市值飙升了几十亿;后来花几亿投资白酒,市值又从约80亿元飙升到160亿元。
 
工作人员在接受采访时也自信地说:“维维发展工业就三大主营业务:豆奶粉、酒还有煤。战略更大,那肯定效益会更好啊。”

谁也没想到,维维的副业不仅没玩起来,还快把主业拖垮了。
 
要怪就怪,维维一直只向钱看齐,打一枪就换一个地方,什么都想干,什么都干不好。
 
跨界搞多元化不是原罪,不用心经营、沉迷于投机才是。
 
参考资料:
三钱二两:《维维股份:失去的十六年》
新商业要参.《连续3年不赚钱,炒股还赔8600万,中国豆奶大王快不行了》
@The End
本篇作者 | 祥燎 | 内容运营 | 孟孟
| 主编 | 张一弛





点个在看 不错过刀哥辣评

到顶部