衡水桃城中学奴化教育泛滥,呼唤毛主席的教育革命



(欢迎扫描上方二维码添加小编微信)
列宁说:工农的年轻一代在这样的学校里,与其说是受教育,倒不如说是受资产阶级的奴化。教育这些青年的目的,就是训练对资产阶级有用的奴仆,既能替资产阶级创造利润,又不会惊扰资产阶级的安宁和悠闲。

衡水桃城中学就是这样一所奴化年轻一代的“吃人”学校,根据该校学生的爆料和媒体报道,该校老师打骂侮辱学生是常态,甚至对学生进行罚跪,毫无人性可言,在部分老师的淫威之下,学生没有丝毫做人的尊严;部分老师存在性骚扰女生的行为;学费高昂,每年3万,且乱收费;作息时间不合理,下课时间只有五分钟,学生的休息、吃饭、上厕所受到严重影响,很多人患有肠胃炎;食堂饭菜质次价高;阳奉阴违,搞两套课程表应付检查……
可以说是罄竹难书,以下是该校一位学生的万字长文控诉。







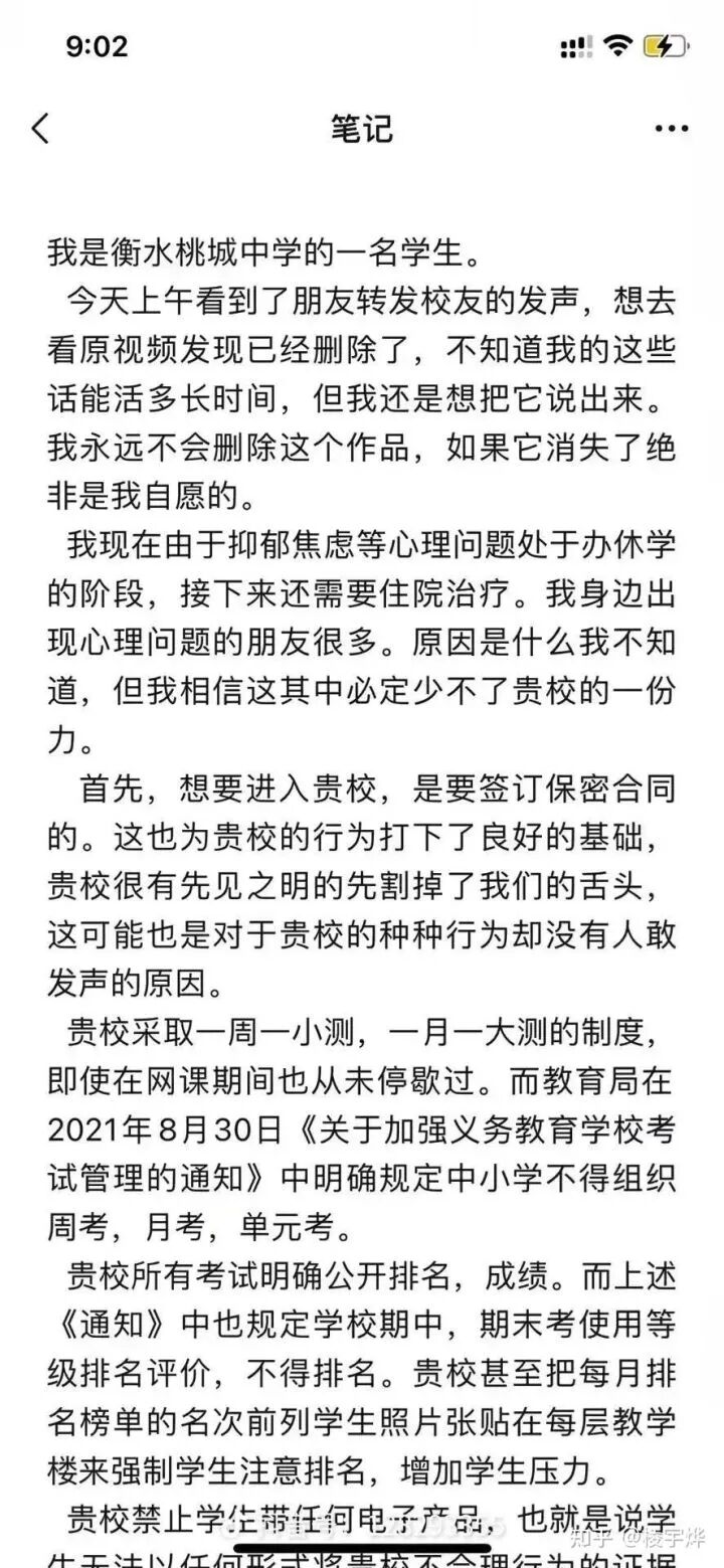
↑向下滑动图片查看全部内容↓
教书育人的学校变成了奴化学生的工厂,还美其名曰“军事化管理”,社会主义接班人的学生在这里变成了资本榨取利润、培育顺民和老师发泄兽欲的工具。这不就是毛主席所说的“旧教育制度摧残人”吗?
这种对学生进行高强度灌输的注入式教育方法,连五四时期的资产阶级都反对,但在当下却作为“衡中模式”或“衡水模式”受到广泛的学习和追捧,更不要和“德智体美劳”全面发展的社会主义式教育相比了。

十几岁的学生,早上5点多就起床,精神高度紧张,成绩排名就像一把利剑悬在头顶。连吃饭上厕所的时间都要挤占,更别想张扬什么个性了,学生只能是一个模子倒出来的做题机器。
和谷爱凌们受到的以自由和兴趣为导向的教育相比,我们的学生简直是在地狱。在这样的学校里,能培养出什么人才呢?学生又如何不被逼到抑郁和自杀呢?

谷爱凌说:“最重要的是做我热爱的事情”。但是在桃城中学,学生们如何做自己热爱的事情呢?就是在这样轻松自如的成长环境中,17岁的她成为了一名世界冠军。可我们的亿万学生在考试和分数的摧残下焦头烂额,即便有谷爱凌这样的天才,也只能泯然众人矣。
再说体罚和打骂学生,在建国初就作为封建残余被法律禁止了,不知什么时候又死灰复燃。教育家徐特立说:“我们的教育是革命的教育,其目的是救国民而不是教顺民,应该反对无理的服从及自己没有了解的盲从。”
靠棍棒和一系列繁琐的规则建立起来的“管理体系”,其结果只能是培养出一群盲从的奴隶,那些有个性的敢于质疑和反抗的学生将受到全面的打压。

所幸,越来越多的认识到这种教育制度对学生的摧残,“衡水模式”在爆火的同时也受到了广泛的质疑和反抗,那些十几岁的年轻人,在压迫与摧残下,越来越多地站了出来。

(一个学生批判衡水中学的文章)
桃城中学是一所私立学校,老板投资广泛。学生们透过现象看到了本质:他们喊出了“少年终将战胜资本”的口号。但资本为什么可以为所欲为,就要老板们无视《劳动法》搞996那样,这不仅仅是资本的问题,也不仅仅是一两所学校的问题。
必须来一个根本的改变,真正实行毛主席倡导的以人为本、师生平等、德智体美劳全面发展、为社会主义事业培养接班人的教育革命才能使广大的年轻学生不再被压迫。
到顶部