药茅雄起


文:诗与星空(ID: SingingUnderStars)
曾经有一段时间,很多上市公司被冠以X茅的名号,比如医茅、药茅、猪茅… …
当然了,最后都是一地鸡毛。
衡量是不是真茅的唯一手段,是涨价。经得起涨价的,都是真茅,经不起涨价的,都是假茅。
这类所谓X茅,大部分都有两个共同点,一是产品过于单一,缺乏多元化发展空间;二是市场空间发展到了瓶颈,要么是市场空间本来就不大,要么市占率接近极限。
比如,东阿阿胶。

作为传统中药品牌,很长一段时间,东阿阿胶的成长逻辑是被拿来和茅台对比的。但阿胶终究不是茅台,阿胶不是收藏品,也没有足够的接受程度,当价格涨到超出市场承受能力的时候,无论是市值还是价格,都崩盘了。
在东阿阿胶崩盘之前,星空君连续写了几篇文章提示风险,但崩盘之后,因为恻隐之心,并没有落井下石。
当公司发布2021年年报后,看似开始复苏,星空君又来了。
这次不仅仅是提醒风险,还有机遇。
01

东阿阿胶业绩的基本情况

年报显示,2021年公司实现营业收入38.49亿元,同比上升12.89%,实现归属于母公司净利润4.40亿元,同比上升917.43%。

数据来源:同花顺iFind,制图:诗与星空
和2019年、2020年相比,公司业绩有了不错的复苏,甚至给投资者一个错觉,公司开始步入正轨了。
但从营收规模看,刚刚恢复到10年前的水平。
所以,要判断是否真的步入正轨,需要研究公司为什么价格相对较高的情况下,营收规模依然这么低。
星空君查了下东阿阿胶的铁盒半斤装,价格1000元左右,十年前同款的价格在750元左右。价格上涨了25%左右。
净利润不及十年前的原因有这么几个:一是和十年前相比,成本较大幅上涨;二是销售费用增加了2个多亿;三是资产减值损失增加了3.3亿,其中主要是存货跌价损失(库存商品)。
这些指标综合起来分析,采购成本更高了,花了更多的促销费,积压了更多的货物,只有一个结论:货不好卖了。
这些年东阿阿胶持续的提价,伤害了品牌。
在这种情况下,公司的复苏之路能走多远,还很难讲。
02

多元化发展困境

从公司的营收构成来看,除了阿胶系列外,公司其他业务占比非常低,无法支撑起公司所谓的“第二曲线”。

数据来源:同花顺iFind,制图:诗与星空
阿胶的主要受众群体是中老年人,年轻人对传统医药的接受程度有限,公司未来的销售前景不容乐观。
对此,公司也有着清醒的认识,年报中提到:数字化方兴未艾,生活方式的变化,消费需求和消费场景多元,企业面临转型压力。
这也是星空君经常提到的:Z世代人口呼啸而来。
90后、00后的生活方式,和他们的前辈有着很大的不同,彻底改变了消费市场。整个消费行业都面临着大洗牌,在这个变革过程中失去先机的企业,会被淘汰。
如何应对挑战?
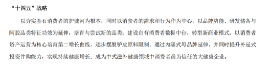
东阿阿胶提出来几点措辞非常宏大的发展战略,星空君翻译成大白话给大家看看:

1、培育新品,避免一棵树上吊死。但这一点非常难,即便是真茅台,也在培育新品方面步履艰辛。
2、培养客户忠诚度,换个姿势割消费者韭菜。这个操作星空君是很欣赏的,比如蔚来搞线上商城,比如特斯拉卖酒,比如KFC卖玩具。
 
忠诚客户的消费能力更强,在线上客户基数可观的情况下,可以开个东阿商城卖点其他商品拉动销售额。
3、并购。公司业绩平平但现金流很好,账面接近60亿现金,除了大手笔分红外,公司唯一的爱好就是买理财。如果拿一部分资金去并购,把竞争对手买下来,也不失一个很好的手段。
从公司的战略规划来说,并购是唯一可行的方案,但并购风险往往比较大。
03

洗大澡

利润表显示,公司2021年计提了高达3.6亿的资产减值和信用减值,而2020年这两部分数字是4亿。

短短两年的时间,公司居然计提了近8亿的各种减值。尤其是信用减值,是无法收回的应收款,这说明公司之前的业绩,大概率有一部分是虚增的。被压垮了的经销商,无力偿还欠款。
不过,经过洗大澡,公司的资产负债状况得到了彻底优化。公司没有银行借款,没有过多负债,存货风险已经通过资产减值消耗掉。未来,只要不贸然通过提价来搞市值管理,不把压力传递给经销商,公司的经营还是有希望逐步好转。
04

棋子的命运

在激烈的市场竞争中,东阿阿胶本来是有机会力挽狂澜的。但为什么很多机会都被白白浪费掉了?
原因很简单。
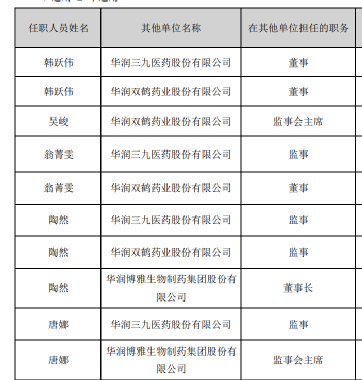
东阿阿胶不是董事会的企业,而是大股东的企业,大股东是华润。

公司的高管几乎全部来自华润系,并在华润其他子公司兼职。
换言之,东阿阿胶并不是一家独立的公司,而是集团公司的一枚棋子。
这枚棋子的任务是什么?
分红,反哺大股东。
十年来,东阿阿胶分红差不多45亿。
除了职工监事有900股,整个公司高管团队没有持有一股东阿阿胶的股份。
这样的高管团队,是否会为了东阿阿胶的利益最大化而努力工作?
答案不言而喻。
- END -
免责声明:本文章是基于上市公司的公众公司属性、以上市公司根据其法定义务公开披露的信息(包括但不限于临时公告、定期报告和官方互动平台等)为核心依据的分析研究;诗与星空力求文章所载内容及观点公正,但不保证其准确性、完整性、及时性等;本文中的信息或所表述的意见不构成任何投资建议,诗与星空不对因使用本文章所采取的任何行为承担任何责任。
版权声明:本文章内容为诗与星空原创,未经授权不得转载。
- 更多精彩 -

(点击图片获取全文)






到顶部