在互联网大厂,每年最恐惧的就是自己的体检报告单。


我所在的组一个同事的老公是宇宙厂的一位程序员。今年体检,她看着老公的体检报告,非常无奈道:查出来都是病,看哪个先好?

最近GitHub上面出现了一个爆火项目,仅仅几天狂揽13.8k。号称跟着这个项目做可以延寿20年?再也不怕熬夜加班赚的钱没命花了。
我终于明白为什么这么火啦!这位同行堪比程序员界的“刘畊宏”。




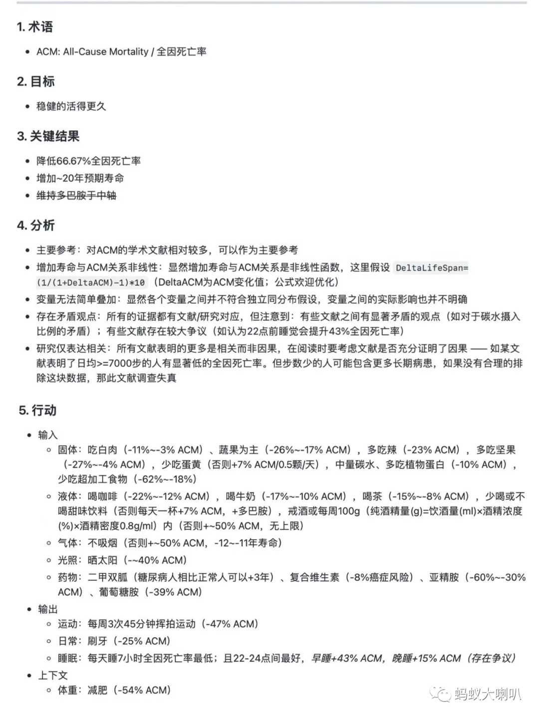
项目作者据说是一名资深程序员,将项目的各种方法严格划分为输入、输出和上下文三类。整个项目非常严谨,其中有不少方法,都是根据Science、Nature、柳叶刀等顶刊中的最新研究作为reference的,整个项目围绕着一个关键词—ACM。
注:这里的ACM可不是大家搜索的国际计算机协会英文简称。它的全称是All-Cause Mortality,中文叫做全因死亡率。
程序员延寿大法一:输入
这里的“输入”,好比程序里的Input,而是指程序员群体从外界摄入到体内的各种因素。
主要包括固体液体(吃喝)、气体、光照和药物等。
程序员延寿大法二:输出
类比上述的输入,这里的输出指的便是程序员们将能量排出体外的活动了。
例如:运动方面,根据《柳叶刀》一项120万人参与的研究,仅是挥拍运动,若是每周能保持3次,每次45-60分钟,便可以让ACM降低47%。
程序员延寿大法三:上下文
就像一段代码有了外部变量,这段代码便无法独立运行。
程序员们的健康也是如此,ACM会受到外部环境的影响。
例如研究表明:悲观情绪会与ACM有所关联(虽然乐观情绪并不会起到保护作用)。甚至贫富差距、减肥都与ACM息息相关。
如果大家对这个项目感兴趣可以去GitHub搜索程序员延寿指南学习一下这个项目吧!
一起从保温杯枸杞进阶高级养生之路!
程序员:自从看过体检报告,每天都处在随时“猝死”的惊恐中...
某大厂程序员媳妇和老公凌晨的微信对话:即便公司已经有人猝死,他还在加班...。
毕业4年存款70W+,大厂女孩的得与失,大把掉发,害怕猝死...
到顶部