继续操作前请注册或者登录。

原滴滴高级技术总监被抓了,判了 5 年


上面这个公号「涩郎」,是我的一个备用号,为了防止万一哪天大号失联,平时一周我也会发三篇左右的我的思考,读书笔记,认知感悟等文章,带领大家一起探索精神与财务自由之路。
大家好,我是校长。
今天一大早起来,看到一条新闻,前滴滴技术总监因为受贿判了 5 年,想跟大家唠叨唠叨。
最近不知咋回事?老是给我推送关于程序员,做技术的人被抓,被逮的新闻,这是在暗示什么吗?我可是守法好公民啊。
当然了,开玩笑的,可能是因为我看过类似新闻,算法记住了,所以不停给我推送类似新闻。
言归正传。
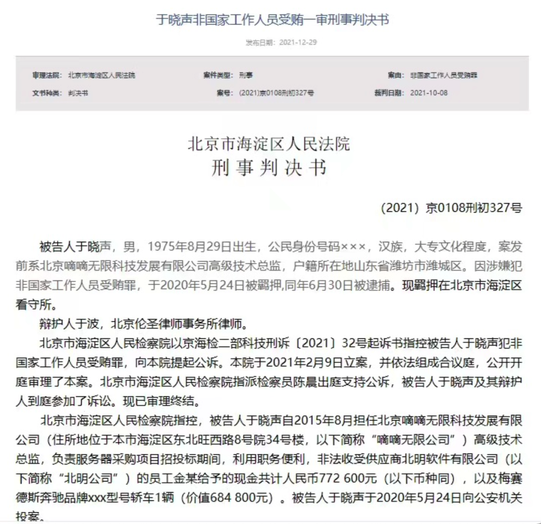
12 月 29 日,北京法院审判信息网公布的北京海淀区人民法院刑事判决书显示,北京嘀嘀无限科技发展有限公司 (以下简称 “嘀嘀无限”)高级技术总监于晓声犯「非国家工作人员受贿罪」,判处有期徒刑五年,罚金人民币五十万元,没收违法所得人民币一百四十五万七千四百元。
判决书信息显示,于晓声出生于 1975 年 8 月,男,为大专文化程度,2020 年 5 月 24 日被羁押,同年 6 月 30 日被逮捕,判决日期为 2021 年 10 月 8 日。
注释一下:招股书信息显示,嘀嘀无限协议控制 “滴滴出行” 的经营实体小桔科技。

我简单描述一下事件经过哈。
于某在 2015 年 7 月入职嘀嘀无限担任高级技术总监,负责网络服务器的建设和运营,并参与服务器采购的招投标,正常的招投标流程为:所在部门先给各公司提供的服务器打一个技术分,在开标现场公布,再按各投标公司给出的报价折合成另一分数,两分相加,高者中标。
然后,北明软件和浪潮公司本来不是合理中标者。为了让这两家公司中标,于某利用职务便利会提前告诉这两家公司内部技术分和排名,让他们根据实际情况调整价格,有时也会安排下属直接修改某些公司的技术分。
作为回报,这些公司会提供给于某 “好处费”,其中手机有存款记录的是 26 笔,共计约 797 万元,还有见面给的现金。根据嘀嘀无限公司经理魏某证言,于某承认收到北明公司 772600 元好处费,还有价值 684800 元的一辆奔驰轿车;收到浪潮公司 720 万元好处费,总计 7972600 元。
于某也挺牛逼了,人家通过受贿的钱,在北京西城区买了一套价值 750 万的学区房。
据于某的下属反映,其打技术分的标准是根据公司相关技术标准,打分结束后于某会和其要打分情况和排名,有时让其修改某公司的技术分。大概 2018 年 5 月开始,其进行服务器测试并打分,并把打分情况和排名报给于某,于某让其调高浪潮公司的技术分,后来浪潮公司中标了。其调过 3 次技术分,都是于晓声让其调的,其给浪潮公司、联想公司和华为公司调过技术分。
这新闻也很有意思,先说给浪潮调高了技术分,浪潮中标。后面说给联想和华为都调过技术分, 却绝口不提两家调高还是调低,中标没有,这就有意思了。
联想和滴滴的关系可不一般啊,不知道于某敢不敢给联想调低技术分呢?我猜,大概率是调高技术分。
另外,我看新闻的评论区法盲不少啊,很多人都不知道什么是非国家工作人员受贿罪?可能确实有很多人以为在职场上受贿啥的,不犯罪,被抓了,大不了,只会被辞退吧?我之前在公众号也给大家科普过,关于非国家工作人员受贿罪,是指公司、企业或者其他单位的工作人员利用职务上的便利,索取他人财物或者非法收受他人财物,为他人谋取利益,数额较大的行为。
这一样也是犯罪。


前天,我不是分享了一个关于程序员被辞退,因为对公司的赔偿额度不满,就利用在公司工作时掌握的公司微信商户账号和密钥的便利,给自己的账户转账的案例吗?以为自己写了一个定时的程序,每天给自己的微信账号定时转账,公司发现不了, 1 年的时间给自己转了 553 笔,累计 21 万。
其实,很多职场的犯罪,都是抱着侥幸的心理的,总以为发现不了。
我最近在读克里斯坦森《颠覆者创新》这本书,正好读到克里斯坦森关于如何避免牢狱之灾的看法。
克里斯坦森之所以谈这个问题,是因为他在牛津大学奖学金班的 32 个人,有两人进过监狱;此外,安然公司丑闻牵涉的前 CEO,是他哈佛同学。
他说这几位都算是好人,但他们人生中的某些因素,把他们引向了错误方向。这就很像市场上那些选错主攻方向,结果一败涂地的公司。比如柯达在数码摄影时代被淘汰;再比如安然以能源创新之名,行财务丑闻之实。人生战略和公司战略,有太多异曲同工之处。
克里斯坦森在谈到个人信仰时,认为这是他设定人生目标的来源和支撑。不过他也说,信仰并非唯一能指引人的东西,任何人都可以主动选择爱国、爱家人、爱他人,选择正直、诚信、勤勉。
他说:如果你坚持做一个正直的人,就可以避免牢狱之灾。
通常,当你面临善恶抉择时,很容易说我知道不该这么做,但这次情况特殊,破个例没事吧。
正是怀着这样的侥幸心理,很多人做了一次又一次的错事。克里斯坦森说,他们算计了半天做错事的边际成本,但忘记了做错事全部成本有多高。用你更熟悉的话来说,就是出来混,迟早要还。
那么,如何才能坚持自己的原则和底线呢?克里斯坦森讲述了他在牛津读书时打篮球的经历:有一年他们拼尽全力,赢得了整个赛季,但决赛那天恰好是周日。这会有问题吗?
对他来说,有大问题。因为在 16 岁时,他曾向信仰做过承诺,绝不在周日打球。他也一直恪守这个承诺。但他的队友和教练都劝他,你是球队首发中锋,你得上场啊,就不能破例一次吗?
他走到一边祈祷,得到的启示非常明确:他不能不信守承诺。最终,他没有上场打那场决赛。他说:从理论上看,他可以逾越一次红线,下不为例。但人生中特殊情况比比皆是,你都破例吗?
他还说,其实 100%地信守承诺,远比 98%地信守承诺容易得多。你必须有自己的坚持,并设定安全底线,一旦设定了,就决不能打破。否则总是屈服于“就这一次”,你很可能会像那些坐牢的同学一样,对最终的归宿悔恨不已。
所以,设定底线,永远不要破是非常关键的,很多事情,只要破例一次,下不为例就不可能了。
当有人在求别人做一些有违原则的事情时,我们经常听别人这么说:下不为例,仅此一次。其实,已经不可能了,当你做过一次时,你心里就会心存侥幸,说:反正已经做过一次了,再做一次也无妨。当底线一旦被突破一次,就没有下线之说了。
最后,我想问大家一个问题,也是读者留言的问题:

那个程序员,不是因为对公司的赔偿额度不满,就利用在公司工作时掌握的公司微信商户账号和密钥的便利,给自己的账户转账吗?如果他不是给自己转账,而是随机给用户转账,你说算 Bug ,还是算犯罪呢?欢迎大家在文章底下留言,一起交流。
点击下方公众号卡片,关注我
在公众号对话框,回复关键字 “1024”
免费领取副业赚钱实操教程
到顶部