腾讯打响了「反内卷」第一枪,向着「内卷」开炮


loonggg
读完需要
3分钟
速读仅需 1 分钟
大家好,我是校长。
昨天我浏览知乎的时候,在热搜榜上看到这么一个问题:
如何看待腾讯光子游戏工作室推出加班管理机制,保障双休,要求员工 21 点前离开工位?
我心里想:卧槽,互联网大厂当中竟然还有这么开明,这么人性化的公司?
然后点进这个问题去一看,确实挺棒的。
01
「反内卷」第一枪

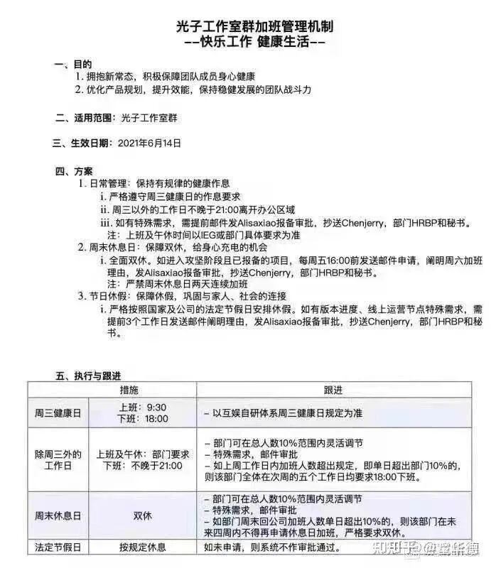
光子工作室群加班管理机制倡导的工作理念是:快乐工作,健康生活。
这个管理机制文件当中最重要的几点是:
周三为健康日,要严格遵守健康日的作息要求;
除了周三健康日以外的工作日,最晚也不能晚于 21:00 离开办公区域;
严格执行双休制度,给身心充电的机会。
如果要加班的话,必须报批,层层审批通过之后,才可以加班。
说实话,看到这几条规定,我只能说爱了,爱了。
定周三为健康日,也就是周三的时候,无论任何事情,任何理由,都不能加班,必须下午 6 点之前到点就走。保证周三健康日,可以给员工足够的时间去休息和陪伴家人。
为什么定周三呢?我感觉其中的考量就是周三是一周工作日当中的中间时间点,可以做一个过渡性的休息。周一,周二,工作累了,到周三健康日严格控制员工必须去休息充电,保证周四,周五的工作效率。
除了周三健康日之外,也强调要求员工不得晚于晚上 9 点之后下班,超过 9 点需要审批。你看,用制度告诉员工,必须好好休息,不要加班,防止员工之间加班的内卷化。
周末双休这个更不用说了,比起其他大厂的 996 ,007 ,双休会让其他大厂羡慕的。
总之,我感觉光子工作室真的是打响了互联网大厂反内卷化的第一枪,希望其他互联网大厂好好学习。
02
第一枪的意义与作用
我昨天在知乎看到这个问题之后,就顺手回答了这个问题。
反内卷第一枪的意义在哪呢?
其实,游戏行业目前竞争挺激烈的,尤其是字节跳动,B 站等也在布局游戏行业!
在竞争压力大,竞争激烈的前提下,实时反加班内卷的操作,有利于吸引人才,留住人才,这是给竞争对手一个侧面的打击!
另外,快乐工作,健康生活,才能激发出大家的创意,提高工作效率啊!游戏行业其实是最需要创意的一个行业,给员工留足休息时间,有利于让大脑发挥想象力。
大家可以想象一下,如果天天加班,天天 996 的话,哪有时间去思考,去观察生活啊,没有时间去思考和观察生活,是很难有好创意诞生的。
我感觉这点挺好的,有点像谷歌,不知道大家看过《谷歌是如何工作的》这本书吗?
换句话讲,在谷歌《重新定义公司(谷歌是如何运营的)》这本书里他们强调特备注重培养技术人员的产品思维,商业思维的能力,鼓励工程师们去创新。
谷歌不会把员工的时间排的特别满,员工可以拿出 20% 的工作时间去学习其他能力,培养自己的创意,互相激发一下灵感,开发一些有意思的东西等等。
相比于谷歌是允许员工从工作时间里拿出 20% 的时间去做有意思的事,国内的 IT 环境,996,007 ,让程序员根本没有时间去学习其他业务,不会给员工发挥思考和想象力的空间,无法成为创意精英,所以无法延长职业生涯。
而光子工作室的这种行为,在我看来,不仅反了加班内卷,还有利于提高员工的创意能力,延长职业生涯。
所以,必须为光子工作室点赞啊。
点击下方公众号卡片,关注我
在公众号对话框,回复关键字 “1024”
免费领取副业赚钱实操教程
到顶部