继续操作前请注册或者登录。

深度:烧了上百亿融资,平台为什么还是没能收割修理厂?


作者 | B哥
来源 | 汽车服务世界(ID:asworld168)
欢迎供稿 | 陈凯:15827582449
中国汽车后市场整合的探索和实践已经有十多年的历史了。
2007年,花旗银行投资国内汽配经销商,以图通过横向整合打造一个覆盖全国的汽配供应链平台,这应该算一个标志性的开端。其后,汽车后市场经历了两波由风险资本推动的产业整合高潮。
第一波是2011年到2015年期间的汽车后市场O2O,众多互联网创业者涌入,通过大量烧钱补贴获取流量,打造线上线下一体化汽车服务平台。
第二波是2016年到2020年期间的汽配供应链平台,以传统的汽配流通领域创业者为主,通过产品整合渠道经销商,打造跨区域的配件分销网络平台。
最终的结果大家也都看到了,第一波O2O平台大量破产倒闭,以几近团灭告终;第二波供应链平台遭遇后续融资瓶颈,在生死边缘艰难挣扎,短期内几乎看不到盈利的希望。
产业整合最直接的目标,就是提高市场集中度,通过提高市场集中度进而提升整体效率。产业整合的结果,对整合者而言,是经营规模的扩大、市场占有率的提高、盈利能力的提升。对整个产业而言,是市场集中度的提高,头部企业对其他企业形成一定的支配力和影响力。
从这个意义上来说,时至今日,汽车后市场的产业整合在总体表现上是失败的。
汽车后市场整合是一个老生常谈的话题,很多业内大咖和资深人士在以往的论坛和文章中讨论得非常多了,已有很多精辟的论述和独到的见解。
本文试图换一种方式,透过现象看本质,用经济学的原理和方法,解码汽车后市场整合的底层逻辑。
汽车后市场是一个充分竞争的市场吗?
汽车后市场是随着汽车销售以后产生的维修保养、洗美装和配件更换等一系列经济活动而形成的市场。
围绕3亿多车主的需求,形成了一个拥有40万+终端服务门店(也有说80万+的)、30万+汽配经销商(传了N年没找到权威出处)、5万+零配件厂商(包含可以算作是生产商的小作坊)和500万+从业人员为主体的产业生态体系。
业内一直存在一个说法,汽车后市场企业大部分不赚钱,1/3肯定亏钱,1/3大概持平,1/3略微赚钱。
尽管上面这些数据并不精准,整个行业也没有一个可靠的统计标准和权威依据,但这并不妨碍我们对汽车后市场的总体分析和判断。
如果要问汽车后市场竞争程度是否激烈?很多从业人员的直观感觉是不能用激烈来形容,简直是惨烈。
那是否就可以说汽车后市场是一个充分竞争的市场呢?我们来看一下经济学原理是怎么说的。判断一个市场是否充分竞争的标准主要有以下四条:
1)是否存在大量的买家和卖家?
2)是否有进入壁垒?
3)产品(服务)是否同质?
4)信息是否对称?
我们逐条来看:1)存在大量的买家和卖家,没问题;2)进入壁垒,没有;3)产品(服务),几乎同质;4)信息,存在严重的信息不对称。
由于汽车后市场存在大量的买家和卖家,行业没有进入壁垒,产品和服务几乎同质,这必然使得市场的竞争非常激烈。但是由于存在严重信息不对称,导致市场秩序混乱,竞争并不充分。
那么信息不对称对市场的影响有多大呢?我们再回到经济学原理,看看它是怎么说的:
1)信息不对称导致信息拥有方为谋取自身更大利益,使另一方利益受到损害,从而产生两种市场行为,即“逆向选择”和“道德风险”。
2)信息不对称导致假冒伪劣商品猖獗,投机取巧行为时常发生。
3)信息不对称导致交易成本和管理成本增加。消费者需要增加“搜寻成本”,投机者需要增加“隐藏成本”,守信者需要增加“鉴别成本”,社会需要增加“监管成本”。
4)信息不对称导致经济秩序受到扰乱,“劣币驱逐良币”现象时有发生。
以上种种现象,在汽车后市场是不是比比皆是、耳熟能详?
信息不对称对市场的危害很容易被低估,我们今天看到的诸多弊端,根源都在于信息不对称,而信息不对称的根源又在于市场的结构特性和市场中人的本性。
有人说,汽车后市场像块“烂泥地”,这一说法得到很多业内人士的认同。
在我看来,汽车后市场更像是一个“江湖”。所谓“江湖”,就是一个在体制之外鱼龙混杂的地方,充满了各种利益纷争和人情世故。江湖上又有很多规矩和潜规则,只可看破,不可说破,这就是信息不对称的根源。
汽车后市场需要整合吗?
产业是否需要整合?这要看站在谁的立场上说话。
从总体上看,汽车后市场上中下游都过于分散,供给侧产能严重过剩,大量中小企业恶性竞争,买家与卖家互不信任,使得市场交易成本过高,整体效率低下。
如果市场集中度提高,一部分头部企业将企业外部市场行为内化为企业内部管理行为,可以有效降低交易成本,减少无序竞争,增强多方互信,从而为上下游商家和消费者增加福利。
作为产业整合者,必然是看到了这样的市场机会,而不断强化宣传产业整合的必要性。
成为产业整合者的企业一般都是希望成为平台或生态型企业,因为这种企业通常能够获得以下四种经济效应:
1)规模效应,规模越大越能够分摊固定成本。
2)协同效应,平台越大越有利于扩充经营范围。
3)双边效应,买家越多,越能吸引卖家;卖家越多,越能吸引买家。
4)网络效应,随着加入平台的用户数量增加,平台的价值与用户数呈平方倍的增加。
但是,产业整合即便对上下游商家和消费者总体有利,对具体企业而言,带来的影响也是不一样的。
对于那些愿意被整合的企业,他们要么通过被并购获得股权变现收益,要么通过加盟成为平台的一部分,可以增强企业竞争力甚至分享平台未来发展的红利。
只有当整合者和被整合者能够相互取长补短、互惠互利,合作才能形成双赢并得以持续,这主要体现在:
1)客户资源扩大,销售额增加;
2)采购价格降低,商品/服务品类扩充;
3)员工技能提升,组织管理能力增强;
4)带来其他资源或增值服务。
对于那些没有意愿或者无法获得整合者支持的企业,产业整合对他们而言就是灾难,这些企业要么主动展开抵制,要么被动卷入竞争,而这最终都会给他们造成经济损失。

显然,成为产业整合者未来的企业发展更具想象空间,即便注定要遭遇抵制,他们也愿意奋力一搏。接下来的问题就在于由谁来充当产业整合者,他们靠什么来整合?
谁来充当整合者?
靠什么来整合?
按照市场供需关系来分,产业整合可以分为需求侧整合和供给侧整合。
按照汽车后市场产业链角色来分,产业整合者通常有这几类:车主服务平台、汽服门店连锁平台、汽配供应链平台、厂商联盟平台。
一般来讲,在一个供给过剩的市场,越靠近下游,整合者对整个产业链的支配能力越强。车主服务平台是需求侧整合,品牌厂商和汽配供应链平台是供给侧整合,汽服连锁门店兼有需求侧整合和供给侧整合的特征。
车主服务平台具有鲜明的互联网基因,通过掌握海量终端用户的流量分配,对上游配件供应商和汽服门店形成调度和支配能力。
汽服门店连锁平台需要具有较强的门店精细化运营管理能力,能够通过多种手段给门店赋能,不断吸引新的汽服门店加盟,从而形成对更多车主的服务能力和对上游配件供应的溢价能力。
汽配供应链平台通过产品品类和渠道网点扩张,管理海量配件SKU,从产生规模效应和协同效应,这也是汽配供应链最有效的竞争壁垒。
厂商联盟平台的整合对象是产品能够互补的同类型生产厂商,与流通领域的汽配供应链平台不同,厂商联盟平台的目标在于渠道资源的共享,通过从源头上把控产品货源组织,加强对下游渠道的控制力。

注:为避免争议和平台站队嫌疑,本节略去不同整合者类型典型代表的分析拆解,请行业同仁自行对号入座。
为什么大多数汽车后市场整合者以失败告终?
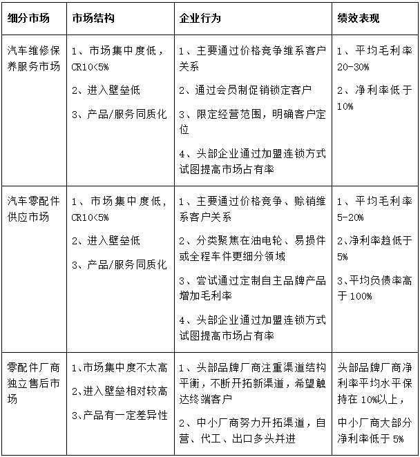
1、汽车后市场的“结构-行为-绩效”分析
“结构-行为-绩效”分析是产业组织研究的起点,它是哈佛学派创立的产业经济研究分析范式,也被称为“SCP模型”。该学派的基本观点是:市场结构首先决定了市场行为,继而决定了市场绩效。根据这个简单而有效的分析框架,我们可以清晰地掌握很多行业的基本运行规律。
前面已经述及,汽车后市场是一个竞争激烈而又无序的市场,总体的市场集中度低,产品(服务)同质化,也没有进入壁垒。这样的市场结构也决定了大部分企业的行为和绩效表现。下面再从不同层面的细分市场具体分析一下。

以上数据来源于与部分细分市场的从业人员和企业主的交流访谈,作为经验数据可以提供一个大致上的参考,不影响我们总体的定性分析。
从上面的分析中可以看出,汽车后市场几个主要细分市场的总体情况比较接近,从具体的市场结构、企业行为、绩效表现来看,产业整合的难度都是比较大的。
 
2、平台经济效应的陷阱
前面提到,平台/生态型企业通常能够产生四种经济效应:规模效应、协同效应、双边效应、网络效应。那么作为汽车后市场的产业整合者,能够在多大程度上获得以上四种效应产生的经济红利呢?
1)规模效应。以需求侧整合为主导的车主服务平台固定成本主要是总部的平台研发和运营成本,总部对终端服务网点和物流仓储供应链基础设施的投入。
由于车主服务的属地化特征,以城市为单元的终端服务网点和物流仓储布局要根据用户密度的多少来决定固定基础设施投资的大小。
换句话说,客户规模的增加会阶梯式的增加平台的基础设施的投入,它并不是完全按数量分摊固定成本,因此产生规模效应是有限的。
汽服门店加盟连锁平台的固定成本主要是总部的研发、运营和管理成本,以及总部给终端门店赋能产生的固定投入。
由于终端汽服门店对人的依赖性较强,让门店完全统一按总部的SOP标准开展经营活动难度极大,需要有极强的管控能力和激励机制,这都会增加总部的投资压力,因此终端汽服门店的规模效应也是有限的。
汽配供应链平台的固定成本主要包括总部的研发、运营和管理成本,维持正常流通沉底的备货成本,以及仓储物流等基础设施的固定投入。配件供应属于纯流通行业,固定成本比重相对较高,对人的要求相对较低,其规模效应相对显著一些。
厂商联盟平台的固定成本相对较小,其目标主要在于联盟成员的渠道共享,开放性相对较弱,其规模效应也是最不显著的。
2)协同效应。车主服务平台围绕车主的多方面需求会不断增加商品和服务的品类,这样既可以增强对车主的粘性,也会增加平台的收入来源,其协同效应是相对显著的。
但是不得不说,无论平台怎么努力,与综合电商和生活服务平台相比,它增加的服务内容都是有限的,这也是所有垂直平台协同效应的天花板。
汽服门店加盟连锁平台基本都是有经营范围和市场定位的,无法像独立终端汽服门店那样灵活调整经营项目。汽服门店要扩张规模就要克制经营范围扩大的冲动,因此协同效应是有限的。这也是很多规模较大的快修保养连锁不做深度维修,很多综合维修厂又不主动扩张的原因。
汽配供应链平台在建立一定规模的配送网点之后,就有了扩张品类的基础,可以更大程度满足客户需求,增强终端门店的采购占比。相比汽服连锁,汽配供应链连锁平台的协同效应更显著一些。
厂商联盟平台的协同效应体现在联盟成员可以共享渠道,增强渠道控制力。但是生产企业本身的特性决定了它不可能联合太多的成员合作,其协同效应也是有限的。
3)双边效应。车主服务平台作为需求侧整合者,车主买家数量越多,越能吸引汽服门店的加入,其双边效应是显著的。
汽服门店加盟连锁平台对车主而言他是卖方,对汽配供应商而言他是买方。对于具有一定规模的加盟连锁平台,它具有双重的双边效应,其价值是更加显著的。
汽配供应链平台的配送网点越多,其服务的终端门店越多,也具有显著的双边效应。但是并不会因为配送网点越多,合作的上游厂商就会越多。配件品类的选择决定了它与上游厂商合作的数量变化是不大的。
厂商联盟平台参与的厂商增加,可以共享的渠道资源也会增加,但由于厂商的各种渠道平衡策略,渠道增加产生的双边效应也是有限的。
4)网络效应。由于汽车后市场本身的特性,产业整合几乎没有什么网络效应,可以忽略不计。
根据以上分析,我们可以给汽车后市场不同层面的产业整合所能产生的经济效应做一个粗略的评分。
由于条件所限,本文只能根据国内汽车后市场的现有状况作一个大致的定性分析,有兴趣的朋友也可以基于具体数据做进一步的实证分析。

3、整合者的博弈
为了获得整合产生的经济红利,产业整合者必然要承担额外的整合成本,有些成本是显性的,而有些成本是隐性的。
首先,作为产业整合者,需要花费巨大的搜寻和谈判的成本,才能找到既有意愿,又符合条件的潜在整合对象。
随着一轮又一轮招商加盟平台的轮番轰炸,很多愿意被整合的企业开始表现出谨慎的态度,导致这部分成本不断升高。
一方面原因在于大量平台企业的倒闭,让一些加盟商损失惨重,导致蒙上了心理阴影;二是产业整合者开出的条件让加盟商看不到短期盈利的希望,他们不愿意跟着平台做长期的投入。
其次,那些不愿意被整合的从业者,要么不合作,要么会主动采取抵制措施,使得竞争变得更加激烈。通常而言,那些不愿意被整合的同行,最终都会成为整合者的竞争对手,无论他是主动进攻还是被动裹挟。
这里我们设计一个博弈论的模型简单模型来加以说明。
假设:1)价格战是争取客户的唯一手段;2)如果两方都降价,双方的经济损失都是10个单位;3)如果一方不降价,另一方降价,那么不降价的一方因为客户流失损失20个单位,降价的一方因为增加了销量使得降价带来的损失得到弥补。
在这样一个博弈模型下,行业整合者降价的损失是(-10,0),不降价的损失是(-20,0),那么他理性的选择当然是选择降价。
同样的道理,那些不愿意被整合的企业也是这么盘算的,他也会按同样的逻辑理性地选择降价。于是双方必然都会选择降价作为一种策略,而不会选择不降价。

为什么会出现这种双输的局面呢?根本原因就在于双方互不信任。
由于信息不对称,你不知道我的真实想法,我也不知道你的真实想法。各方都为了保险起见,做出一个最终双输的选择。
这就是著名的“囚徒困境”理论。显然,这种无处不在的非合作博弈行为将会大大增加整合者的成本。
再次,还有一类成本是隐性的。
有一些表面看似可以被整合的对象,实际上他与整合者的目标和利益并不一致。由于信息不对称,会出现整合前的 “逆向选择”和整合后的“道德风险”。
“逆向选择”会使得整合者乐意挑选与一些看上去好控制、但实际上质量不佳的企业合作,而不愿意花心思在那些不好控制、实际上又质量不错的企业身上,这就会出现“劣币驱逐良币”的现象。
“道德风险”是出现在合作以后,一些加盟商会产生“搭便车”和“薅羊毛”的行为,如果整合者管控不力,整合者就会大量增加损失。前几年,业内好几家拿了巨额投资的平台公司,就是因为被加盟商大量“薅羊毛”导致失血过多,最后濒临倒闭。
汽车后市场整合还有机会吗?
前面分析了大多数汽车后市场整合者以失败告终的原因,总结一下就两个方面:整合产生的经济效益不显著,而整合付出的成本又太高。
我们还应该清醒地认识到,新能源汽车的突飞猛进和传统燃油车退场的时间表越来越近,留给汽车后市场整合的机会窗口期已经不多了。
如果不是疫情的影响和国际政治经济局势的变化,过去三年应该是汽车后市场整合大步向前的最佳时机。在当前的大环境下,产业整合者能够发展的空间也变小了。
那汽车后市场整合还有机会吗?应该说是机会还是有的,只是整合的时间窗口和发展空间变小了,整合的难度增加了。产业整合能否成功的关键因素就取决于以下两个方面:
1)能否通过组织创新,显著降低市场交易成本?
2)能否通过精细化运营,显著降低管理成本?
1、组织创新,降低市场交易成本
汽车后市场存在整合机会最重要的原因,就是市场交易成本太高。由于外部市场交易成本高,需要将一部分成本转移到企业内部加以消化。而企业规模的扩大又会增加企业内部的管理成本。目前汽车后市场的几个头部整合者正在为拥有庞大员工群体和高昂的管理成本而苦不堪言。
市场是什么?市场是由买方和卖方构成的交易场所或经济系统。企业又是什么?在经济学家科斯看来,企业就是替代市场的一种组织形式。
科斯认为,只有当外部的市场交易成本与内部的企业管理成本的边际值相等的时候,市场与企业的最优边界就可以确定了。
由于企业家的存在,通过市场竞争和组织创新,企业可以改变交易成本和管理成本的结构。产业整合者的任务,就是要在市场和企业之间创造一种全新的组织模式,让它既具有市场的灵活性,又具有企业的秩序性。
值得肯定的是,我们很多的产业整合者通过他们的切身实践做了很多有益的探索,现在的O2O模式、R2M模式、加盟连锁模式、修配一体化模式、企业联盟模式等,都是在市场交易逻辑和企业管理逻辑的融合中探索出来的新型产业组织,通过组织模式创新来寻找市场交易成本和企业管理成本的最优解。
另外需要指出,汽车后市场大部分企业不赚钱,主要的原因就是供给侧过剩。因此很多人认为应该通过更加激烈的竞争,迫使一部分人退出市场,这样剩下的人日子就好过了。但这已被证明不是事实。
我们应该看到,中国的汽车后市场是一个明显的“二元结构”市场。它实际上是由两个层次的市场构成的:一个是可以用现代企业制度组织起来的市场,另一个是以个体和家庭经营为主的自由集市。
在一个以维持家庭生计为目标的自由集市上,想要通过价格竞争和吸收控制达到市场出清的目标,这在短期内是不可能完成的任务。
产业整合者的整合对象应该是那些可以用现代企业制度组织起来的经济单元,而不是这些无法正规化的个体。对于处于产业链上游的整合者而言,这个群体应该作为需求侧看待,而不是作为供给侧的整合对象看待。
过去几年,很多的汽车后市场整合者折戟,主要原因就在于没有把这个“二元结构”市场的主体定位弄清楚。
 
2、精细化运营,降低组织管理成本
汽车后市场已经不可逆转地进入了低毛利时代,在这样一个存量市场,产品和服务没有什么创新空间,除了组织模式创新,企业内部只能通过精细化运营来降低组织管理成本。
那么靠什么来降低组织的管理成本?
一方面需要优秀的管理团队,良好的组织管理制度和富有活力的企业文化,这些都是人的因素,也是产业整合者做好精细化运营的基本要求。
另一方面,需要依靠先进的组织管理技术,借助数字化运营体系改善生产关系,提高组织协作效率。
需要特别强调的是,很多产业整合者发端于传统产业,与数字化原生企业和有实力的头部企业存在巨大的数字化鸿沟。
在已经到来的数字化时代,企业的数字化运营是必然要求,数据是新的生产要素,数字化系统是新的装备和核心资产,数字化人才是企业核心竞争力的源泉。数字化运营体系是提升组织管理能力在技术上最主要的依靠,其重要性怎么强调都不为过。
这里总结一下:
1)留给汽车后市场整合的时间不多了,如果整合以后的期间带来的超额利润无法覆盖整合产生的巨大成本,那产业整合本身就没有意义。
2)留给汽车后市场整合的空间也不多了,需求侧整合的机会已经没有了,剩下的只有供给侧整合。而供给侧整合的对象也只有那些可以用现代企业制度组织起来的部分,“二元结构”的另外一部分而不能作为整合对象,而应该作为需求侧的一部分看待。
3)通过组织创新,在市场和企业之间创造一种全新的组织模式,让它既具有市场的灵活性,又具有企业的秩序性。现在的O2O模式、R2M模式、加盟连锁模式、修配一体化模式、企业联盟模式都是有益的探索。
4)通过精细化运营,强化企业内部管理,借助数字化运营体系改善生产关系,提高组织协作效率,从而降低组织管理成本。
后记:
有人说,汽车后市场发展了这么多年,小、散、乱的局面并没有发生多大变化。那些拿了巨额投资的平台,也没有几个走出来的。分散不也是一种存在形式吗?为什么一定要整合呢?汽车后市场整合或许本来就是一个错误的命题。
黑格尔说:存在即合理。这提醒我们要保持清醒,必须尊重现实和市场规律。
汽车后市场的市场结构决定了这里面的企业行为,进而决定了糟糕的绩效表现。从这个意义上来说,汽车后市场整合遭遇挫折是正常的,这件事情本身就很难。
因此,我们要对那些曾经为汽车后市场整合做了努力探索的企业家表示敬意,无论他们已经失败,还是在路上。
同时,我们还要记住恩格斯说的:凡是现存的,都是要灭亡的。汽车后市场是必然要发生变化的,产业整合是主动寻求变革的一种探索。我们应该在理性分析过去整合失败原因的基础上,寻找更加可行的路径和方法。
身处当下的环境,我们应该学会——接受不能改变的,改变可以改变的。未来依然值得期待!
---全文完。读完如有收获,请点下“在看”,谢谢!
   关于作者:
B哥,复旦大学经济学博士,长期从事企业数字化转型和产业数字化领域的研究和实践,上海复通软件技术有限公司创始人。
本文系投稿,代表作者个人观点,不代表汽车服务世界立场,转载请联系小编:hx15056946395(微信)。






到顶部