继续操作前请注册或者登录。

这个东西会致癌,医生指出后,却被人威胁恐吓,扬言80万买他的人头!


一个读者朋友的父亲反复口腔溃疡,久久不能愈合,而且口腔粘膜有麻木感,牙齿开始松动,嘴巴张不开。
去了医院一查,诊断:口腔癌。
他找到了我,要我讲讲这个东西,不要让更多人重蹈他的覆辙,他的家庭已经因为这个病而山穷水尽、苦不堪言了,不希望看到更多的人被祸害。
医生说他父亲的口腔癌肯定是跟嚼了8年的槟榔有关,是槟榔害了他。槟榔是明确的致癌物,为什么还能销售啊。他问我。
我说香烟也是致癌物,酒精也是。还不一样大行其道。每个人都是独立的个体,各取所需而已。
槟榔也是如此。
李医生,你能不能写篇文章讲讲槟榔跟口腔癌的危害,让你的读者认识到这个问题。毕竟很多人是不知道槟榔的危害的,广告都是槟榔是健康的,无毒的,不伤口的.....
我问他,你知不知道曾经有一个大牛大咖说槟榔致口腔癌,被人威胁恐吓甚至扬言80万要他人头?对,那个大咖就是湖南省医学会口腔医学分会会长,也是湖南省湘雅医院口腔科的主任医师,可以说是湖南省口腔科的第一人了。

这恐怕算的上骇人听闻了吧。但这是翦教授自己说的。
这当中水太深。
我花了几天时间,整理了一些资料,大家看完就懂了,当中利害关系涉及到药物、毒品、经济、产业、税收、就业、医疗等等问题。
1. 槟榔,海南,湖南
查阅资料之时,无意间得知我们还有个四大南药,是中国传统地道药材名称,指在我国长江以南地区所产的槟榔、益智仁、砂仁、巴戟天四味中药。
四大南药的主要产地在海南。而槟榔主要分布在云南、海南、台湾等热带地区。传统医学认为,槟榔具有“杀虫、破积、降气行滞、行水化湿”的功效,曾经被用来治疗绦虫、钩虫、蛔虫、蛲虫等寄生虫感染。
这些大家随手百度就能搜到,没什么难度。
槟榔作为中药并没有让很多人熟知,反而作为一种食品而进入公众视野。
好几年前,我跟一个湖南的朋友吃饭,这哥们饭后掏出一袋黑乎乎的东西,塞嘴里就嚼,还给我一块,说这是槟榔,慢慢嚼,很爽的。我试了一个,真的是捏住鼻子忍着不吐掉试了一个,当时全身冒汗,觉得口腔、鼻孔都相当刺激,还有点甜、涩,这玩意跟我吃芥末有的一比。
我并不爱嚼槟榔,当目前为止也仅仅吃了那么一回。
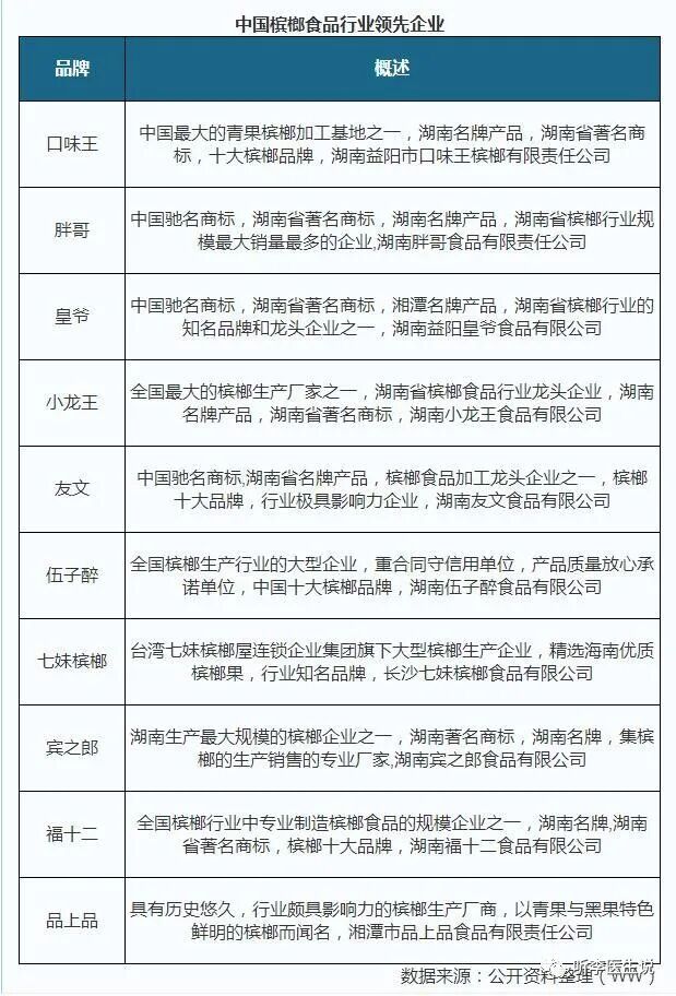
后来我跟不同的湖南朋友、同学、同事交流,发现多数湖南人还是爱嚼槟榔的。湖南人爱吃槟榔出了名,你看湖南卫视台各种槟榔的广告。国内但凡有点名气的槟榔厂家基本上都是湖南人开的。
这就奇怪了,前面我们说海南才是盛产槟榔的啊,为什么加工厂都是湖南人搞的呢。后来我才知道,海南那边由于战略或者技术的问题,目前也只能卖槟榔的初级加工产品,更高级的加工厂品做不了,都给湖南人控制了。

排名前十的,都是湖南的。尤其是口味王,几乎占据了半壁江山。很多综艺节目都是它在冠名赞助,很多明星、支持人都在为它背书。
不得不说,槟榔真的是湖南当地的重头产业了。我查到的数据是这样的:2017年湖南槟榔产业带来300亿产值,地方经济支柱产业,政府当然支持。300亿产值是什么概念?大家可能没有,我也没有,十辈子没见过这么多钱。咱们做个对比就行了,烟草一年的产值过万亿,上交给国家的税也是过万亿的,槟榔才300亿,跟烟草比起来算小巫见大巫,但槟榔是地方产业,烟草是全国的。没有可比性。
2017年8月,湘潭政府甚至出台了《关于支持槟榔产业发展的意见》,提出5年发展到500亿元产值的计划,对槟榔企业给予地价、税收方面的优惠。截至2019年12月,湖南嚼食槟榔的人口比例已接近50%,全国槟榔产业年产值达400亿元 ,其中湖南占了四分之三,年产值达300亿元。
2020年中国槟榔市场现状分析报告指出:湖南槟榔产业在全国的销售网点已经超过了200万个,全省从事槟榔生产、销售的人员约200万人,全国超过500万人。 
作为一个地方企业(主要是湖南、海南),能带动这么多就业,拉动经济,提交过亿的税收,实在是不容易。
但槟榔的发展,并非一帆风顺的。
2. 槟榔,致癌
坊间有戏言:槟榔加烟,法力无边;槟榔加酒,永垂不朽。
作为一种食品,槟榔尤其受到湖南人、海南人的热爱,后来湖南商家又把它推到全国民众面前,斥巨资在在各种电视广告、节目广告进行宣传,甚至说健康槟榔,不伤口。
但其实,国内最早是在1984年便发现因咀嚼槟榔导致的口腔粘膜下纤维性变病例,以及随后回访发现口腔癌病例,病人是湖南的,研究人员是湘雅医院的,也是湖南的。
世界其他地方也有类似发现,比如1993年,就有研究表明槟榔和口腔癌的关系,不过那是在印度做的研究,因为印度是世界上槟榔消费最多的地方,研究结果很明显,就是槟榔会显著提高口腔鳞癌的风险。

正因为槟榔致癌依据充分,1996年,厦门市发布禁槟榔令,彻底禁止生产、销售和食用槟榔。这在当时是最严的“禁毒令”。除了厦门,似乎其他省市并无动作,尤其是最大的生产地海南和最大的加工地湖南。
也容易理解,对于厦门来说,有无槟榔无关痛痒,所以直接手起刀落快意恩仇。厦门距离台湾很近,台湾也是槟榔的主要产地之一,当时很多人在厦门贩卖槟榔,所以他们下了狠手,从源头到终端,直接禁掉槟榔。这是值得欢呼雀跃的。但对于海南、湖南来说,那就是钝刀子割肉疼得很了。原因很明白,槟榔产业牵扯太多、太广,如果没有好的转型方案、应付策略,搞不好身败名裂。
10年过去了,时间到了2003年。
2003年,在搜集台湾、印度、巴基斯坦等7个国家和地区的上百篇槟榔研究报告,并邀请16位专家研讨后,IARC(国际癌症研究中心,隶属于WHO)正式认定槟榔为一级致癌物,在社会上引起巨大的反响。WHO公布的数据显示,印度有1/3人口有嚼食的习惯,槟榔消耗量居世界第一,而口腔癌在印度的发病率同样位居世界第一。数据还显示,中国台湾地区每年有2000多人死于口腔癌,并且患癌人数还在不断增加。
2003年我们在做什么?2001年我们刚加入WTO,当时我们的头等大事还是发展经济,韬光养晦,先富带后富。
那年我们村很多家庭都还没有电视机,冬天也只能穿2元一双的拖鞋,没有布鞋。当时人们的观念以吃上肉为荣,吃不饱穿不暖的,我估计全国范围这样的地方不少,谁又管他什么癌症不癌症的呢。那时候咱们的社会主要矛盾是人民日益增长的物质文化需要同落后的社会生产之间的矛盾。
谁又管槟榔致癌与否呢。谁又能够痛下决心、刮骨疗毒呢。
看看下面这个WHO发布的1类致癌物清单吧,槟榔果、不含烟草的槟榔嚼块、含烟草的槟榔嚼块赫然在列,而且排名还挺靠前,你看一看槟榔上下都是什么妖魔古怪,就大概知道槟榔是什么货色了。

没有人冤枉槟榔,全世界都认为槟榔是实锤的一类致癌物。
国内研究有么?当然有,还不少。上面说的最早的是1984年,后来更多。
湖南省医学会口腔医学分会的专家们一直都有研究槟榔和口腔癌的关系,尤其是上文我们提到的翦新春教授,相关的研究很多,2011年还在重点医学杂志发表了他们的研究《槟榔致癌物质与口腔癌》,算是国内最权威的一个研究了,槟榔致口腔癌,从此盖棺定论。

这些专家学者是对得起民众的,他们作为业内翘楚,毫不掩饰槟榔可能带来的后果,即便被人威胁恐吓甚至扬言要花钱买人头。
即便如此,依旧没人动槟榔,大概是我们无暇去理会。地方可能对槟榔大动干戈么?槟榔甚至是当地龙头企业,这在经济利益上稍微一权衡,他们就不敢轻举妄动了,所谓投鼠忌器,且不说百万漕工衣食所系,单纯是槟榔企业上交的年税就让人左右为难。
你看香烟也是一级致癌物,何曾禁止了香烟?香烟禁不掉原因不复杂,每年国家烟草局上交的税超过1万亿(2020年是12803亿元),这是什么概念,比四大行、阿里巴巴、腾讯等等加起来交的税还多,2020年我们国家军费支出是12680亿,烟草局的税就可以搞定了。怎么禁?再说,强制禁烟还会落下一个侵犯人权的罪名,谁有勇气和魄力去做这个事情呢。只要不在公众场合吸烟,不对着婴幼儿吸烟,你自己选择吸烟的就呆一边吸去吧,很多地方都设置了合理吸烟区给你。
一般吸烟者后期会有慢阻肺、肺癌等呼吸道疾病,从宏观来讲也能少活几年甚至十几年,这恰巧又能减轻日益加大的养老压力,似乎禁烟也没什么好处,反正都是你情我愿的,如果强制禁烟,反而可能导致社会不稳定。嗯,虎门销烟的例子我也知道。
所以,他们不敢动槟榔,似乎也是在情理之中的。
时间又过了10年,到了2013年。
3. 2013年,出师未捷身先死
终于到了2013年,又一个十年过去了,突然一篇《槟榔王国中的“割脸人”》的文章席卷网络,再次将嚼食槟榔推上了风口浪尖,文章指出长期嚼槟榔会导致口腔癌。尤其随后推出的同名纪录片,一个个鲜活的画面,令最初文章中“他们被割掉舌头,他们被切去牙床,狰狞的手术伤疤撕裂了他们的脸庞,癌变的噩耗宣布着他们的死亡……”的写实描述得到了鲜活的恐怖呈现。

比如其中一个湘潭人刘桑果的凄惨遭遇,刘桑果做了口腔癌手术,切掉了左脸下颌、左牙床和淋巴,萎缩的脸皮陷成拳头大小的深坑。左眼神经也在术后被压迫,到2013年已彻底瞎了。
人们第一次如此清晰的看到了嚼槟榔的恶果,不寒而栗。这比香烟那种温水煮青蛙来的可怕多了,印象中某某某死于肺癌都是说吸了十几年或者几十年烟,尼古丁、焦油慢慢消耗你的呼吸道细胞,但是槟榔,据很多人的亲身体会,只要几年的时间你的口腔就会发生明显改变,然后癌变,触目惊心。
2013年,移动互联网网络已经非常发达了,当年的微薄应该是巅峰状态,一篇文章传播之广、阅读群众量之大,是以往任何一个时候都不能比拟的。
再加上专家学者们的研究不断叠高,我们终于鼓起勇气,准备动一动这个槟榔头了。毕竟咱们的经济情况比上一个十年又好了不少,人民群众也越来越追求健康的生活方式。
于是2013年的7月,央视做了一个节目:槟榔致癌。

央视是什么,央视不是胡说八道、信口雌黄的娱乐综艺节目,我们有理由相信,央视绝对不是一时头脑发热、心直口快的耿直boy,央视是上层意志的体现,是智慧结晶的出声口,央视的报道,应该可以理解为上层准备出手维护普通人民群众的健康了,即便会可能闹出一系列问题,他们应该做好了准备。

可没想到,结果还是出乎了所有人的意料。
自从央视播出了这档节目以后,槟榔价格暴跌,很多所谓的无辜的种植者、产业者受到了牵连,经济损失巨大,甚至有传言说经济上损失了30亿,哀鸿遍野。
2个月后,央视改口了,说槟榔致癌是谣言,槟榔无害,甚至还有学者出来说嚼槟榔有助于降血压等等,现在看起来,真的是荒谬至极。

央视态度的转变,实属无奈。
这些年我也想明白了,于上层而言,长期嚼槟榔患口腔癌的人是国民,依靠种植槟榔、初步加工槟榔、进一步烘焙槟榔、包装槟榔、售卖槟榔而活下去或者谋取暴利的人也是国民,对于总体而言,稳定大于一切。说槟榔致癌,马上不稳定,死给你看。说槟榔无辜,或者不理会这件事,又趋于稳定了,天下太平,谁又能管得着躺在手术台上的那为数不多的几千个患者呢。
央视努力过了,但失败了。
又归于平静,该嚼的嚼,该卖的卖,该种的种。
这背后肯定牵扯到无数次博弈,权衡利弊,妥协了。估计有这次经验后,禁止香烟?呵呵,想都不要想。至少未来几年、几十年之内都是不可能完成的。
除非有朝一日,能把槟榔按下去,否则后者遥遥无期。
4. 双手沾满血腥
2013年至今,又过了将近10年。
这段期间内,学者们依旧不遗余力跟槟榔斗争。深挖各种长期嚼槟榔可能带来的问题,进一步把槟榔的罪名叠高。同志们请看清楚哦,我们说的是长期嚼槟榔可能致癌,而不是偶尔一次两次致癌,要严谨。
2017年,湘雅医院继续发表了一篇高质量的研究报告,在研究中,作者收集了长沙五所医院从2006~2016 年因口腔癌入院就诊的患者。 

上述表格告诉我们,这10年来,5所医院收治的口腔癌患者已经增加到2108人,其中由于长期咀嚼槟榔导致的口腔癌患者数量达到了1803例,翻了将近20倍。
学者们又一次把槟榔拎出来血祭一番。
上述仅仅是中南大学那几个附属医院的数据而已,整个湖南省呢?全中国呢?恐怕数据就更加让人瞠目结舌了。
湖南省一直以来都是口腔癌的高发省份,湘雅医院口腔颌面外科年收治口腔癌患者的比例是在全国领先的。在一次调研期间,专家提到时候,2018年某段时间内病房50位住院患者有45人患口腔癌,其中44人有长期、大量咀嚼槟榔病史,这个比例非常惊人,肿瘤防控的形势非常严峻。
以至于口腔癌都快成为湖南省的“标签”了,这话可不是我瞎说的,而是有真凭实据的。
大家看一看2020年我们国家最常见的十种恶性肿瘤分别是什么:

肺癌是老大,下面依次是肺癌、结直肠癌、胃癌、乳腺癌、肝癌、食管癌、甲状腺癌、胰腺癌、前列腺癌、宫颈癌。
上述是整个国家的数据。
那如果把湖南省单独拎出来呢?

看到了么?
湖南男性最常见的依旧是肺癌,而口腔癌赫然在列!排在第6位。这在全中国是绝无仅有、独此一家的。女性侥幸逃过一劫,因为数据显示,男性嚼槟榔的概率大于女性。这也说明了,嚼的越多,越容易出事。
我们再来看一个最新出炉的数据,来自海南,另一个槟榔大户。

学者们分析了为什么海南这边口腔粘膜疾病、口腔癌的发病率这么高,结果还是显而易见的,因为海南是全国最大的槟榔种植地,嚼槟榔者众多。

这当然不是秘密,几十年前就有人出来指证了。
只不过现在证据越来越多而已。
如果光有证据,而迟迟不采取措施,那要证据又有何用呢?
好吧,2019年湖南槟榔协会出了一个公告,说全国范围内停止槟榔广告,看到了么,这是槟榔协会自己出来的公告,要自己约束自己,而不是上头的法律文件。

这样的约束有用么?
没卵用。
后来槟榔广告还是如火如荼,该上的节目一个不落,该冠名赞助的时候毫不手软,大家随手搜搜吧,或者平时稍微留意一下就可以发现了,槟榔帝国野心勃勃,冲着500亿,1000亿进军。
更让人难以忍受的是,槟榔广告竟然打着健康、不伤口的旗号,大肆炫耀,这真的是欺负我华夏无人么?

有时候看得多了,真的是想笑,苦笑。
哭笑不得。
这样一个容易导致口腔癌的东西,竟然会被标上健康、不伤口的标签招摇过市,还能搬上电视荧幕给大众洗脑,是可忍孰不可忍?
5. 暴风雨会来吗?
掐指算了算,距离2013年又快一个十年了。我估计着,留给槟榔的时间不多了。或者说,留给槟榔转型的时间不多了,留给地方产业转型的时间也不多了。
槟榔终究是致癌之物,一类致癌物,板上钉钉,毫无悬念。地方产业如果一时半会依靠一个可能致癌的产业支撑那还糊弄的过去,如果十年过去了,二十年过去了,依旧没有调整、没有转型,以至于越来越多的百姓承受癌症带来的痛苦和医疗支出,那么这个还能说得过去么?现在没出手管控,那可能是时机不成熟,办法不够多,对策没想好,准备没做足。
一旦出手,必定比上一次要自信的多,效果也好得多。
怎么整改呢?我不是专业人士,不可妄言。挥刀断臂那是真的凄惨,毕竟槟榔不是毒品(已经有人开始说槟榔也是毒品了,但仍需衡量),暂时做不到零容忍,很多百姓人家还等着卖槟榔来获得学费、生活费呢,总不能一下子置之死地。
过程应该更柔和,地方应该担起大任,尽快转型,比如有没有可能经过加工减少毒性?有没有可能与其他产品混合一起减轻损伤?甚至如果不行,直接砍掉槟榔树来种芒果树。一直依靠一个一类致癌物来作为经济支柱实在是饮鸩止渴。不要跟香烟比,比不了。
香烟的问题更大更难,相对来说,槟榔的问题小得多,整改也容易一些。
最起码,你一个一类致癌物不能堂而皇之地在电视上、报纸上打广告吧?更何况还打着健康不伤口的虚假广告,这是在公然瞒骗世人、践踏道德。
进一步整改,槟榔的包装袋要跟香烟一样,印上“长期嚼舌有害健康”吧。如果能到口腔癌的相片放上去那就更好,就好像香烟一样,把骷髅头放上烟盒。
要不断地科普、不断地广告,彻底让嚼槟榔的人群知道,这玩意不健康,多吃容易患口腔癌或者影响生殖系统等等,充分让大家做到知情同意,如果他还是忍不住,天天要嚼几包,那是他的事了,他作为一个成年人,只要不危害其他人,他自己爱吃便吃,这是他的自由,还真的是这样。
就好像香烟一样,大家基本上都知道吸烟有害健康了,只不过很多人不见棺材不落泪,总有各种理由要一天两包烟,好吧,只要不在公众场所吸烟,不要对着别人吸烟,那是你自己的事情。不吸烟的人应该感谢吸烟的人,他们是伟大的,他们贡献了1万亿的税收,还比我们少活几年或者十几年,缓解养老难题,他们自己本身又满足了自身的需求,一举多得。
槟榔啊槟榔,真是让人又爱又恨。
回想起湘雅医院翦新春主任那句话,被人恐吓威胁,还扬言买人头。
真是毛骨悚然。
等着吧,斧头很快就要砍下来了。
最起码,2021年3月,广州这边已经全面禁止槟榔广告了,当然没有禁止销售槟榔。但是禁止广告是第一步,万事开头难。
然后刚刚又听说土耳其那边把槟榔认为毒品了,外交部提醒大家,入境土耳其,记得不要带槟榔过去了,否则会被抓。
槟榔算不算毒品呢?上文有所提及了。事实上槟榔里面的槟榔碱有一定的致幻性、成瘾性,但这个跟传统意义的毒品比起来肯定没那么强烈,我国法律也还没有把槟榔作为毒品管控。
走着瞧吧。
如果你觉得有道理,就把这篇文章转给你嚼槟榔的朋友吧。
(完)

号外: 李医生工作号开通了  
李医生开通了工作微信号,可以添加李医生为好友15920355911(微信号),然后拉入健康交流群,群内是供大家交流,我很难一一回复大家的咨询问题,若疾病咨询,可以付费咨询(50元/次)。
再次感谢大家对李医生的关注,希望我的努力能为医学科普、医患关系做一点正面的工作。感激!感恩!
识别二维码加我好友,我再把大家拉入我的交流群,已经添加过的就不重复添加了哈。可能由于人数较多,添加好友不会太快,请耐心等等。
↓ ↓ ↓ 长按以上二维码,添加李鸿政医生为好友吧

↑ ↑ ↑ 长按以上二维码,添加李鸿政医生为好友吧
最后,为了跟大家分享、交流,我们启用了另外一个公众号(Dr家庭医学),可以说是我的小号吧,那里我们会跟大家分享科学有趣、有料的家庭医学知识,希望能帮助到每个家庭、每个人。喜欢的朋友扫码关注,谢谢大家!

喜欢这篇文章的话请点亮“在看” “点赞” | 坚持原创不容易,以示鼓励 | 让我们一起努力,一起奋斗 |点击“分享”给您的朋友,一起为健康努力!
丁香园、网易号、一点号、微博  @听李医生说
知乎、今日头条 、大鱼号、李鸿政Pro、趣头条  @李鸿政医生
抖音号  @李鸿政
到顶部