“醉”译献 | 临终关怀中,全身麻醉将是一种更好的选择?



海警医院麻醉科 译审
全身麻醉在临终关怀中具有潜在的作用,这一点以前曾被描述过,但在很大程度上被忽略了。全身麻醉是现有临终关怀实践的一种延伸。然而,在临终关怀中引入全身麻醉也需要对相关的伦理、法律和实际影响进行综合考虑。需要强调的是全身麻醉在临终关怀中并不是一种形式的协助死亡或安乐死。
目前镇静在临终关怀中的作用
许多症状(谵妄、呼吸困难和疼痛)在生命末期时对治疗产生抵抗。据报道,多达84%的患者需要阿片类药物进行治疗。其他,麻醉医生所熟悉的治疗措施包括非阿片类药物,硬膜外和鞘内区域麻醉,局部浸润麻醉或神经阻滞,甚至针灸或神经刺激。一些患者可能需要抗抑郁药(在慢性疼痛时具有镇痛特性)或苯二氮卓类药物来帮助睡眠,并需要抗精神病药物来控制谵妄。在生命末期,姑息治疗所使用的药物、方法,可以在国家和一些医院指南中找到。
濒临死亡的病人特别容易遭受一些药物(如:阿片类药物、咪达唑仑、苯巴比妥、氯胺酮)带来的心肺功能的不良反应。虽然没有什么证据表明这些情况是通过明智的使用而发生的。重要的是,对这种不良反应的恐惧不会限制这种治疗实践。所谓的“双重效应理论”,在法律上和道德上,允许有意减轻痛苦的行为,即使是在预见到存在可能加速死亡的重大不利影响风险的情况下。
在临终关怀中,除了阿片类药物之外,对镇静的具体需求也不尽相同。在不同的病例系列中占3%到51%。这可能反映了当地做法的差异和所使用的各种不同术语的情况,包括:"姑息性镇静"、"末期镇静 "或 "持续深度镇静"。在本文中,我们将使用后一个术语。目前英国的指导意见来自国家健康与临床卓越研究所(NICE)的现行指南。在英国皇家麻醉医师学院的支持下,对镇静药物没有提出具体建议。而是构成了临终关怀管理的广泛原则。
无论预期的镇静水平如何,接受持续深度镇静的病人实际体验到的是什么?有些病人是轻度镇静,有些则是大部分时间无意识,间歇性地或仅在强烈刺激下才会有反应,而其他病人则几乎是麻醉了。在某种程度上,这是因为使用了各种不同的技术、药物和剂量。通常使用苯二氮卓类药物(通常是咪达唑仑),也有其他处方药物,包括巴比妥类药物(如苯巴比妥)。此外,“镇静”包括一个连续的状态,一个极端是清醒病人的焦虑,另一个极端是接近于全身麻醉的状态。在这些失去意识的状态之间没有明确的临床或神经科学界限,术语“亚麻醉”被用来描述这样的“中间”状态。镇静通常意味着与病人的言语接触得以保留;也就是说,当他们被唤起时,他们是合作的。相比之下,全身麻醉指的是病人甚至对疼痛的刺激都无法唤醒的状态。
患者对无意识的愿望
病人对痛苦和减轻痛苦有不同的愿望。西格蒙德-弗洛伊德在面对喉癌,濒临死亡时,他更希望头脑清醒,"在痛苦中思考",拒绝镇痛或镇静药物。其他人可能有相反的偏好。在最近在一项针对英国公众的大型在线调查中,88%的人表示希望在生命的最后时刻可以选择无意识的状态。
作为消除身体或精神痛苦经历的一种手段,渴望无意识是可以理解的。无意识实现了不知道身体正在经历不利过程的最高可能性,因为即使是这种意识也可能对一些人造成心理上的创伤。这一点在其他非常不同的背景下也得到了认可。例如,健康的病人要求对小手术(如拔牙)进行全身麻醉,被麻醉医师和社会认为是完全可以接受的,即使很明显轻微的镇静(或根本不需要)就足以避免疼痛,而且麻醉会带来更大的不良事件风险,但采用全身麻醉,是出于对病人自主权的尊重。在生命的最后阶段,除了疼痛、窒息和其他痛苦之外,病人还可能会有悲伤、恐惧、焦虑、孤独、脆弱、尴尬和丧失尊严的感觉,而这些痛苦并非都能通过针对性的治疗能得到缓解。
患者对无意识的期望
我们现在知道,当许多病人同意接受 "镇静 "时,他们实际上是在期待着失去意识。在外科手术过程中,报告 "术中知晓"的病人比例,在病人接受镇静时比接受全身麻醉时要高。此外,已经很明显的是,在一些情况下,病人看起来是无意识的,实际上可能不是。危重病人,或者那些被诊断为深度昏迷的严重头部受伤的病人,都报告了对重症监护阶段事件的回忆。目前的末期镇静技术似乎也是如此,在看似无意识的病人中,双频谱指数得分可以保持>60。在被诊断为植物状态的病人中,研究表明,一些明显无意识的病人可以可靠地对刺激或命令产生适当的脑电图反应,在某些情况下可以交流 "是 "或 "不是 "的答案(由功能性磁共振成像模式证明)。这就提出了一种可能性,即一些濒临死亡的病人可能正在遭受痛苦,而在其他方面被认为是没有的。
全身麻醉在临终关怀中的实践:重新审视Moyle方案
也许在1995年,麻醉医师顾问和姑息治疗医生约翰-莫伊尔(John Moyle)首次描述了在临终关怀中使用全身麻醉的情况。Moyle认识到上述传统方法的局限性(J. Moyle,个人通讯)。Moyle制定了一个输注当时相对较新的麻醉药物丙泊酚的方案,并描述了该方案在两名患者身上的应用,这两名患者在连续输注4天和9天后平静地死去。同年,意大利也报道了一个类似的病例和方案。从那时起,姑息治疗文献中经常描述丙泊酚在临终关怀中的应用,尽管并不频繁。
Moyle预计他的方案会有一些技术上的挑战。通过静脉注射麻醉诱导,必然会导致强烈的呼吸和心血管抑制。前者与呼吸暂停和上呼吸道塌陷有关。如果麻醉医师不提供气道支持,麻醉诱导本身就会终止生命。这些呼吸系统的不良反应不会像苯二氮卓类镇静药物(如咪达唑仑)那样迅速发生,而且这些药物可以用氟马西尼逆转。同样,阿片类药物造成的任何过度呼吸抑制都可以用纳洛酮及时逆转。如果不使用适当的药物或静脉输液进行处理,低血压和心脏抑制作用也可能加速死亡的过程。
为了避免这些并发症,Moyle和其他人建议用泵进行非常缓慢的静脉输入,一个精确的滴定剂量(例如,只有5mg.h-1,而通常作为推注使用的是100-200mg)。所达到的麻醉深度对于外科手术来说是不够的,但对于不受干扰的临终病人来说是理想的。在一个来自瑞典姑息治疗专科病房的22名患者的病例队列中,丙泊酚输注以这种方式进行了1至14天(中位数为5天)的持续深度镇静。值得注意的是,Moyle所制定和使用的方案并不要求对病人进行持续的监测,而这种监测在外科全麻期间可能是必要。
这并不是说丙泊酚是一种麻醉药物,而其他药物如苯二氮卓类则不是。任何合适的镇静药在足够的剂量下都能达到对疼痛刺激无反应的效果。相反,这种方法的独特之处在于它的目的是实现全身麻醉,而不是镇静。
临终关怀中的Moyle麻醉方案更新
自Moyle的描述以来,已经有大约25篇关于在生命末期使用丙泊酚输液进行预定的全身麻醉的出版物、案例系列和评论。自2016年起,法国的临终病人一旦被认为即将死亡,就有合法的无意识权利,持续到死亡点。这被称为 "法国例外",强调了法国法典在这方面的独特性质。因此,Haute Autorite de Sante(负责制定医疗标准的机构)已经就如何定义 "生命末期"、应采取哪些保护性措施以取得医学界对镇静的可取性的共识以及实施镇静的方法发布了明确的指南。这些指南主要提到了静脉注射咪达唑仑的使用,但也提到了丙泊酚也可以与专业的麻醉技术的一起使用。因此,这是一个强烈的官方暗示,即麻醉医生可能,或应该直接参与。指南没有提供技术细节,但从理论上讲,可将Moyle的既定方案更新到现代,其中异丙酚靶控制输注普遍用于麻醉。
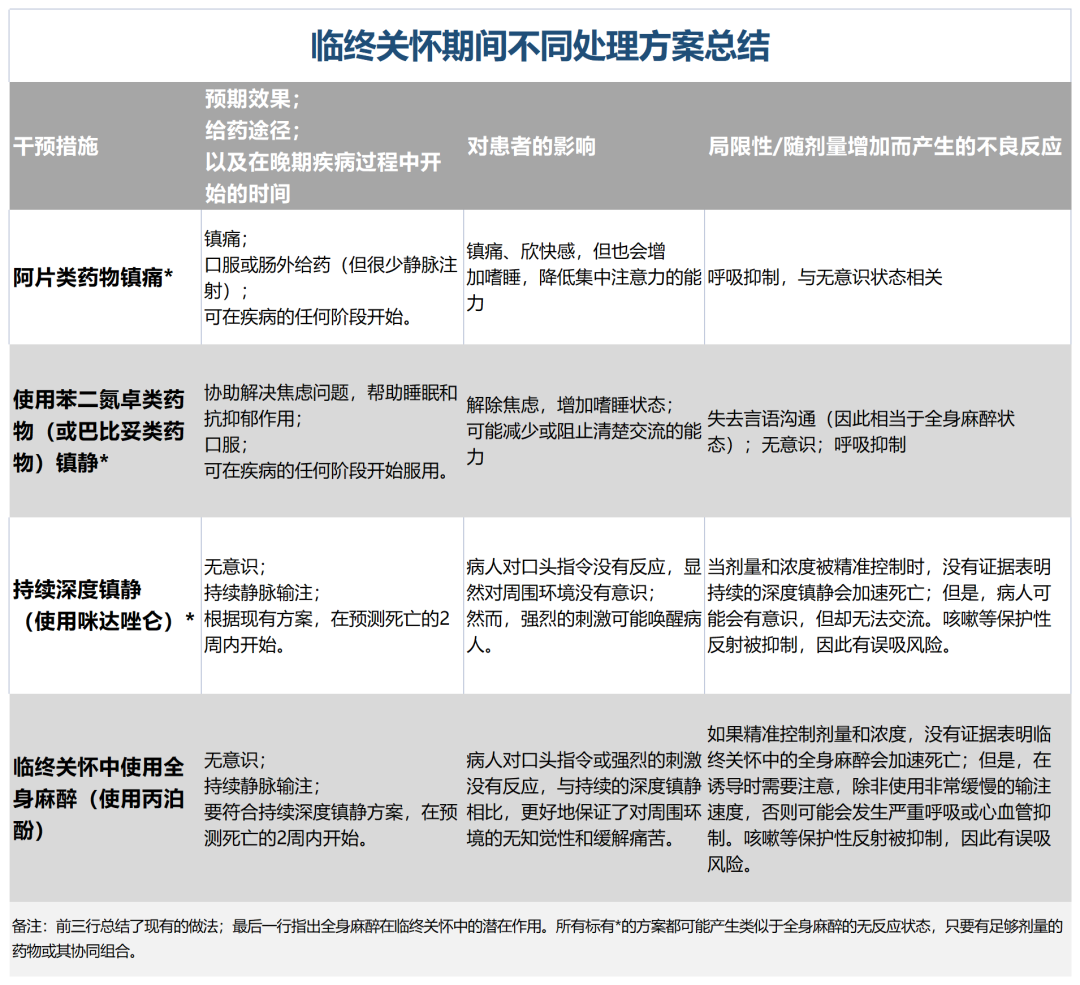
现在至少有两种情况下描述了超慢速静脉诱导。一种是模仿吸入式麻醉诱导(使用静脉麻醉的自发呼吸,STRIVE)。第二种是在基础神经科学实验中,当志愿者躺在功能性核磁共振扫描仪中时,超慢的丙泊酚目标控制输液(0.2ug.ml,50分钟内以递增)被滴定以维持自主呼吸。有趣的是,这些实验揭示了 "丘脑孤立"的大脑活动模式,在时间上与受试者变得不专心或对周围环境不感兴趣的行为效果相关,与亚麻醉的概念一致。Bodna讨论了类似这些方法的具体调整;进一步的技术细节超出了本文的范围,但对大多数麻醉医生来说应该是不言自明的。下表指出了全身麻醉在临终关怀中的潜在地位,以及其他更标准的选择,并对预期镇静和预期全身麻醉进行了区分。

伦理问题
患者自主性
赞成在临终关怀中使用麻醉的一个关键论点是围绕着病人的偏好和他们对美好死亡的个人概念的重要意义。临终关怀中的全身麻醉并不是为了取代镇痛或镇静来控制症状。然而,对于那些希望获得比目前所能提供的更可靠或更完全的失去意识的人来说,它应该是一个额外的选择。有些病人可能只是在尝试过这些其他方式后才会在临终关怀中选择全身麻醉,而且根据他们的经验是失败的。然而,其他人可能会在死亡迫在眉睫时选择它作为首选。还有一些人,也许是大多数人,可能根本就不需要或要求使用。
以这种方式尊重病人的自主权并不意味着治疗的最终决定权完全属于病人,也不意味着在临终关怀中的全身麻醉应该在任何时候应要求提供给任何病人。我们根据法国的经验,在下文中列出了在临终关怀中实施全身麻醉的一些拟议条件。相反,决策应该一如既往地成为病人及其家属与医务人员(包括医生、护士和其他护理人员)之间的一个动态过程,既要考虑到临床专业知识,也要考虑到病人的价值观和偏好。
提供有效的治疗手段
医学上的一个基本伦理原则是,医生应该促进病人的最大利益并为之服务,进而为他们提供最有可能实现预期结果的治疗方案。如果一个有能力的、濒临死亡的病人希望失去意识(而不仅仅是镇静),以此作为帮助他们减轻痛苦的具体目标,那么在临终关怀中的全身麻醉为满足这一愿望提供了最大的保证,因此是符合病人的最大利益的。
对手术麻醉的研究表明,如果仅用镇静代替,明确要求全身麻醉的病人并不满意(事实上,可能会遭受长期的心理困扰)。如果在生命末期使用镇静药物使病人处于半昏迷状态,但无法进行有意义的交流,人们担心他们会有严重的厌恶性体验,类似于甚至比那些报告在手术中出现令人痛苦的 "术中知晓"的病人还要糟糕。我们现在知道,通过预期的全身麻醉可以更好地实现无意识状态。在没有神经肌肉阻断药物的情况下,术中知晓的发生率约为1/13.6万。
知情同意
重要的是,病人应被告知他们在生命末期时可以选择的所有缓解痛苦的方法:镇痛、镇静以及现在可能的麻醉。应该解释每种方法的风险和好处。病人应该可以自由地选择最符合他们价值观的选择,或选择的顺序,或选择的组合,这与分配的公正性是一致的。
然而,临终关怀中的全身麻醉会造成一种更可靠和不可逆转地丧失自主权的情况。病人将无法改变他们的想法或修改他们的决定。这并不是生命关怀中的全身麻醉所特有的问题,因为持续深度镇静已经有可能出现这种情况。这个问题可以通过谨慎的事先同意来解决,选择临终关怀中的全身麻醉或持续深度镇静的病人需要事先了解他们的决定可能是不可逆转的。这一点在手术中的全身麻醉同意书中并没有明确规定,但不言而喻的是,病人在麻醉诱导后不能改变他们的想法。因为麻醉医生所接受的培训是为了获得病人有望康复的麻醉同意,而在临终关怀中,全身麻醉的目的非常不同,可能需要额外的培训。这一点在现有的同意准则中没有涉及,可能需要其他专业人员的参与。同意书还应该包括病人在临终关怀中延长全身麻醉期间醒来的可能性(例如,由于输液中断、对药物的敏感性改变、死亡过程延长等)。
避免加速死亡
可能有人担心(在我们看来是错误的),临终关怀中的麻醉会无意中加速死亡。在统计学上,接受持续深度镇静和不接受镇静的临终患者的平均生存时间没有明显的差异。临终关怀中的全身麻醉数据有限,有研究,丙泊酚持续输注14天,也没有抑制自主呼吸,在另一项针对儿科肿瘤患者的研究中,丙泊酚持续了10天;这些都没有出现死亡时间的提前。所有描述该技术的研究都没有表明死亡被加速。
在法律上,生命末期的医疗干预可能会无意中加速死亡,这一点在上文讨论的 "双重效应理论 "中有所涉及。如果错误地认为临终关怀中的全身麻醉(即麻醉)比持续的深度镇静(即镇静)具有固有的、令人望而却步的风险,那么可能会出现这样的担忧:法院或监管机构可能不会适用这一理论,因为他们认为有一个更安全的替代方案。然而,在这种情况下或任何其他情况下,没有经验证据表明深度镇静本身比麻醉更安全。
为了最大限度地减少对加速死亡的担忧,在临终关怀中麻醉的一个实际选择是将其应用限制在预计将在14天内死亡的病人,正如法国指南中所建议的那样。这个时间框架的理由是,超过14天,人们可能会担心营养不良会构成一个可预见的、独立的和可避免的死亡因素。此外,在临终关怀中采用全身麻醉,病人无法咀嚼和吞咽,即使是鼻胃管喂食也可能导致反流和误吸,促使呼吸衰竭。是否应该继续或避免静脉水化,是一个独立的临床判断问题,应该咨询病人(如果他们能够参与决策)、他们的代理人或审查预先指令(如果有的话)。
然而,如果病人没有在这一时间段内死亡,将临终关怀中的麻醉管理上限设定为14天可能会引起另一种困境。一种选择是唤醒并重新评估病人、他们的愿望以及他们的医疗状况。死亡是一个非常不确定和不可预知的过程。然而,这并不是麻醉在临终关怀中的独特问题,可以用与其他现有的干预措施(例如持续的深度镇静)和姑息治疗中的决定一样的方式来解决,在这种情况下,病人的存活时间比最初预期的要长。
基本人权
有三项相关的基本权利已经在法律上或通过习俗和实践得到了确立:绝症患者有权获得姑息治疗,其中包括镇痛和抗焦虑的权利,包括镇静和(在法国)无意识的权利;患者有权在任何时候拒绝延长生命的治疗(包括人工营养和水化);患者在接受可能带来痛苦的干预措施(通常是手术或诊断程序)时,有权选择全身麻醉而不是临床上有效的替代方案。然后,我们可以把这些个人权利结合起来,证明在临终关怀中使用全身麻醉来控制痛苦是合理的。临终病人在接近生命终点时,应该有权选择麻醉。
必须强调的是,虽然临终关怀中的全身麻醉应该是一种选择,但有多少病人会选择这种麻醉是一个开放的问题。除了来自姑息治疗文献中描述临终关怀中的麻醉的证据之外,我们无法估计未满足的需求的规模。然而,即使只有少数人会选择它,这本身并不构成伦理上的反对。
资源配置和公平分配的伦理问题
全身麻醉在临终关怀中的实践从表面上看需要专业的麻醉技术支持,这是对更传统的临终关怀形式的额外资源要求。在培训方面也可能需要额外的支持。这可能会产生对立的伦理困境。如果在临终关怀中使用全身麻醉在伦理上是合理的,那么就必须分配资源来提供这种服务,这可能会减少用于支持外科服务的麻醉资源。反之,如果麻醉能力受限于对手术的承诺,那么临终病人可能会被剥夺他们应该得到关怀的权利。在国家层面的临终关怀规划模式中,需要考虑到提供这种选择的成本。
法律角度
患者角度
如果临终关怀中的全身麻醉选择没有被广泛了解或使用,那么病人可能一开始就不会被提供这种选择。因此,专业人员需要意识到这一点,同时也需要保证有一个支持性的专业框架。不管怎么说,一个有动力的、消息灵通的病人可以在临终关怀中要求麻醉,这可能会成为改变的动力。“法国例外”情况显然符合《欧洲人权公约》,并且与法国禁止安乐死的任何其他法律没有冲突。这不能自动推断到英国,但英国的申请者(病人)可以利用这些原则来主张同等的 "无意识权"。至少,观察一下要求医生与病人分享所有 "对他们来说非常重要 "的治疗方案的风险和益处(根据 "蒙哥马利原则")的英国最高法院是否或如何裁决这样的案件,将是非常有趣的。
医师角度
实际上,在英国,未来在临终关怀中对全身麻醉的任何请求都将由临终关怀病人的主管姑息治疗医生或全科医生提出,并由麻醉医生指导。无论麻醉医生是否愿意或有能力提供这种服务,在药物和设备的管理方面都会有一些实际问题(例如,从哪里获得这些药物和设备,以及维护这些药物和设备等等)。
作为临终关怀的一部分,实施全身麻醉并没有被英国法律明确禁止,因为英国法律并没有对实施全身麻醉的目的做出限制。然而,在许多医生的心目中,他们在生命末期所做的任何干预都可能被误解,并有可能受到调查、制裁或严重的刑事起诉,这将是一种担忧。如上所述,"双重效应理论 "具有潜在的保护作用,而持续深度镇静的相关做法也已确立。由于英国和其他几个欧洲国家已经对临终关怀中的全身麻醉进行了描述,这个文献库代表了一个 "负责任的医学观点",而且如上所述,是一个合理的观点。然而,在任何辩护中使用现有的文献基础可能会有一个实际的限制,因为可能很难找到一个实际从事该技术的英国医生来支持它。此外,任何在临终关怀中实施麻醉的人可能都需要证明这属于他们自己正常的临床实践和经验范围。
总结
总之,我们已经描述了全身麻醉在临终关怀中的潜在作用,这是自20世纪90年代以来英国病人事实上可以得到的东西。让这种选择更广泛地被使用是有充分的伦理理由的。我们描述全身麻醉在临终关怀中的作用,并不意味着现有的姑息关怀实践是有缺陷的。的确,在临终关怀中进行全身麻醉,可能只有极少数病人会要求或适合。然而,不应该仅凭所涉及的病人的数量来决定这个问题是否被视为具有伦理上的重要性。即使只有少数病人希望完全失去意识,国家麻醉学、姑息治疗和护理组织在道义上也有必要为一些病人可能要求在临终关怀中实施全身麻醉做好准备,并合作制定明确的方案,以解决所产生的实际、伦理和法律问题。
观察欧洲的最新发展,我们的研究是对我们预计可能成为一种更广泛现象的理论探索。麻醉学文献中出现了关于多学科团队在临终关怀中使用丙泊酚进行全身麻醉的早期描述。Mercadante和Giarratano概述了麻醉医生的技能如何轻易地映射到生命末期的许多干预措施中。实施任何实用的指导,都需要与姑息治疗医生、护士、病人团体和其他方面合作。此外,各国麻醉学会面临的一个基本挑战是接受一个新的理念,即全身麻醉的管理在缓解一般的痛苦中占有一席之地,而不仅仅局限于辅助手术、重症监护或诊断干预。该专业已经重新定义自己的使命,在其倡导的 "围手术期医学 "战略中,将麻醉医生的作用扩展到手术室之外。我们通过临终关怀来重新定义全身麻醉的范围和影响,尽管很激进,但完全符合这一理念,因为我们认识到,麻醉医生的技能可以帮助临终病人减轻痛苦。
文献来源:Morfey D. General anaesthesia in end-of-life care: extending the indications for anaesthesia beyond surgery. Anaesthesia. 2021 Oct 12. doi: 10.1111/anae.15603. Epub ahead of print. PMID: 34636407.
往期回顾
“醉”译献 | 儿科麻醉床旁超声的应用:围手术期注意事项
“醉”译献 | 麻醉技术和肿瘤结局
“醉”译献 | 围术期血小板减少症
“醉”译献 | 镇痛与麻醉对产后抑郁症的影响
“醉”译献 | 围术期器官损伤的疾病机制

声明
本微信公众号所刊载原创或转载内容不代表新青年麻醉论坛观点或立场。文中所涉及药物使用、疾病诊疗等内容仅供参考。
▼ 点击“阅读原文”查看更多精彩内容!
到顶部