隆鑫破产对无极摩托车无影响...



昨天13家隆鑫系企业正式公开招募战略投资人,其中不包含与摩托车相关的隆鑫通用动力股份有限公司,自然无极品牌摩托车也就不在其中。

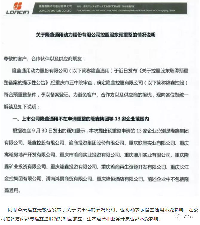
并且隆鑫无极随即也发布了对此事件的情况说明,明确表示隆鑫通用不受影响,公司各方面与隆鑫控股是相互独立的,生产经营和业务开展不受影响。

目前隆鑫摩托车的业务经营状况良好,在内销和出口都很稳定,而且旗下无极品牌刚刚发布了多款新品。


对此之前传言的长城汽车收购隆鑫摩托车的事件,已不攻自破,但对于招募战略投资人还是需要的,有感兴趣的车友可以进一步了解。

长城已经申请摩托车品牌,那么接下来是否自主研发还是与隆鑫等企业合作,那要看后续的发展。



每天都有精彩信息
长按图片 ↓
关注摩界联盟公众号


往期文章
三番五次修不好的二手摩托车...
白菜价川崎2022款ZX-6R跑车...
六缸的宝马大水鸟,你见过吗?
摩托车违法违章改装的相关处罚...
警方追回二十万元被盗摩托车...
春风800SR跑车10月16日揭晓?
川崎氢燃料涡轮四缸发动机亮相...
奥古斯塔发布Brutale1000限量版...
长城汽车准备收购隆鑫摩托车?
本田发布Forza350新版本新图案...
三阳发布小蚂蚁4MICA多功能车...
94KG的雅马哈Vinoora小黄人版...
盗窃公司财物购买四缸大排摩托...
川崎发布KLX230S低悬挂版本...
摩托车拐弯撞上越野车被判全责...
摩托车新手跑山的常见危险操作...
轻骑铃木新款“UE125”迎战豪爵...
凯旋发布Tiger 660旅行车售价...
雅马哈全新Force即将改款升级...
本田发布2022款CRF耐力越野车...
胡思瓦纳发布“摇滚之星”越野赛车...
Buell布尔即将发布V缸1190仿赛...
雅马哈发布Y16ZR运动弯梁车型...
雅马哈发布2022款新图案R7跑车...
KSR和高金即将推出GK125复古车...
国产杜卡迪摩枭500RR紧急召回...
隆鑫集团13家企业申请破产重整...
36800元的国产哈雷硬汉883巡航...
雅马哈发布2022款R1/M超级跑车...
摩托车对经济/环境/人类的贡献...
宝马终于发布2022款G310R/GS...
100台豪爵AFR125预售车秒售罄...
本田发布新款CBR150R运动跑车...
↙点击“阅读原文”了解摩界媒体联盟
到顶部