杀害中国姐妹花抛尸山野,一审判决23年,不服上诉的结果是改判无期


2017年,发生在横滨的中国姐妹花命案,相信许多在日华人都还记得。

《山林发现两只藏尸行李箱,疑为失踪一周的福建两姐妹》
《关于“横滨一对姐妹被杀”的传闻》
《日本福建经济文化促进会辟谣:“福建两姐妹失踪一文”与本会无关》
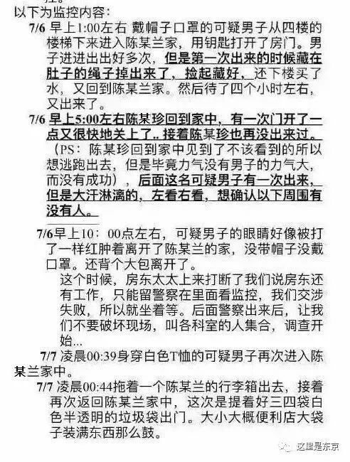
那是当时微信朋友圈里的大新闻。来自中国福建的陈宝兰、陈宝珍两姐妹失踪一周,公寓监控里曾出现一名可疑男子拖着大行李箱离开的画面。


到了2017年7月13日深夜,警方在神奈川县秦野市境内的山林地区发现两个行李箱,内装有两具尸体,疑为已失踪一周的陈氏姐妹。

经验尸,确定两名死者正是中国籍女子,25岁的陈宝兰和22岁的陈宝珍。被发现时,遗体已局部腐坏。
两人均是被人勒颈致死。当时朋友圈一直疯传姐妹俩被分尸。

7月21日,39岁的日本男子岩崎龙也因涉嫌抛尸,被警方逮捕。

8月11日,因涉嫌杀人,对嫌犯进行再逮捕,但嫌犯对其作案动机却始终三缄其口。
姐姐陈宝兰在一家斯纳库工作,即俗称的陪酒女郎。妹妹陈宝珍在一所专门学校上学,学习编程。两姐妹一起住在横滨市中区的一处公寓。
岩崎龙也是姐姐陈宝兰店里的常客,对她抱有强烈好感。有人证实,因为爱慕女方,连带着讨好对方妹妹陈宝珍,曾见他多次约姐妹俩吃饭。

为了追求女方,他至少在她工作的店里消费了数百万日币。有消息称,包括妹妹陈宝珍的学费,他也出了一部分钱。

据警方掌握的线索,岩崎龙也与陈宝兰已在商讨结婚事宜,并持有女方公寓的钥匙。案发前,女方曾瞒着他与友人出去旅行,此事极可能是他行凶杀人的导火索。
2018年7月,横滨地方裁判所一审时,检方要求判处岩崎龙也死刑,而辩护律师为他做的是无罪辩护。
岩崎龙也坚称,陈宝兰因为签证就快到期,计划假装失踪,然后冒充他人身份留在日本,所以找他帮忙。
那天,他仅仅是帮忙把陈宝兰、陈宝珍两姐妹装进行李箱,再从公寓里运出去而已,之后的流程由“业者”来处理。人装进行李箱时,都活得好好的。

一审判决有期徒刑23年。
审判长的判决理由
1、计划假装失踪,必然得带上失踪期间的生活费用,而两姐妹公寓里放有高额现金。
2、根据公寓监控录像,否定了存在第三者介入的可能性。认为被告岩崎龙也就是杀害陈宝兰、陈宝珍的凶手。
3、杀人动机
从他爱慕被害人陈宝兰,到被害人提出与他假结婚等经过,由此产生杀人念头,没有任何不自然。至于杀害陈宝珍的动机,可能是怕自己已杀害其姐的事情败露。
4、量刑
考虑到他没有采用刀具等残忍杀人方式,作案过程缺乏绵密计划性等因素,因此不能判处死刑,判处无期徒刑也相当困难。
一审判决下来,检方认为判得太轻,不服,要求上诉。被告岩崎龙也方认为“自己无罪”,不服,也要求上诉。
2019年4月,东京高级裁判所判决“不合理な量刑判断をした/做了不合理的量刑判断”,原判无效,发回重审。
2021年9月,横滨地方裁判所重审判决:被告岩崎龙也无期徒刑。(检方要求无期)

▲弟弟(左)和哥哥(右)着两姐妹遗像
无论何种职业,它都不是被夺走生命的理由。
不是所有人,生来富裕安乐,无需为生活低头折腰。
最能爱护她们俩的,除了自己,还应该有家人……
相关阅读:
《日本妹杀牛郎那个案子开庭了,真相经过叫人唏嘘,唉》
《东京神社砍杀案,人物背景比TVB豪门剧还狗血》
《女人心有多狠?一条条“丈夫死亡笔记”,看着看着就后背发凉了》
《一家五口,每月伙食费才1300块!这么厉害,但广大日本主妇被惹毛了》
《假装快递员入室抢劫,失主竟是著名AV女优!乡民们说可以拍片了》
《日本一年轻主妇瞒着丈夫去偷欢,两幼女被锁豪车15小时后中暑死亡》
提供日本置产有偿咨询服务,详情请给后台留言
《本号最赤裸裸广告来了,今后请多关照》
《与“这里是东京”联络,为什么没收到回复?》
真日本通
讲真实日本

微信号|hereistokyo
今日头条|这里是东京
到顶部