继续操作前请注册或者登录。

回国登机前48小时要双阴性证明?一文读懂血清IgM抗体检测+核酸检测攻略



点击蓝字关注我们

10月30日(周五)
中国驻英大使馆官宣了
最新的英赴中检测要求更改👇

信息来源中国驻英大使馆官网
很多小伙伴头脑里马上出现了多个问号
什么是血清IgM抗体检测?
血清IgM抗体检测要多长时间出结果?
哪里可以检测?
11月7日后还能转机回国吗?
...
停!突然有点儿晕呢!

各位少侠稍安勿躁
由于这次官方更改了比较多的内容
颈长今日带大家好好梳理思路
并对血清IgM等抗体检测做一下简单的科普
让你一秒变身新冠专家
再也不会搞混弄错了~
01
大使馆政策更改解析
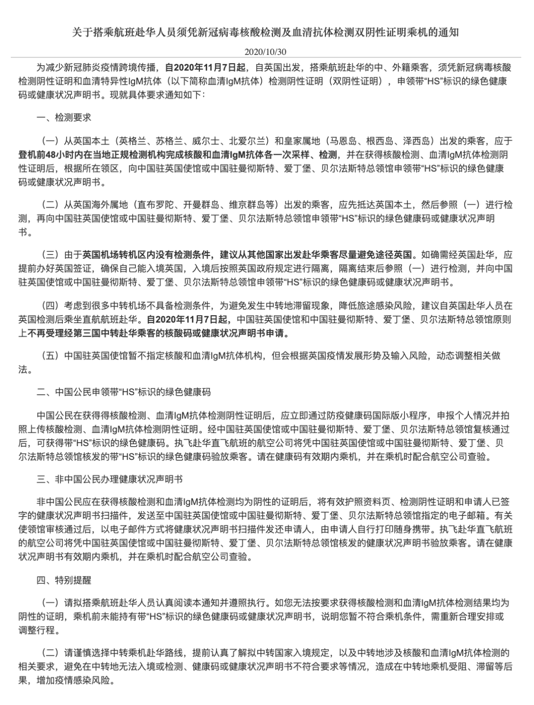
10月30日(周五)大使馆更新:为减少新冠肺炎疫情跨境传播,自2020年11月7日起,自英国出发,搭乘航班赴华的中、外籍乘客,须凭新冠病毒核酸检测阴性证明和血清IgM抗体检测阴性证明(双阴性证明),申领带“HS”标识的绿色健康码或健康状况声明书。
其中内容方面有五点重点改动,颈长下面将概括主要内容,尽量不再重复大使馆原话,若有需要的小伙伴,请点击原文阅读👇

点击大图 🔍 信息来源中国驻英大使馆官网
• 11月7日起执行
该政策的实行时间将于英国时间11月7日0:00开始
• 72小时缩短至48小时,要求双阴性证明
官方表示,新政策要求登机前48小时内在英国各地的正规检测机构完成 1/ 核酸检测 和 2/ 血清IgM抗体检测 并得到两份相应的阴性证明
*官方暂不指定核酸和血清IgM抗体机构,但会根据英国疫情的发展而有所调整,目前大部分正规私人检测机构、NHS检测点或药房检测点全部认可
• 必须向使馆申领HS标示的绿色健康码
在获得双阴性证明后,需要向所在领区使馆/总领馆申领带HS标识的绿色健康码或健康状况声明书。所以直飞的小伙伴们,现在不能像以前一样只拿证明登机了,一定需要上传双阴性证明获得绿色健康码哦!
*微信搜“健康码”即可找到小程序👇

点击大图 🔍 信息来源防疫健康码国际版小程序
• 不要从第三国经英国转机
由于英国机场转机区内没有检测条件,建议从其他国家出发赴华乘客避免途径英国
• 只允许英国直飞中国
虽然使馆表示“建议自英国赴华人员在英国检测后乘坐直航航班赴华。”但是官方同时宣布,从2020年11月7日起,使馆和总领馆原则上不再受理转机赴华乘客的核酸码或健康状况声明书申请
也就是说转机赴华乘客就算有双阴性证明,官方也原则上不再受理。因此,颈长建议大家一定买直飞航班。
• 谨慎选择中转赴华航班
之前颈长已经说了一定买直飞,但还是把这段官话放上供大家参考——
“请谨慎选择中转乘机赴华路线,提前认真了解拟中转国家入境规定,以及中转地涉及核酸和血清IgM抗体检测的相关要求,避免在中转地无法入境或检测、健康码或健康状况声明书不符合要求等情况,造成在中转地乘机受阻、滞留等后果,增加疫情感染风险”
02
什么是血清IgM抗体检测?
由于近期时常出现多个核酸检测假阴性
因此这次更改的另一个主角就是
新增加了血清特异性IgM抗体检测

图片来源 thetab
然而抗体检测不仅有IgM,还有IgG以及总抗体
小伙伴们可千万不要弄混了!
下面颈长就给大家科普区分一下不同的抗体检测
以及为什么做两个检测就能减小错误检测的可能

以下内容颈长已经尽量解释得通俗易懂了
现在,请速速穿越回高中生物课模式
2.1 抗体IgG和抗体IgM的区别? 
一般来说,新冠病毒入侵人体后,人体会产生不同抗体进行防御,比如潜伏期后最早产生,进行防御的抗体IgM以及随后产生,长期防御的抗体IgG。
我们所说的血清检测便是通过检测血液中的抗体IgM和IgG是否存在,以及含量多少来间接判断体内有无新冠病毒感染的。

同属免疫球蛋白家族有IgG、IgA、IgM、IgD和IgE 5种,今日颈长就只讲和新冠相关的IgG和IgM两种。
简单来说,我们可以理解为
 抗体IgM  快速初始保护,感染后5~7日产生
 抗体IgG  慢速长期保护,感染后10~15日产生

抗体IgM含量——红色;抗体IgG含量——绿色
图片信息来源generon
在新冠感染人体后,普遍有5~7日的潜伏期,那么在体内最早出现的是抗体IgM,人体一般会有部分症状。
但抗体IgM维持时间短,仅几日~几周。在IgM消失过程中,抗体IgG出现并达到含量峰值,并在血中持续数月~数十年。

之后该人体再次被新冠感染时,短期内抗体含量迅速增加(可能比原来抗体含量高数十倍),以IgG为主,在体内持续时间也长。大家常说的:“有抗体了就不会再感染。”的抗体一般指的就是抗体IgG。

图片来源 thetab
除了以上两种抗体检测外,还有一种市面上常见的检测—— 总抗体检测 。总抗体是包含IgM、IgG在内的全部新冠病毒特异性抗体,检测全面,具有三种抗体检测里面最高的准确灵敏度:99.1%。
2.2 双阴性证明可以避免错误检测? 
OK,那么明白了IgM、IgG和总抗体的区别
那和核酸检测一起
他怎么就能降低错误检测可能了?

首先,颈长要跟大家明确两点👇
• 核酸检测
检测病毒的RNA:是病毒是否存在的直接证据
• 抗体检测
检测血液中的抗体:是病毒是否存在的间接证据
抗体检测有很多好处,比如血液易获取、质量有保证、简单快捷(最快15mins)、低感染风险等。

图片来源 thetab
当然,抗体检测也有弊端:由于新冠病毒感染人体后需要一定潜伏期才会产生IgM/IgG,因此,在这期间无法通过抗体检测查出感染人士。那么,处于感染初期的患者只能由核酸检测来被筛查出来。
接下来,颈长将以核酸检测结果阳性和阴性,分为两类,简要概述3个检测不同结果的含义。

抗体IgM含量——红色;抗体IgG含量——绿色
图片信息来源generon
再次强调以上这张无敌图,请你随时对照哦!
 核酸检测 阳性 情况下👇

a. 核酸检测 + / IgM + / IgG +
「发病中-活跃期」但由于IgG阳性,因此体内已有长期抗体
b. 核酸检测 + / IgM + / IgG -
「发病中-初始期」因为只有IgM含量足够呈阳性,而没有IgG或含量过低
c. 核酸检测 + / IgM - / IgG +
「发病后-恢复期」因为IgM阴性;或是再次感染——启动IgG含量快速指数增长
d. 核酸检测 + / IgM - / IgG -
「发病前-潜伏期」刚刚感染新冠,因此体内没有足量IgM/IgG被检测出来
 核酸检测 阴性 情况下👇

e. 核酸检测 - / IgM + / IgG +
「发病后-恢复期」基本上已经恢复,但体内还有部分含量的IgM(少数可能)
f. 核酸检测 - / IgM + / IgG -
「发病中-假阴/阳性」因这就是大家说的假阴/阳性:很可能在感染初期,因为IgM含量足够。所以核酸检测很可能检测错误,需要核酸复测(假阴);还有一种可能——服用其他药物使IgM含量增加(假阳)
g. 核酸检测 - / IgM - / IgG +
「发病后-康复者」这个就不用多说啦,短期内你是安全的
h. 核酸检测 - / IgM - / IgG -
「未感染-健康者」没感染,没抗体
03
英国怎么做血清IgM抗体检测?
• 英国NHS不会提供IgM抗体检测
这意味着,有需求的小伙伴要另找有此项服务的诊所。
• 不是所有快速检测抗体试剂盒都被认证
因抗体检测操作简单,一些诊所提供的邮寄快递盒可以自行操作,但无法给出抗体检测证明的试剂盒是不被认证的。所以在选择抗体检测时,一定选择有明确表示可以开具证明的诊所。
• 抗体检测类别中必须包括IgM
一般来说,英国大部分正规私立诊所都可以做抗体检测,但一定注意!大使馆要求48小时内做血清IgM抗体检测!所以该诊所给出的Antibody test针对抗体类别中包含血清IgM。不要迷糊做成了另一个~

图片来源 biomedomics
做IgM抗体检测的普遍办法是在手指(毛细血管)获取样本。一般分为四个步骤👇
1/ 收集血液样本
2/ 将血液样本滴至样品孔
3/ 在样品孔中滴入2-3滴缓冲液
4/ 10分钟后阅读结果(不超过15分钟)


图片来源 biomedomics
血清IgM检测的整个过程从开始至得到结果不会超过20分钟,小伙伴们不用紧张,也不必太担心紧迫的时间问题。
通常,提供核酸检测的诊所也有抗体检测的服务。只是核酸检测结果所需要等待的时间较长(最快也仅限当天),所以一定以计算好核酸检测结果的出具时间为先!
颈长在这里给出一些提供血清IgM抗体检测服务的诊所:
•Corona test centre

图片来源 coronatestcentre
网址:https://www.coronatestcentre.com/products/covid-19-antigen-swab-test
•Testing forall

图片来源 Testingforall
网址:https://www.testingforall.org/product/covid-19-home-antibody-test/
•Health net home care

图片来源 healthnethomecare
网址:https://healthnethomecare.co.uk/covid-19-test/
•Better2know

图片来源 better2know
网址:
https://www.better2know.co.uk/shop/products/home-testing-kits/covid-19-quantitative-igg-igm-antibody-test
•Citydoc

图片来源 citydoc
网址:https://www.citydoc.org.uk/covid-19-antibody-testing/
■IgM COVID TEST  
最后,有关核酸检测以及核酸码相关
请走下门👇

有任何疑问记得留言哦~
颈长祝你一切顺利!


更多精彩内容请点击下方标题










到顶部