学会这招!一键查询手机绑定多少App账号!



超萌超可爱的【躺倒鸭社畜篇】表情包来啦!
快长按图片识别二维码下崽鸭!

艾瑞巴蒂,我是鸭鸭!
你知道自己的手机号,到底绑定了多少App账号吗?
你是否有在担心过,手机号会不会被别人冒用注册?
如果真的发现被别人冒用,我们该怎么办?

别急,今天鸭鸭教大家如何一键查询个人名下有多少手机号,以及查询手机号绑定了多少App?
首先,我们可以从“工信微报”、“工信部反诈专班”和“中国信通院”微信公众号,以及支付宝“一证通查”小程序中找到查询入口。

工信微报公众号(左)和工信部反诈专班公众号(右)

中国信通院CAICT公众号和支付宝查询
之后查询的界面都是一样的。

那就先和鸭鸭一起看看“互联网账号”查询的方法。
我们需要输入本人的手机号,身份证号码后6位,并获取验证码。

提交后会显示“结果将在48小时内通过短信告知”的弹窗。

但鸭鸭提交后立马就收到短信了。

值得一提的是,目前只能查到以下主流平台的账号。

和上面的步骤一样,点击“移动电话卡”,可以查询到自己名下的手机号数量哦~

不过有网友反映,如果是副卡(可在对应运营商App-我的里面查看),可能会出现查询失败的情况。

除了这种情况,只要本人办理了境内的手机号码,都是可以查询成功的。如果是新办理的手机号,则建议使用一周后,再来查询~

那查询成功后,想把一些被冒用注册或自己注册过但不再使用的平台解绑,我们要怎么做呢?
其实,在“互联网账号”个人信息填写页的下面,是有提供解绑咨询入口的。

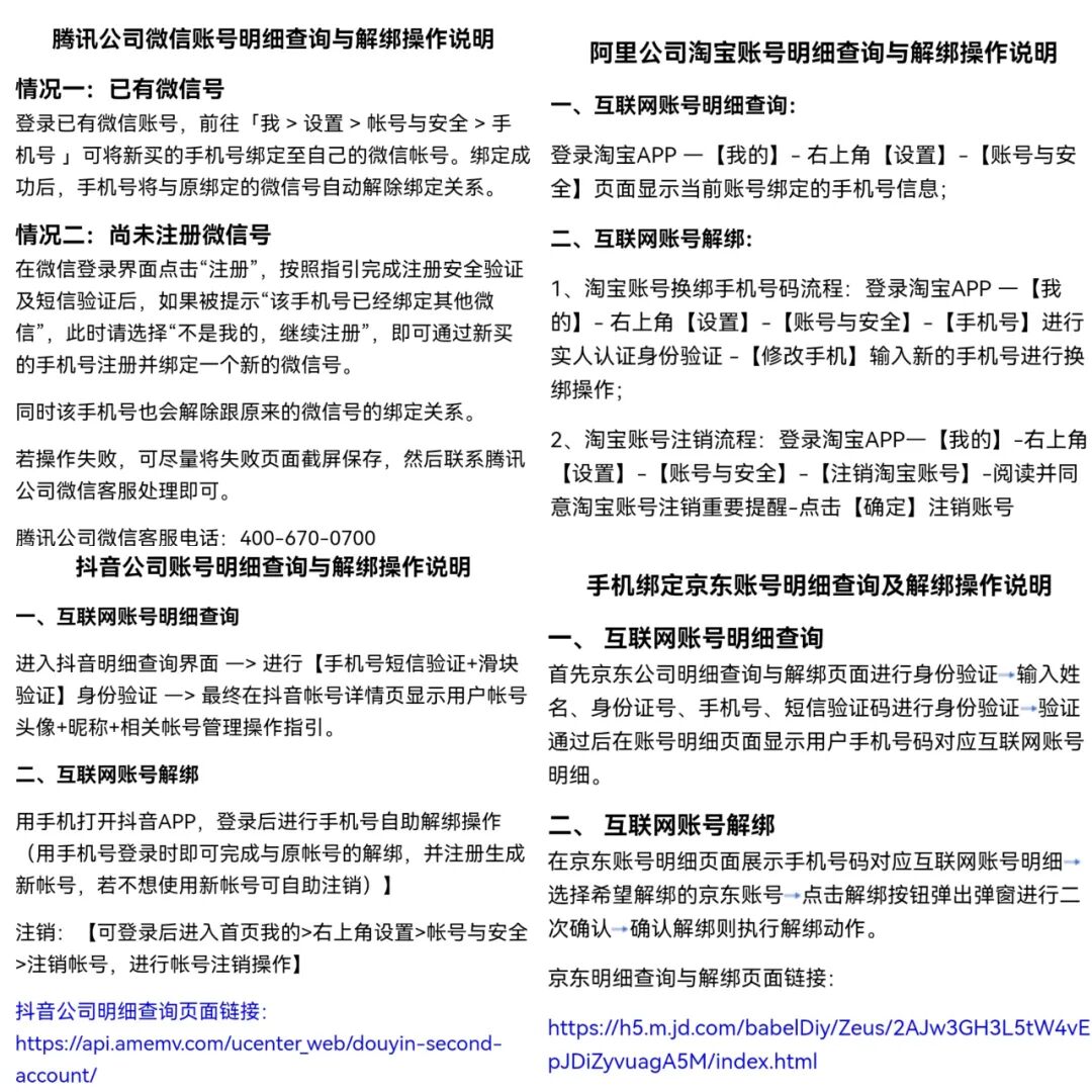
进入以后,我们可以根据想要查询明细或解绑的账号选择对应App。

每个App都有详细的查询方法和解绑操作说明。具体步骤大家可以自行前往搜索~

不过,还是有不少网友表示,希望可以一键解绑。

事实上,工信部在上个月就推出了“一键解绑”服务。
鸭鸭也在6月9日的BB鸭第五条里写过,感兴趣的朋友,可以戳蓝字前往查看:《工信部推手机号一键解绑功能》。
只不过,这个功能很快就显示“系统升级,暂时无法使用”。

至于“移动电话卡”的查询结果出来之后,我们想知道自己名下的具体号码,可以持身份证原件,到线下营业厅咨询~
最后,鸭鸭把直达四个查询平台的二维码放在下面,想去查询的朋友可以直接戳图片!


鸭鸭一共注册了10个账号,
你注册了多少个?
到顶部