原创邦
登录
首页
最新
日志
登录
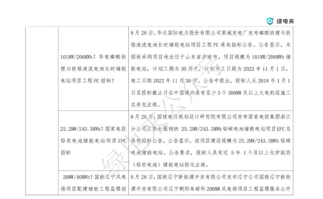
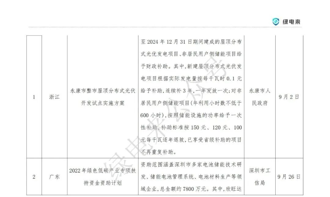
限时领取| 2022年9月储能行业月刊(87页PDF)
目录
原贴
绿电来
储能报告
更新
下载
字体:
小
中
大
背景:
原
标记
<
1
…
13
14
15
…
40
>
2022-10-11 12:39
#1 标记1
如需本文PDF原件,麻烦关注公众号并回复“11”
如需领取原件
长按识别二维码 回复 “ 11 ”
长按识别二维码 回复 “ 11 ”
长按识别二维码 回复 “ 11 ”
欢迎投稿,新能源、电力、储能、双碳…
投稿邮箱:
wuqiong@ms-battery.cn
往期推荐
球分享
球点赞
球在看
<
第
#
/ 40 页
>
相关
绿电来
储能报告
到顶部