原创邦
登录
首页
最新
日志
登录
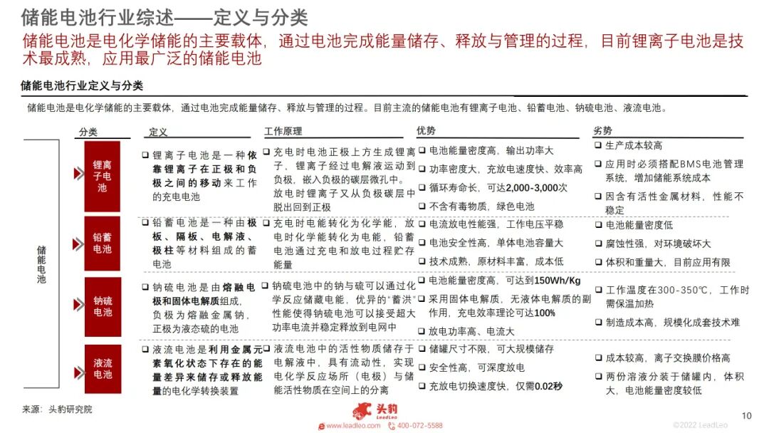
深度报告|2022年中国储能电池行业概览
目录
原贴
绿电来
储能报告
更新
下载
字体:
小
中
大
背景:
原
标记
<
1
…
25
26
27
…
40
>
2022-11-02 11:37
#1 标记1
关键词:储能电池
如需本文PDF原件,麻烦关注公众号并回复“21”
......
如需本文原件:
长按识别二维码 回复 “ 21 ”
长按识别二维码 回复 “ 21 ”
长按识别二维码 回复 “ 21 ”
注:资料分享仅供业内人士学习使用,如有侵权,联系小编删除。
欢迎投稿,新能源、电力、储能、双碳…
投稿邮箱:
wuqiong@ms-battery.cn
往期推荐
球分享
球点赞
球在看
<
第
#
/ 40 页
>
相关
绿电来
储能报告
到顶部