原创邦
登录
首页
最新
日志
登录
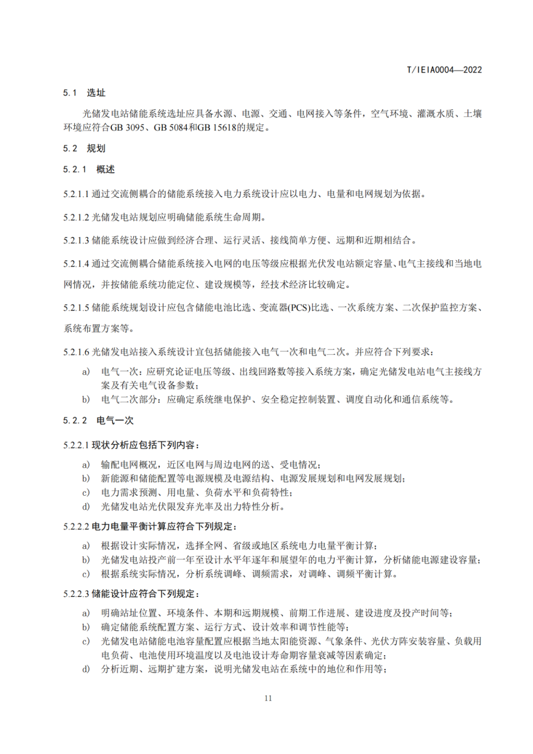
技术规范 | 光伏发电站储能系统技术规范原件(T/IEIA0004-2022)
目录
原贴
绿电来
储能报告
更新
下载
字体:
小
中
大
背景:
原
标记
<
1
…
33
34
35
…
40
>
2022-11-15 09:28
#1 标记1
关键词:电化学储能系统
如需本文PDF文件,麻烦关注公众号并回复“28”
如需本文PDF文件:
长按识别二维码 回复 “ 28 ”
长按识别二维码 回复 “ 28 ”
长按识别二维码 回复 “ 28 ”
注:资料分享仅供业内人士学习使用,如有侵权,联系小编删除。
欢迎投稿,新能源、电力、储能、双碳…
投稿邮箱:
wuqiong@ms-battery.cn
往期推荐
球分享
球点赞
球在看
<
第
#
/ 40 页
>
相关
绿电来
储能报告
到顶部