限时下载 | 上海**厂储能项目实施方案(内部资料)




关键词:储能项目实施方案
如需本文PDF文件,麻烦关注公众号并回复“35”

























如需完整版PDF文件:
长按识别二维码 回复 “  35  ”
长按识别二维码 回复 “  35  ”
长按识别二维码 回复 “  35  ”

注:资料分享仅供业内人士学习使用,如有侵权,联系小编删除。

欢迎投稿,新能源、电力、储能、双碳…
投稿邮箱:
wuqiong@ms-battery.cn
往期精彩
1
限时下载 | 68页PPT全面解析储能电站系统
2
限时免费领 | 光伏+储能效益测算工具资料包
3
储能技术及应用电子书(717页储能报告)
4
73页PPT—— 2022光伏产业链全面解析
5
35页PPT——百兆瓦级电化学储能电站关键技术及应用(国家电网资料)
6
43页PPT——储能热管理行业专题报告(含风冷、液冷技术路线分析)


球分享

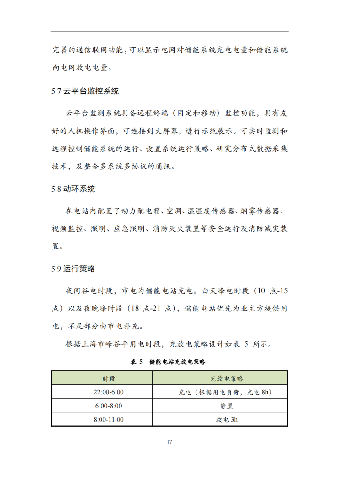
球点赞

球在看
到顶部