原创邦
登录
首页
最新
日志
登录
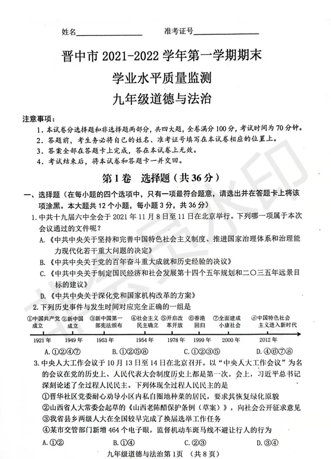
晋中市2021-2022学年九年级期末试卷及答案
目录
原贴
三晋初高中
公众号
更新
下载
字体:
小
中
大
背景:
原
标记
<
1
>
2022-11-18 09:31
#1 标记1
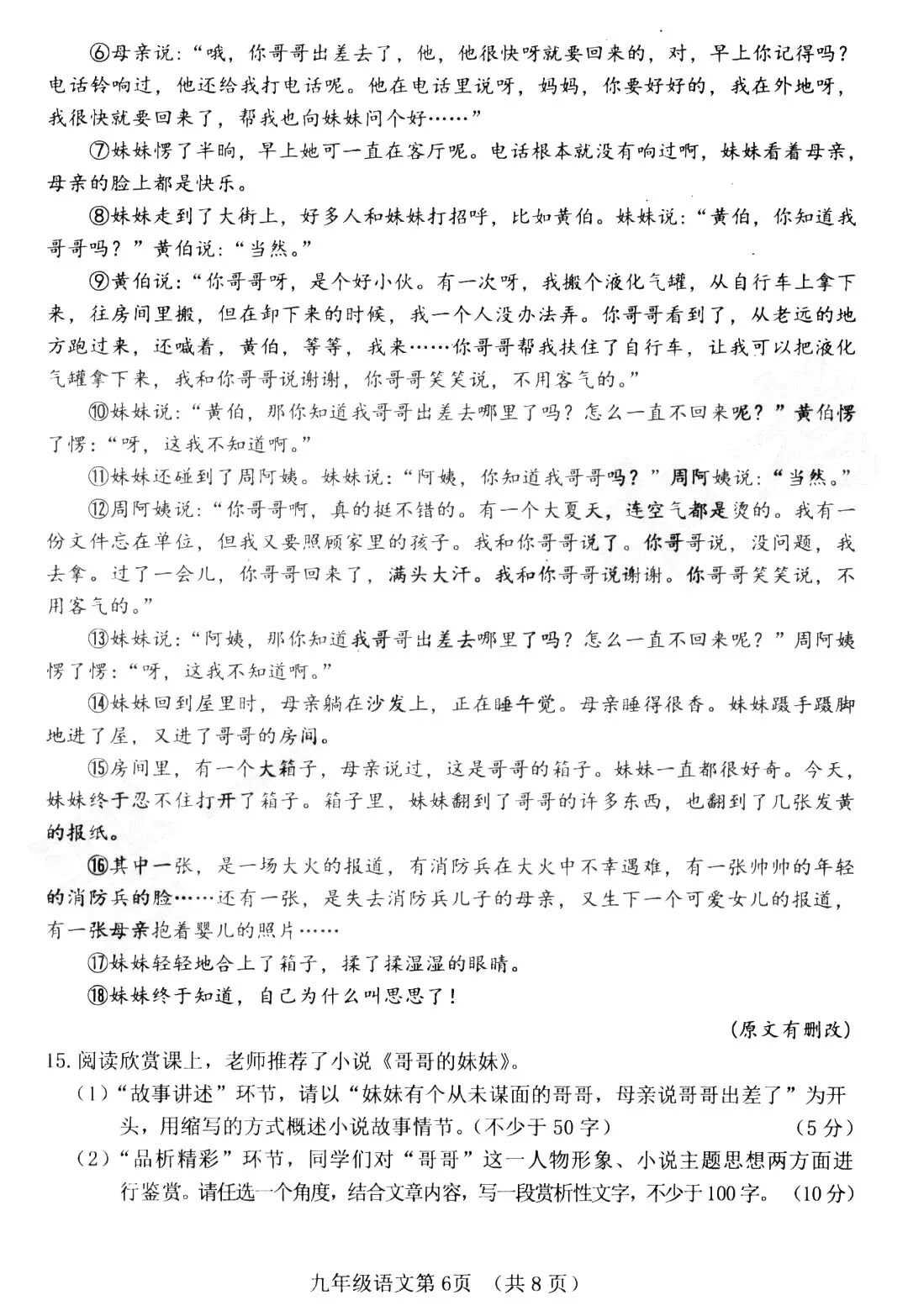
语文
数学
英语
物理
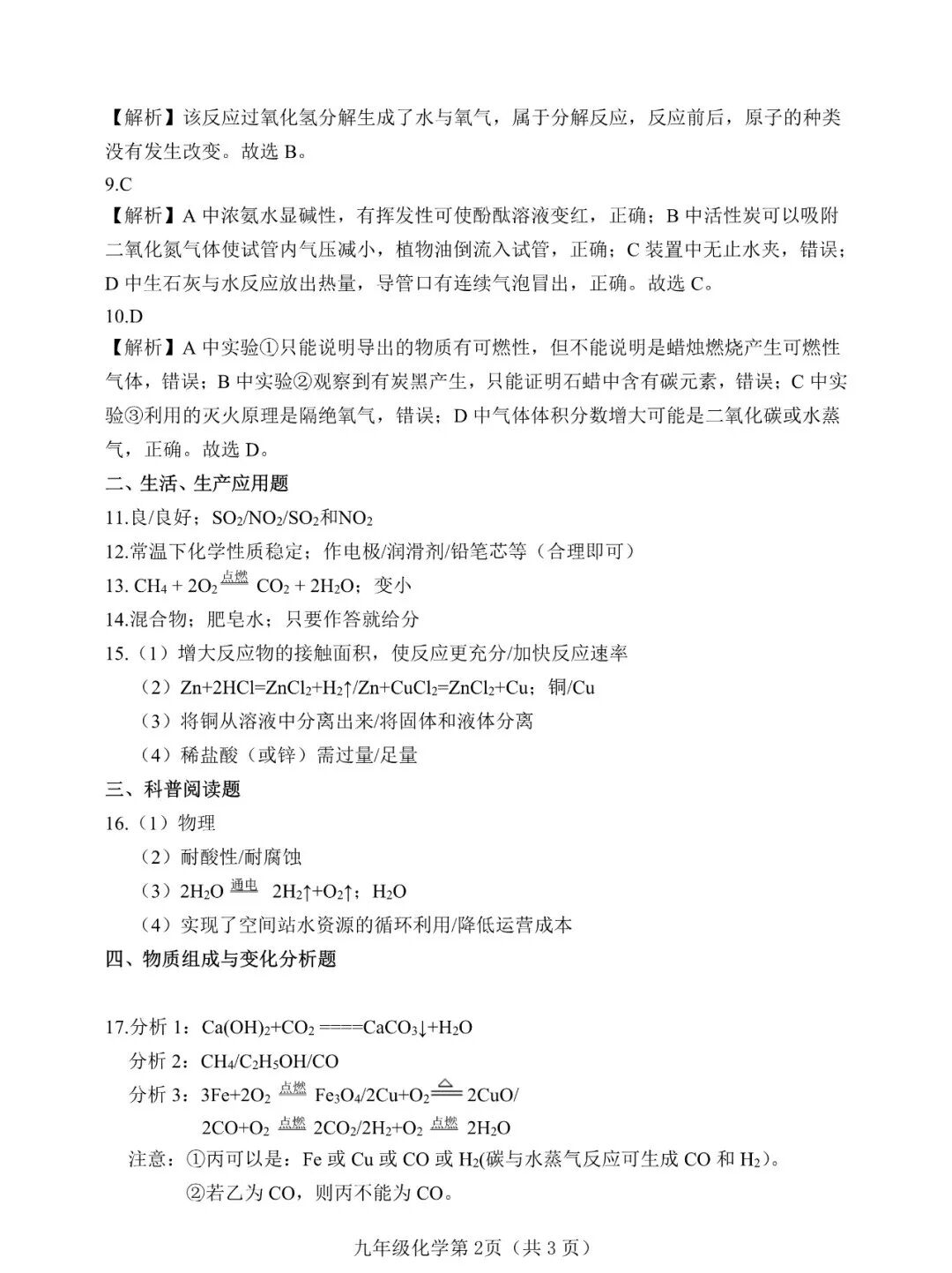
化学
历史
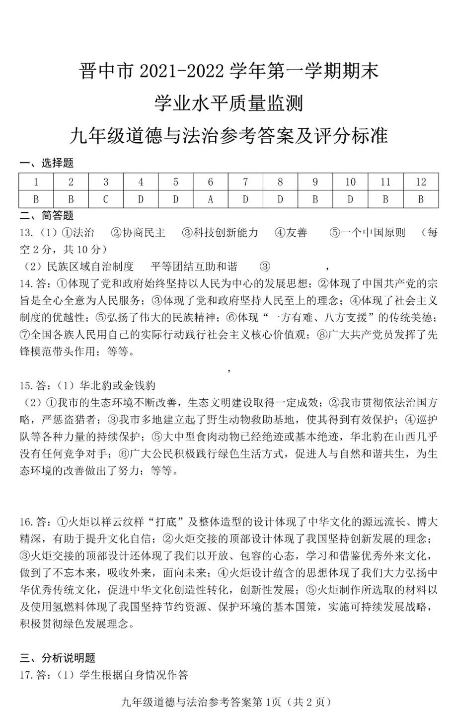
道德与法制
【初三全科】太原2021-2022学年第一学期期末试题及答案汇总
【初三数学】大同2021-2022学年第一学期九年级期末数学试卷
【初二全科】2021-2022学年太原第一学期期末试题及答案汇总
【初一全科】2021-2022学年太原第一学期期末试题及答案汇总
【真题速递】 2021-2022学年第一学期大同市七年级期末数学试卷
<
第
#
/ 1 页
>
相关
三晋初高中
公众号
到顶部