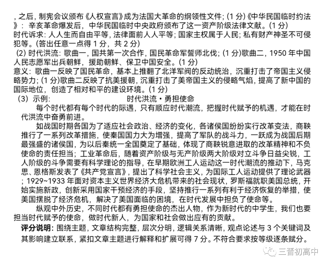
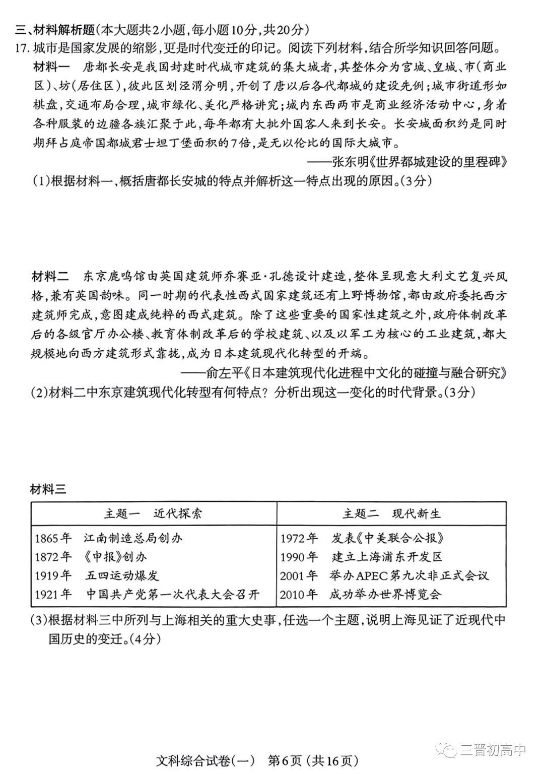
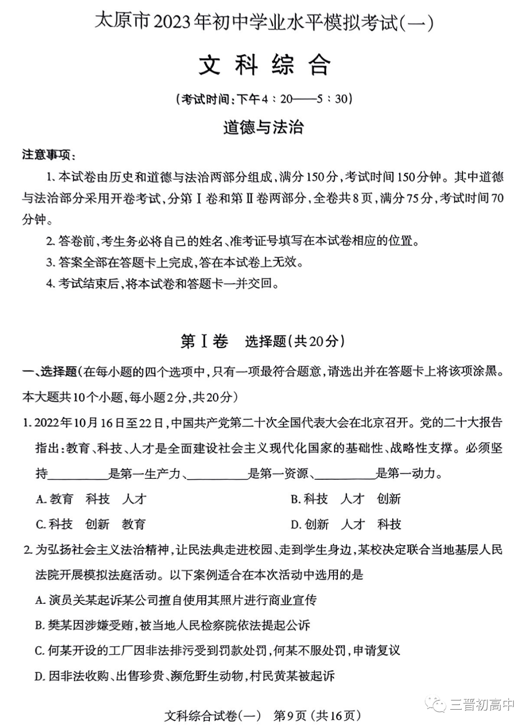
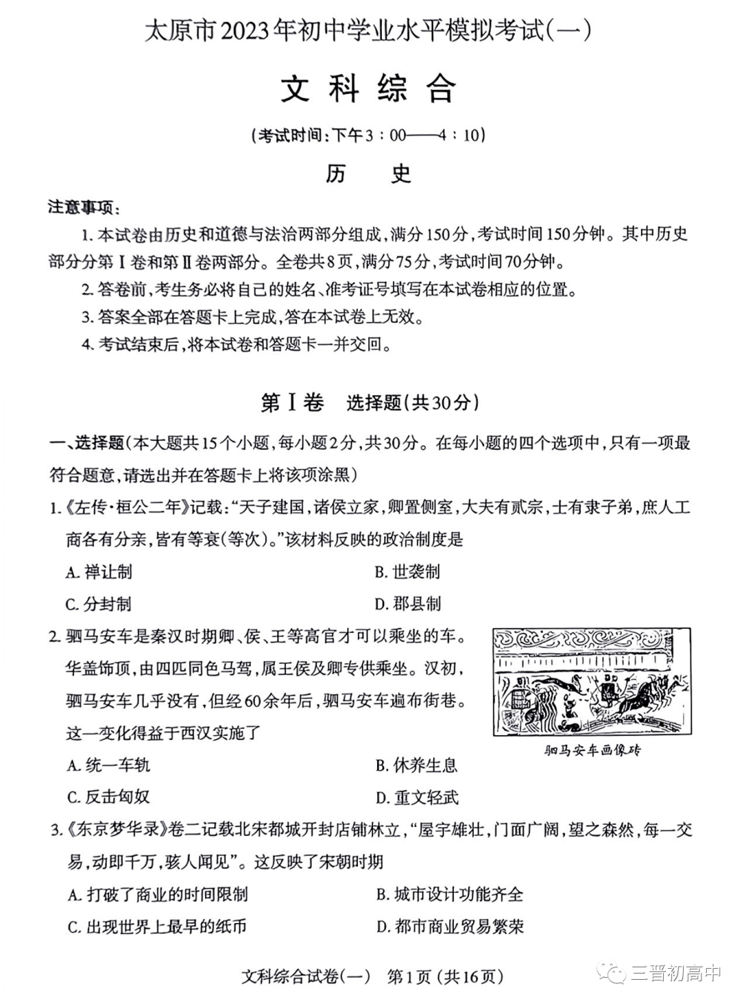
2023年太原中考一模文综试题及答案


2023年太原中考一模数学试题及答案
2023年太原中考一模语文、理综试题及答案
文综试题及答案




















2023年太原中考一模数学试题及答案
2023年太原中考一模语文、理综试题及答案
 2023年太原中考一模试题+答案电子版领取
1、点击关注“三晋初高中”
 
2、发消息“2328” 获取易点通靶向卷电子版


2023年太原中考体育考试时间发布
【官方出版】2023中考理化实验考试操作指南
2023年山西中考信息技术模拟卡操作说明
2023年太原市中考一二模考试时间发布 附往年真题下载
2023中考榆次一模、阳城一模试题答案全
【团购】2023山西中考《备战方案》更适合山西考生的中考总复习提分攻略
➤推荐服务:(点击上方公众号回复关键词)
回复【中考真题】获山西省近10年中考真题电子版 
回复【理化实验】获取理化实验、信息技术操作视频及评分标准
回复【中考听力】获近年山西中考英语听力试题及音频
回复【中考作文】获取山西中考今年作文题目汇总
回复【省适应考】获取近年山西中考考前适应性训练历年真题电子版
回复【分数线】获取山西各地市历年中考录取分数线
回复【英语作文】获取近十年山西中考英语作文真题及范文电子版
回复【百校联考一】获取近六年百校联考一试题答案电子版

山西省2023年最新中模拟训练试题一二三套
2023太原五中九年级摸底试题及答案全 含英语听力
2023年太原市中考一二模考试时间发布 附往年真题下载
汇总近8年山西中考真题听力音频(附真题下载)
2023年中考导向预测信息试卷及答案汇总
2023年山西省初中学业水平测试信息卷试题答案(含听力)
【备战2023山西中考】近六年百校联考(一)试题+答案领取
【备战2023山西中考】历年省适应考试题+答案领取
2022山西中考模拟百校联考(二)全科试题及答案已更新
2022山西中考百校联考三全科试题及答案汇总含英语听力
2023版《中考英语听力训练》 汇总近8年山西中考听力音频(真题下载)
到顶部