原创邦
登录
首页
最新
日志
登录
2022太原中考二模文综试题及答案
目录
原贴
三晋初高中
山西中考历年真题 模拟题汇总
更新
下载
字体:
小
中
大
背景:
原
标记
<
1
…
10
11
12
…
160
>
2022-06-11 10:19
#1 标记1
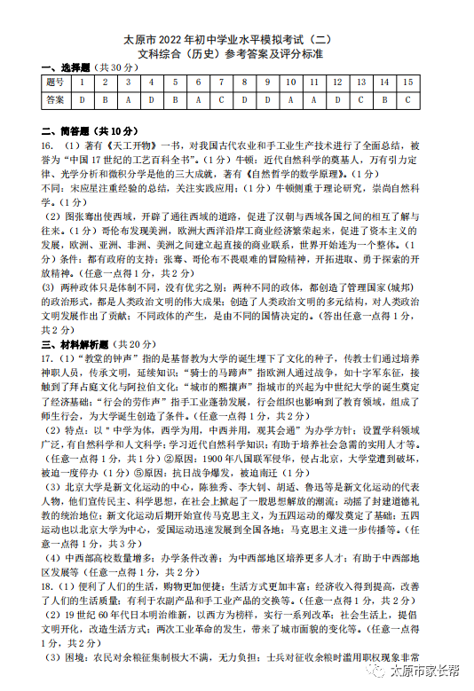
文综试题
文综答案
22太原二模试题及答案领取方式
1、点击关注“三晋初高中”
2、回复“ 22二模” 获取试题电子版
<
第
#
/ 160 页
>
相关
三晋初高中
山西中考历年真题 模拟题汇总
到顶部