原创邦
登录
首页
最新
日志
登录
继续操作前请注册或者登录。
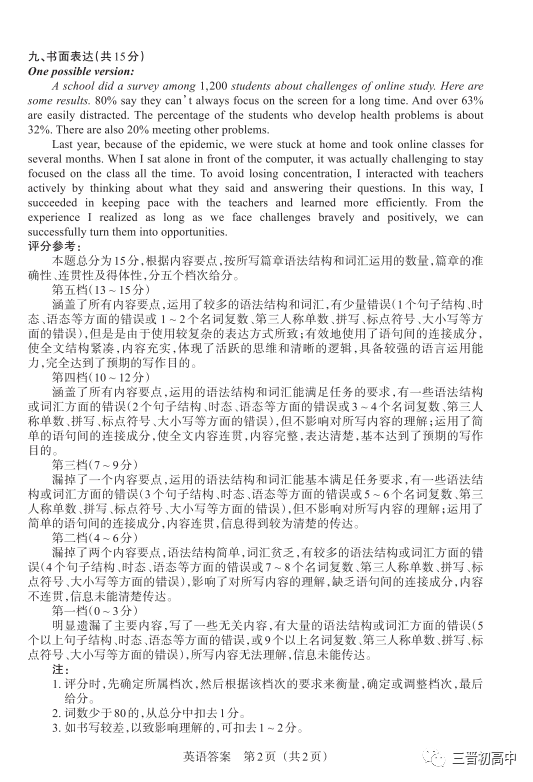
2023山西中考适应性训练【英语】试题及答案(高清)
目录
原贴
三晋初高中
山西中考历年真题 模拟题汇总
更新
下载
字体:
小
中
大
背景:
原
标记
<
1
…
115
116
117
…
160
>
2023-04-12 11:35
#1 标记1
山西中考适应性训:4月11日-4月12日
高清无水印电子版试题+答案领取方式
1、点击下方关注“三晋初高中”
2、点击“发消息”,发送“2023省适应”领取试卷+答案
<
第
#
/ 160 页
>
相关
三晋初高中
山西中考历年真题 模拟题汇总
到顶部