原创邦
登录
首页
最新
日志
登录
继续操作前请注册或者登录。
卓育云22-23中考学科素养自主测评卷(三)语文试题及答案
目录
原贴
三晋初高中
山西中考历年真题 模拟题汇总
更新
下载
字体:
小
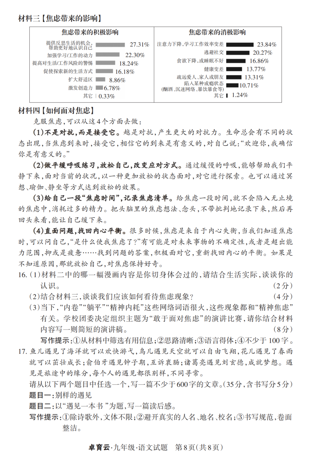
中
大
背景:
原
标记
<
1
…
152
153
154
…
160
>
2022-12-06 12:36
#1 标记1
卓育云22-23中考学科素养自主测评卷(三)语文试题及答案
卓育云22-23中考学科素养自主测评卷全科试题及答案
<
第
#
/ 160 页
>
相关
三晋初高中
山西中考历年真题 模拟题汇总
到顶部