原创邦
登录
首页
最新
日志
登录
山西大同22-23学年第一学期初三期中质量评估试题全科试题及答案
目录
原贴
三晋初高中
山西中考历年真题 模拟题汇总
更新
下载
字体:
小
中
大
背景:
原
标记
<
1
…
155
156
157
…
160
>
2022-11-21 09:31
#1 标记1
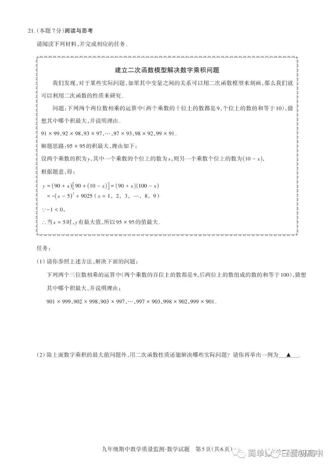
初三数学试题及答案 人教版
卓育云22-23中考学科素养自主测评卷全科试题及答案
山西省实验中学2022-2023学年第一学期初三期中试题答案汇总
【初三全科】太原市2022-2023学年第一学期期中试题及答案更新完毕
更多试题及答案关注公众号获取
如何获取打印版试卷+答案?
1、点击关注“三晋初高中”公众号
2、回复“初三期中”即可获取下载电子版
<
第
#
/ 160 页
>
相关
三晋初高中
山西中考历年真题 模拟题汇总
到顶部