原创邦
登录
首页
最新
日志
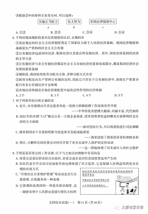
登录
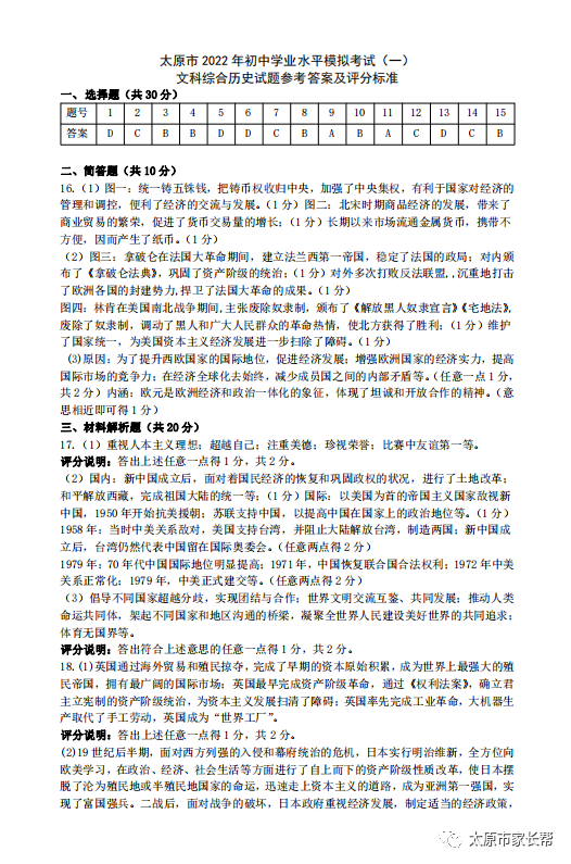
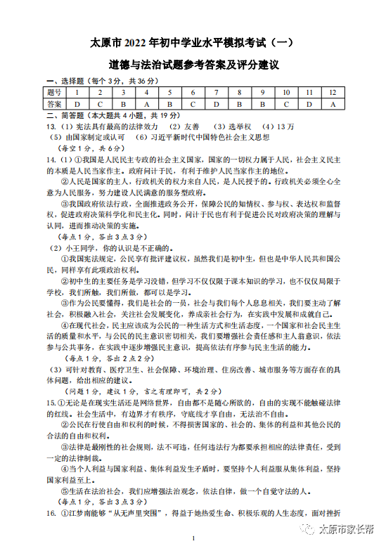
2022年太原市中考一模各科试题及答案全汇总含听力
目录
原贴
三晋初高中
山西中考历年真题 模拟题汇总
更新
下载
字体:
小
中
大
背景:
原
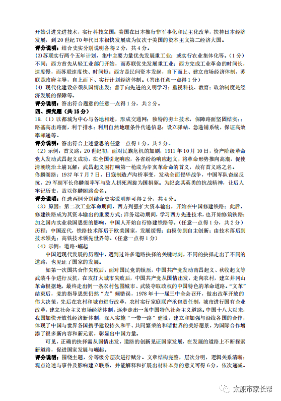
标记
<
1
…
19
20
21
…
160
>
2022-05-18 11:23
#1 标记1
英语试题及答案
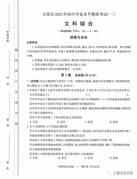
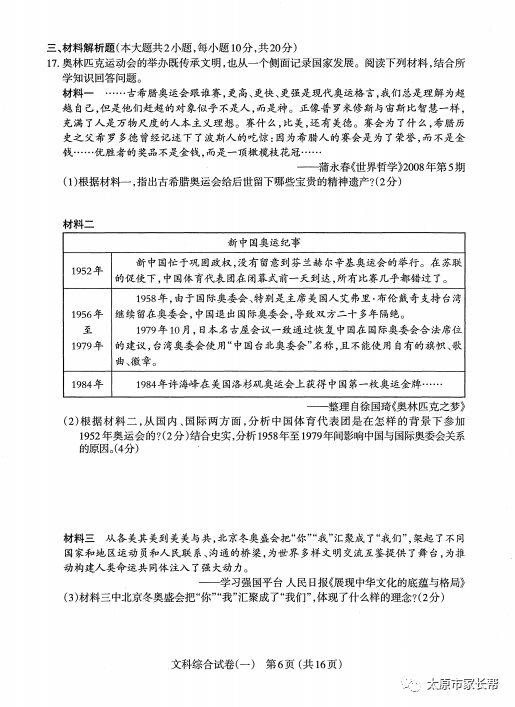
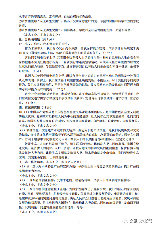
文综试题及答案
数学试题及答案
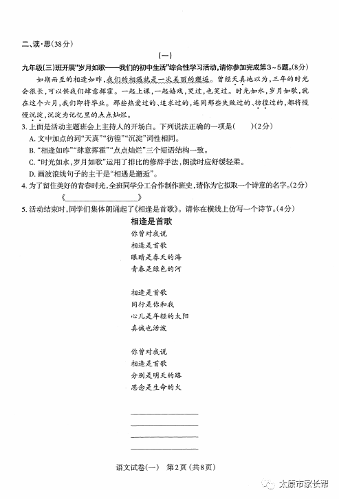
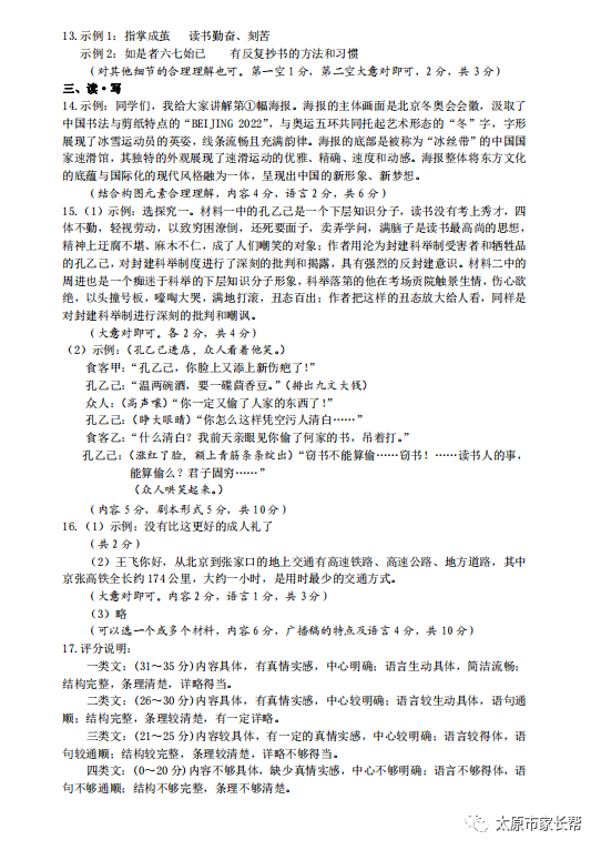
语文试题及答案
理综试题及答案
试题电子版领取方式
1、点击关注“三晋初高中”
2、发送“ 2022中考一模” 获取
试题电子版
[2022年山西中考]考试科目、分值及时间正式公布
近7年山西中考英语真题听力部分及音频汇总
<
第
#
/ 160 页
>
相关
三晋初高中
山西中考历年真题 模拟题汇总
到顶部