2022年山西中考考前适应性训练试题+答案领取


2022中考考前适应性训练试题+答案
山西省2022中考考前适应性训练考试已结束,试题答案已全部为大家汇总完毕,快来查缺补漏吧。希望同学们认真对待每一次考试,认真纠错,高效复习。
关注山西中考 首页下方
回复2022省适应考 获取下载链接
01
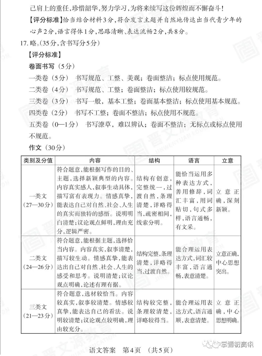
语文答案










02
数学答案










03
英语听力材料及答案









04
化学答案







05
物理答案





06
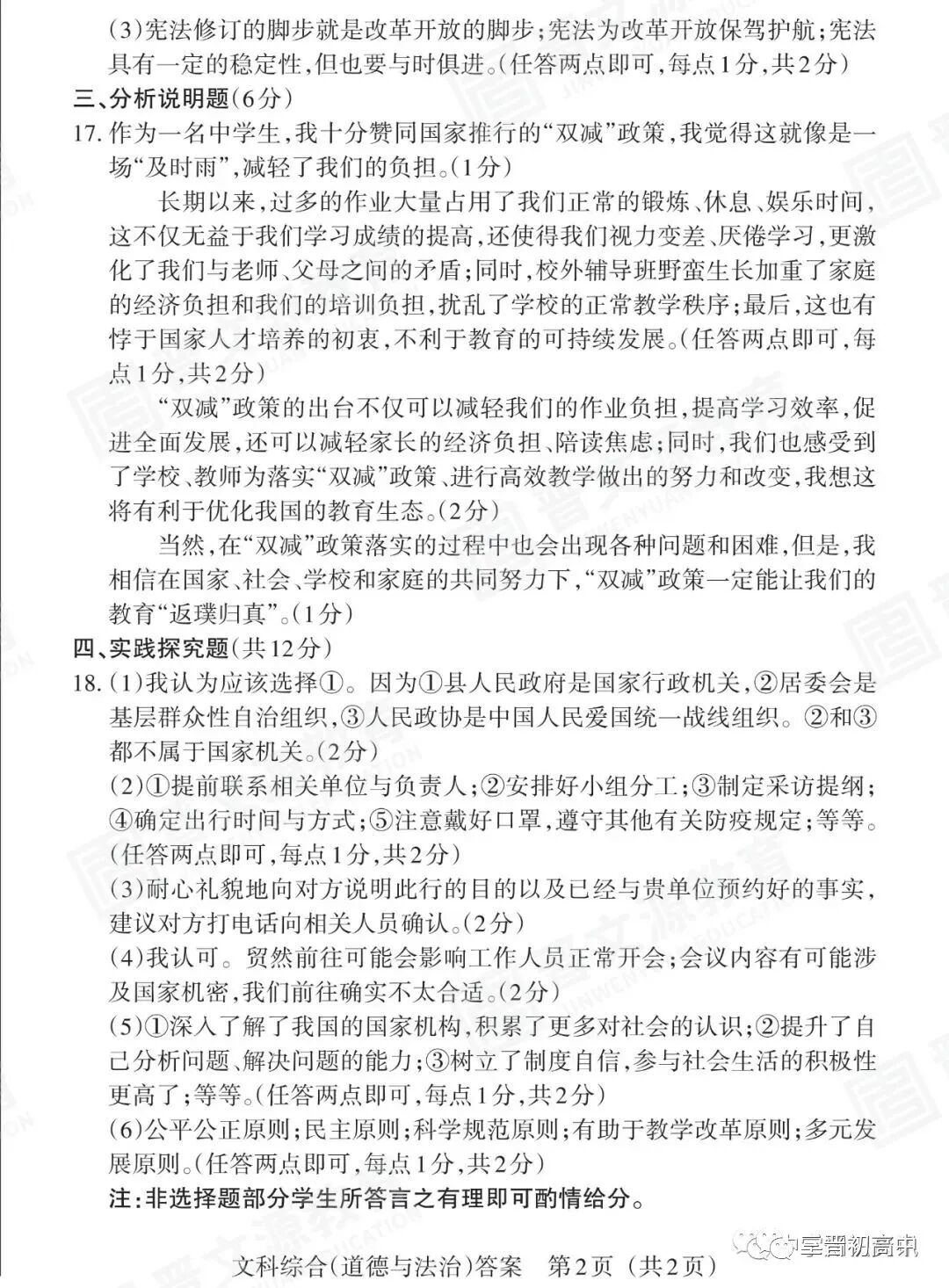
道德与法治答案答案






07
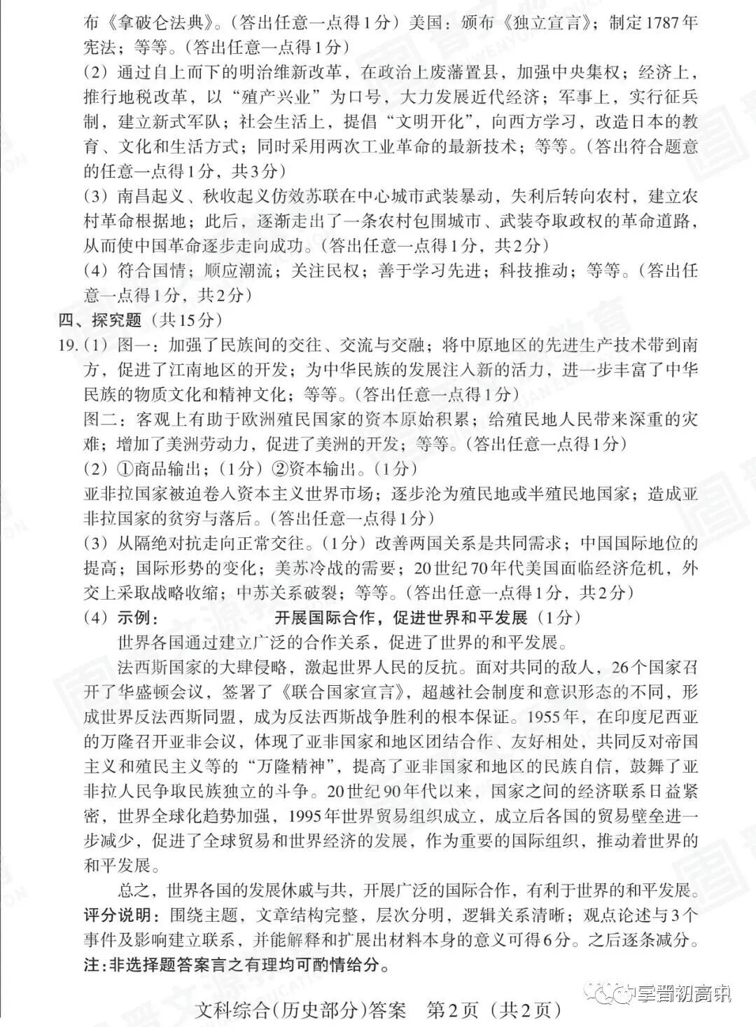
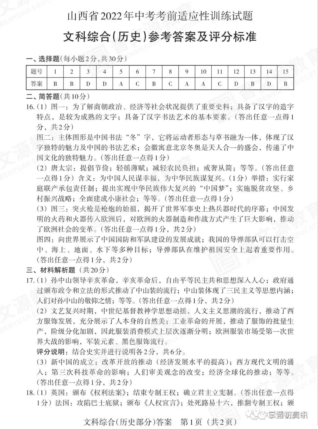
历史答案






中考省适应性考试卷+答案领取
扫描下方二维码获取

关注山西中考 首页下方
回复2022省适应考 获取下载链接

2022年山西中考太原市一模考试时间调整:5月16日-18日
2022《万唯中考黑白卷》火热预定中……
2022山西中考考前适应性训练(模一)试题与答案全
山西省2022年中考考前适应性训练二试题及答案汇总

到顶部