2023山西中考百校联考四试题及答案全 含英语听力


2023年山西中考百校联考四文综试题及答案
2023年山西中考百校联考四数学试题及答案
2023年山西中考百校联考四语文、理综试题及答案

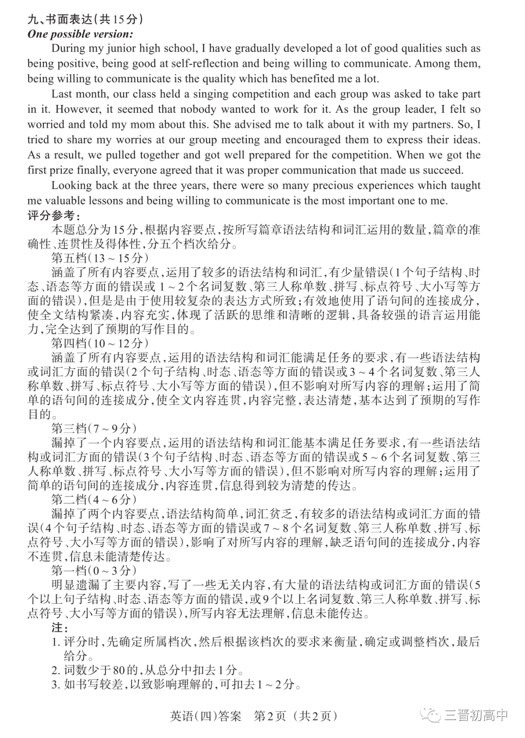
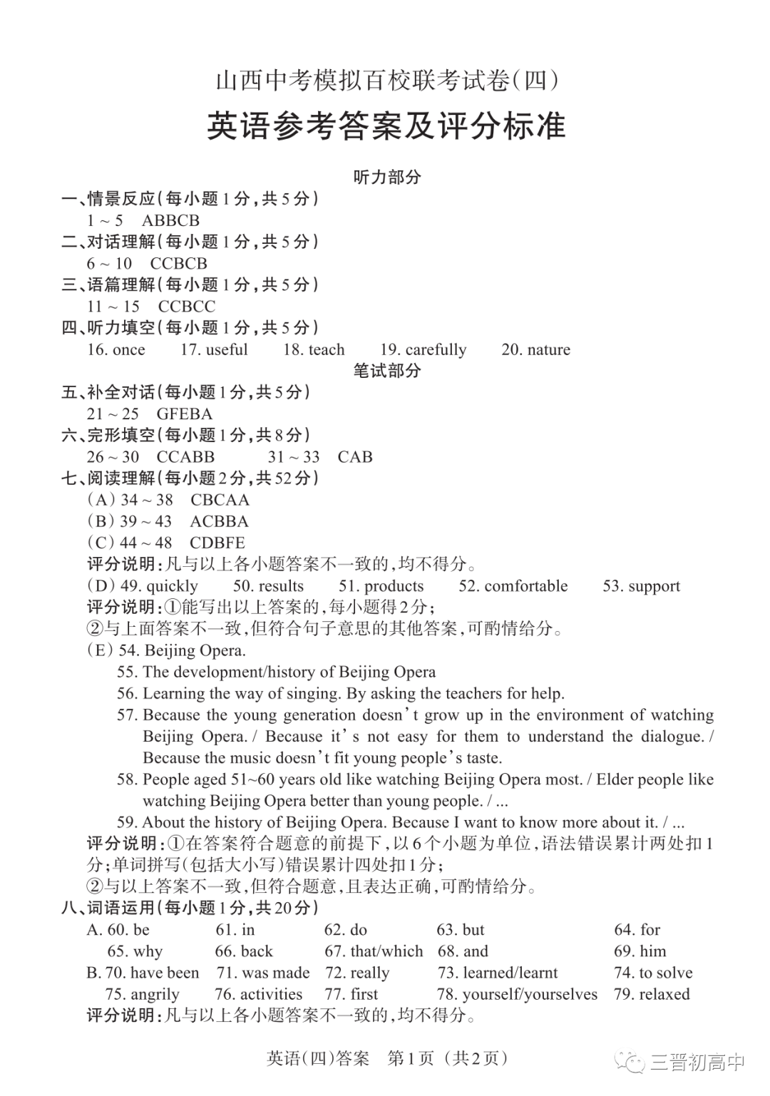
英语试题及答案
















23年山西中考百校四全科 
 试题+答案领取
1、点击关注“三晋初高中”
 
2、发消息“2350” 获取真题

中考模拟百校联考(四):5月30日-5月31日

【备战2023山西中考】近六年百校联考(一)试题+答案领取
2023年太原市中考一二模考试时间发布 附往年真题下载
【二模全科】2022年太原二模考试全科试题及答案已更新
➤推荐服务:(点击上方公众号回复关键词)
回复【中考真题】获山西省近10年中考真题电子版 
回复【理化实验】获取理化实验、信息技术操作视频及评分标准
回复【中考听力】获近年山西中考英语听力试题及音频
回复【中考作文】获取山西中考今年作文题目汇总
回复【省适应考】获取近年山西中考考前适应性训练历年真题电子版
回复【分数线】获取山西各地市历年中考录取分数线
回复【英语作文】获取近十年山西中考英语作文真题及范文电子版
回复【百校联考一】获取近六年百校联考一试题答案电子版
易点通 靶向卷二 23年山西初中学业水平测试全科
平遥2023年九年级五月教学质量检测全科试题及答案
晋一原创卷 山西2023初中学业水平模拟测评三试题答案全
2023山西中考百校联考三试题及答案全 含英语听力
22-23中考学科素养自主测评卷七试题及答案汇总
2023山西中考运城二模试题及答案汇总
22-23学年九年级素养评估试题及答案全
23年吕梁中考模拟全科试题及答案 含英语听力及材料
易点通2023年山西初中学业水平靶向联考卷一全科试题及答案
22-23学年中考学科素养自主测评卷六 试题及答案全 含听力
2023年山西中考百校联考(二)全科试题及答案 含英语听力
2023年运城、阳泉九年级教学质量监测试题答案汇总
2023年太原中考一模全科试题及答案汇总 含英语听力
【备战2023山西中考】近六年百校联考(一)试题+答案领取
【备战2023山西中考】历年省适应考试题+答案领取
2022山西中考模拟百校联考(二)全科试题及答案已更新
2022山西中考百校联考三全科试题及答案汇总含英语听力
2023版《中考英语听力训练》 汇总近8年山西中考听力音频(真题下载)

到顶部