明朝亡国启示录:民间不懂资本主义,还和国家抢利益



    伯陵说:    
郑和下西洋充实国家财政,
却被民间资本排挤出去,
导致国家财政危机最终亡国。
1
明朝洪武年间,刚登上皇位的朱元璋就规定:“片板不许入海。”
此后31年的皇帝生涯里,朱元璋屡次重申海禁的命令,终于把海禁弄成不能废除的天条。
直到200年后,海外贸易的洪流实在堵不住了,明朝才掀开这层遮羞布,宣布解除海禁。
这件事号称“隆庆开关”,距离张居正变法只有几年时间。
于是,朱元璋在历史上的形象,被定格成“不懂经济的土包子”,如果朱元璋知道后人说他不懂经济,不知道会不会起来打人。
其实朱元璋搞海禁,有一套自己的经济逻辑。
明朝政府控制力强大的时候,海禁确实阻断了民间和外国的经济贸易。
但和海禁配套的政策是朝贡,也就是藩属国带着香料、象牙等土特产来进贡皇帝,皇帝为了表示宽宏大量,随手赏赐一些瓷器、宣纸和金银等东西。
这种政治高于经济的朝贡方式,是大家最熟悉的一种。
最赚钱的则是另一种。
藩属国在朝贡的时候,皇帝允许他们多带一些香料和象牙,用来和明朝交易,而且往往是卖给官方部门。等朝贡仪式结束,双方再把贡品和赏赐拿到市场卖掉,实现利益最大化。
不就是些香料和瓷器么,怎么可能值钱呢?
其实很值钱。
因为几百年前的世界交通不发达,导致商品不能大规模流通,很多地方的土特产运不出去,需要的商品也运不回来,于是便产生了价差。
可能大米在江浙很普通,但是在甘肃就是奢侈品,辽东的皮毛不值钱,但是在广东就能翻十倍,这就是交通带来的商业利润。
朝贡的东西也一样。
东南亚的藩属国遍地都是香料象牙,对他们来说不值钱,可一旦运到中国便能翻几十倍,中国的瓷器白纸只是日用品,但是对东南亚藩属国来说,属于千金难求的好东西。
于是,东南亚藩属国在臣服的身影下,藏着谋利赚钱的小心思,明朝在宣扬大国威严的同时,也有丰厚的贸易收入。
所以朱元璋不是真的闭关锁国,而是废除民间的海外贸易,把经济纳入朝贡体系之内,由国家垄断贸易的利润。
换句话说,海外贸易必须国家部门来做,私人企业不能插手。
“靖难之役”后,燕王朱棣登上皇位,继续执行朱元璋的政策,并且重新成立市舶司,专门在地方政府的领导下,接待朝贡的藩属国使团。
国家垄断的贸易体系,比朱元璋时代更严密了。
而且在垄断经济利润的同时,明朝还有继承元朝做天下共主的心思。
朱元璋的《即皇帝位诏》有几句话:
“自宋运既终,天命真人於沙漠入中国为天下主,传及子孙百有余年。今命运亦终,海内疆土豪杰纷争。朕本淮右庶民,上天眷顾祖宗之灵,遂趁逐鹿之秋,致英贤于左右。”
意思就是,元朝曾经是横跨欧亚的天下共主,现在寿终正寝了,这个天下共主的宝座,轮到大明朝坐了,你们都等着吧。
朱棣给藩属国写过一封信:
“朕奉天命,君主天下。凡覆载之内,日月所照,霜露所霭之处,其人民老少,皆欲使之遂其生业,不至失所。尔等抵顺天道,恪遵朕言,循礼安分,毋得违越。不可欺寡,不可凌弱,庶几共享太平之福。”
朱棣的意思也很明白,大明朝是天下共主,你们都要听话,谁要是违背大明朝的命令,耶稣也留不住他。
可见明朝的野心有多大。
既然朝贡和海禁是明朝的两条腿,而外交和贸易又在朝贡体系内,于是为了征服天下和财政收入,朱棣登基的第三年,便推出了“郑和下西洋”的大手笔。

2
以前的主流观点认为,郑和下西洋是秘密找朱允炆的,这不是扯淡么。
朱棣宣布朱允炆自焚以后,才坐上皇位,这是他的合法性来源,不管朱允炆是不是真的死了,朱棣都要坚持自己的说法。
只要朱棣一口咬定朱允炆死了,那他就站在道德的制高点,甭管谁打着朱允炆的旗号造反,他都可以说是假的,大家千万别上当。
说他死就是死,不死也死。
可要是朱棣羞答答的找朱允炆,还派出几万人乘船出海,这不是告诉天下人:朱允炆还活着,你们可以造反啦。
那朱棣的皇位合法性怎么说?
所以说,郑和下西洋是找朱允炆的说法,完全是扯淡的,大家一个字都不要信,朱棣做为唯一造反成功的藩王,怎么可能是政治小白?
事实上,郑和下西洋有两个任务:
整合贸易线路,增加明朝的财政收入。
宣扬大明国威,扩大朝贡体系。
郑和的舰队每到一个地方,第一件事便是召集当地国王和百姓,宣读朱棣的诏书,然后鼓励他们向明朝朝贡。
郑和的无敌舰队出现在家门口,即便国王想拒绝,也得担心能不能见到明天的太阳,而且向中国王朝朝贡是千年的传统,实在没有拒绝的必要。
于是,郑和的舰队走到哪里,朝贡体系就扩大到什么地方,那些东南亚国家纷纷表示:“我去。”
真理只在舰队出现的地方啊。
经过几次远航,明朝的朝贡体系越来越大,势力范围也越来越广,藩属国遇到什么事情,都要给朱棣写信,请示宗主国的态度。
朱棣也会以天朝上国的身份,调节藩属国的矛盾。
比如越南境内的占城和安南发生战争,占城国王就派使者去南京汇报,请求朱棣主持公道。
朱棣听明白事情的来龙去脉,便派人去两国劝和,并且向安南提出警告:
“两国土地是祖先传下来的,但是归天子管理,安南怎么能恃强凌弱呢?赶紧原路返回。”
天子就是明朝皇帝,天下各国的大家长。
在明朝的朝贡体系里,天下各国都是一家人,对于家庭内的任何事情,大家长都能一言而决,谁不听话就要打屁股。
后来安南不听话,朱棣直接出兵灭国,在安南设立交趾布政使司。
服从明朝就是家庭成员,敢挑衅家长的权威直接开除户籍,朱棣恩威并用,天下共主做的稳稳当当。

政治和军事走出国门以后,明朝的经济外循环也运转起来。
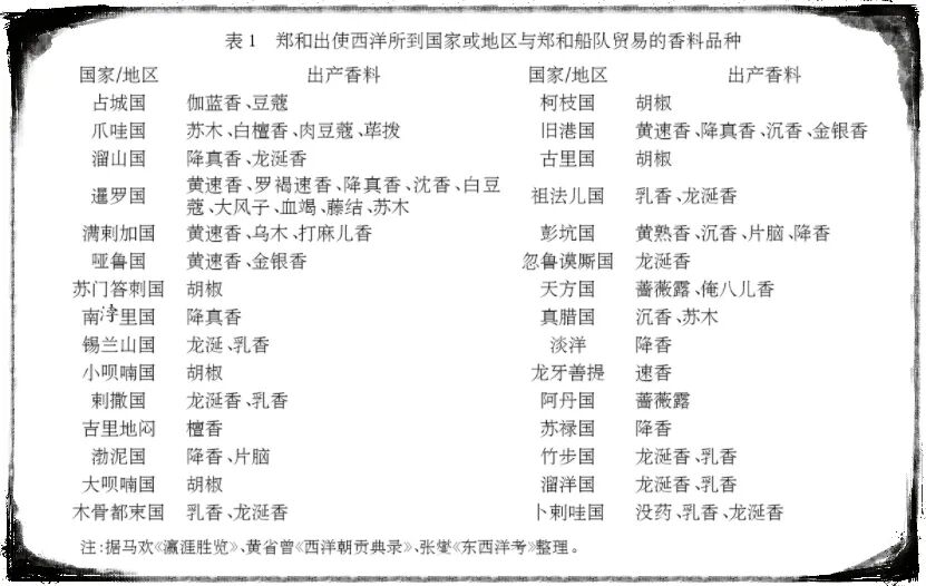
郑和的舰队出海,要装满丝绸、瓷器、药材、铁器等产品,在海外宣示诏书之后,就会和土著“以物易物”做生意。
藩属国主要用香料来交易,比如豆蔻500文/斤,沉香3贯/斤,苏木500文/斤,这些明朝境内的奢侈品,在东南亚便宜的一塌糊涂。而郑和的出价是这样的:青白花瓷盘500贯/个,酒海1500贯/个......
也就是说,一个青白花瓷盘就能换来1000斤豆蔻,或者160斤沉香。
这些豆蔻、沉香、胡椒等香料运回中国,再以每斤10—20两的价格卖出,于是郑和在两边都是低买高卖,利润何止20倍。
那香料有什么用呢,为什么如此值钱?
其实主要是几个用途。
其一是治病。
明朝正好赶上小冰河时期,导致气候很不稳定,经常发生流行性瘟疫,一次性能死几万人。
而用沉香做成的“沉香阿魏丸”,虽然不能根治瘟疫,但是能缓解症状,要是人体的免疫力强,说不定就挺过来了。
在那个医疗不发达的年代,有“沉香阿魏丸”已经很好了。
其二是调味。
香料里的胡椒、豆蔻、茴香和孜然,可都是美食的必需品啊,吃货都不陌生。没有这些东西,再新鲜的食材都做不出美食来。
民以食为天,你说香料重要不?
百年后的欧洲出现大航海运动,也是为了去印度找香料。
如果明朝不拉跨的话,相当于垄断了香料的货源,欧洲的大航海基本没戏了,再不济也是东西方提前进入对抗阶段,欧洲不可能顺利的建立殖民体系。
据明史专家考证,郑和七次下西洋的收益,保守估计是黄金72万两、白银1276万两。
正因为有了这笔财政收入,再加上建国初期充沛的农业税收,朱棣才能五征蒙古、七下西洋、疏通运河、修《永乐大典》。
财政是国运的基本条件,没有钱什么事都办不了。
即便朱棣花钱如流水,到1473年库房里还有240万两白银,那时已经是玄孙朱见深做皇帝,距离郑和下西洋过去几十年了,红利还没吃完。
所以郑和下西洋做贸易,非但没有劳民伤财,反而支撑起明朝如日中天的国运。
朱棣通过下西洋的大手笔,一方面宣扬明朝的武力军威,建立起庞大稳定的朝贡体系,另一方面疏通海洋贸易线,和几十个国家共同组成一个亚洲贸易网络,并且在马六甲海峡设立旧港宣慰司,做为明朝的海外领地。
这是中国有史以来唯一的海洋国家。
而且这个以明朝为中心的政经网络,和所有民间资本都没什么关系,完全由皇帝和朝廷控制。
这也是明朝前期国力强大的基本盘。

3
1433年,郑和第七次下西洋,最远抵达非洲的莫桑比克海峡,郑和也在这次航行中去世。
此后,明朝下西洋的运动基本停止了。
所有朝廷官员都说:“下西洋是劳民伤财,吃力不讨好,以后别再折腾了,咱们关起门来好好过日子吧。”
表面上来看,他们都是公忠体国的好官员,一心一意为了国家谋福利,可背后的动机,恐怕不怎么单纯。
因为郑和下西洋的利润,基本都进了皇帝的内库,和朝廷官员没什么关系。
如果后代皇帝和朱棣一样,为了国家前途谋划,可以把钱交给官员分配,做一些大工程什么的。可要是皇帝没有上进心,用这些钱来享受人生,朝廷官员也管不着。
既然官员和地方土豪不能瓜分,那他们凭什么要求下西洋?
最关键的问题在于,郑和七次下西洋清理了海盗,整合了亚洲的政经网络,建立了理想的经商环境。
现在不用朝廷派出海军舰队,民间资本也能顺利航行,而不必担心海盗抢劫。
于是在朝廷官员叫停下西洋之后,明朝的民间资本沿着郑和的航线,开启了轰轰烈烈的走私贸易。
换句话说,国家费尽心血建立的贸易环境,最终被民间资本排挤出去了。
当时的人就说了,“豪门巨室间有乘巨船贸易海外者”,广东“有力者皆私通番船”,可见走私贸易,已经成为不是秘密的秘密。
至于朝廷的禁海令,反正朝里有人,他们根本不在乎。
但他们懂什么是资本主义哦。
当欧洲的大航海启动以后,那些受到国家支持的欧洲冒险家,顺着洋流来到印度洋和东南亚附近,杀人放火无恶不作,只为赚取丰厚的利润。
在欧洲冒险家的概念里,资本和国家是绑定在一起的,甚至是资本组成了国家,国家反过来保护资本。
这是进攻性非常厉害的国家资本集团。
他们逐渐渗透到明朝的贸易网中,垄断了印度洋和东南亚的贸易线,重新打造了一个以欧洲为中心的贸易网,并且占领旧港宣慰司、台湾和澳门。
而失去国家保护的明朝民间资本,属于典型的战五渣,根本没能力维护明朝的贸易网,最终沦为只能赚些小钱的二道贩子,也就是走私瓷器到东南亚,然后转卖给荷兰人,至于荷兰人能赚多少钱,和他们都没关系。
至于香料利润,早就被欧洲人抢走了。
曾经是海洋帝国的明朝,彻底失去了海洋。
所以说,中国的民间资本是纸老虎,属于刻在骨子里的基因。
因为中国的民间资本,永远在试图摆脱国家权力,而欧洲的资本和国家,永远是绑定在一起的。
单纯的资本,用什么和国家资本集团竞争?
在中国这种集权国家,只有国家严格控制民间资本的年代,才能爆发出强大的力量,一旦国家失去主导权,面对有国家保护的欧洲资本,中国的民间资本毫无胜算。
然后便会削弱国家的力量,甚至是亡国灭种。
明朝就是最典型的例子。

4
明朝官员叫停下西洋运动,欧洲资本抢走明朝的贸易网,结果便是明朝失去丰厚的财政来源,只能用农业税续命。
关于农业税,我们以前说过很多。
简而言之就是,土地是有限的,人口增长是无限的,以有限的土地供养无限的人口,最终会有很多人没有土地。而且随着时间的推移,国家的土地兼并越来越严重,兼并土地的豪族又会隐藏土地不交税。
凡是靠农业税过日子的国家,基本都活不过300年大限。
那民间资本的贸易利润,国家就不能收税么?
别闹,明朝的民间资本是走私,赚了钱偷着乐就行了,还敢向国家交税?怕是活腻了吧。即便正经商人交税,也只有3%的税率。
嘉靖皇帝去世以后,明朝确实发现走私问题严重,觉得堵不如疏,索性解除海禁,允许民间自由出海贸易。
但是经过200年的运转,国家的控制力急剧下降,再加上民间资本已经尾大不掉,和朝廷官员荣辱与共,根本收不上税来。
再说了,明朝自废武功,已经没有海军舰队了,根本没有能力保护民间资本的海外贸易,那还为什么要交税?
随便给朝廷三瓜俩枣,意思一下算了,于是在“隆庆开关”之后,万历年间的关税只有可怜的22万两白银。
这点钱对于国家来说,能干什么?
所以明朝万历年间的三次战争,把张居正改革的积蓄消耗一空,就差点关门打烊了。崇祯皇帝的时候更穷,仓库里能跑老鼠。
崇祯和大臣商量,裁撤全国的驿站,每年能省几十万两,结果李自成同志光荣下岗,愤怒的参加了造反运动。

而在明朝艰苦度日的时候,江南豪族依然在做走私贸易,却不用向朝廷交税,赚多少钱都是自己的。
1626年的福建港口,有120艘船出海。其中4艘去雅加达、4艘去柬埔寨、4艘去越南、3艘去泰国,另外100多艘则去了马尼拉。
有荷兰海盗抢了明朝的商船,发现里面有10万个瓷杯,1万个瓷盘。
据荷兰东印度公司的记录,明朝末年运往欧洲的瓷器越来越多,1610年是9220件、1612年是38641件、1636年是259300件,到了1639年达到306000件。
可想而知利润有多大,但和国家没关系。
那时离明朝灭亡只剩短短5年。
朝廷财政连年赤字,常年走在破产的边缘,北方连年大旱,人民生活在水深火热之中,而江南豪商却在挖空国家墙角之后,甘心做一个出卖手工业品的二道贩子,在全球化中吃点残羹剩饭,享受虚假的繁荣。
5年后满清入关。
八旗和穷疯了的明军联手,迅速征服穷困的华北地区,然后兵锋指向江南,那些“毫不利人专门利己”的豪商,也等来无穷无尽的屠杀和剃发令。
而满清入关才发现,江南的海外贸易太难治理了,怎么办呢?既然不好治理,那就干脆不治理了,直接禁海吧。
这才是真正意义上的闭关锁国。
其实明朝的核心问题是,先进的生产力和落后的制度脱节了。
满清也发现了这个问题,但他们的解决办法不是改进制度,而是直接让生产力落后几百年,来适应落后的制度。
明朝航海200多年,国家资本被排挤出去,民间资本吃的满嘴流油,最终和他们嫌弃的国家一起走向灭亡。
早知如此,何必当初呢?

5
资本天然带有趋利性,尤其是国家和民间博弈的时候,一定会发生激烈的斗争。
但是没办法,毕竟资本的背后是人,而人性有自私和趋利的基因。
在这方面,明朝已经做了非常深刻的教训。
我们现在的一带一路和人类命运共同体,某种程度上就是“郑和下西洋”的翻版,一方面输出产能扩大贸易网,另一方面建立起稳定的外交圈。
目前来看,国家还是主导力量。
不过也要未雨绸缪了,一旦明朝的事情重演,结果可能也好不到哪里去。
费尽心血打通的贸易线,肯定要被其他国家抢走,国内财政也会面临危机,关外虎视眈眈的满清,更要随时扑上来咬一口。
现在蒸蒸日上,什么都没有发生,做一切准备都来得及。
千万不能让悲剧重演了。
参考资料:
论郑和下西洋与明朝构建大同世界的梦想   徐晓望
郑和下西洋和明代香料朝贡贸易    严小青  惠富平
郑和下西洋和亚洲国际贸易网的建构   万明
明代前期至中期财政储蓄研究   田培栋
点 击 下 方 名 片 可 关 注 公 号
到顶部