小米造车!雷布斯:我有的是钱,我摊牌了!



常常有人好奇,对于半路出家的公司来说,造车究竟有多难?
我先来抛出一个数字,作为目前全球最为顶尖的科技公司,苹果在2019年的经营现金流接近700亿美元,而现金储备则是超过了2000亿美元,用富可敌国来形容他们可谓是一点都不夸张。

但是,尽管这么一家有着庞大资金实力的公司在近些年来多次传出要投身于“造车”事业,但最后也都没有任何实质性的行动。前段时间传出的苹果要与起亚合作造车,最终却也无疾而终。
//
苹果不敢做的事,小米凭什么做?
//
我没有看不起小米的意思,毕竟我家里的智能家居也几乎就是“小米全家桶”了,但是单从体量上来看,市值“仅”6000多亿人民币的小米,确实不是苹果的对手,就连百度、快手、腾讯、阿里巴巴这样的企业市值都要比小米高出不少。

但是就是这么一家市值不高,甚至多次被友商、媒体调侃为“diao丝”企业,却在昨天,正式宣布了要进军智能电动汽车的产业。在苹果也打退堂鼓,乐视破产还历历在目的情况下,小米依旧毅然投身于这么一个极其烧钱、风险极大的行业,为的又是什么呢?这可能就要从小米的理念开始说起了。

凭借着全面产品线以及触手可及的价格,小米可谓是走在了“智能硬件生态”的前列,其在手机以外的诸多产品已经在不知不觉中渗透进了家家户户之中,从路由器到电视机,从灯泡到智能马桶盖,甚至一颗小小的五号电池、一根廉价的数据线,你都能找到对应的小米或者小米生态旗下产品。
从生活到工作,小米的各类产品已经几乎实现了全场景的覆盖,诶不对,那路上呢?没错,如果要想实现真正的全覆盖,那汽车恐怕就是小米需要攻占的最后一块领地。
//
自己造?找人代工?
//
从小米昨天发布的公告上看,前期100亿人民币,后续10年预计100亿美元的投入,对于“从零开始”造车来说无异于杯水车薪。尽管小米在发布会上极其“凡尔赛”地说自家在去年年底有着1080亿人民币的现金储备,但是想想看连苹果都要找起亚合作代工,小米想要自己单干,风险显然是太大了。


那如果独资建厂行不通的话,小米造车,又会选择哪一家车企合作代工呢?比亚迪目前已经与滴滴出行合作生产了定制车型,而上汽与阿里巴巴,吉利与百度也都早已联姻,留给小米的车企已经不多了。
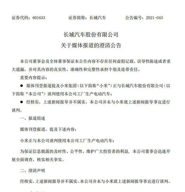
在二月底,曾有媒体传出小米有意与长城合作,让这家中国SUV市场的老大为自己代工生产汽车。消息一经传出,小米与长城的股价双双飙升,但是随后,双方均对此事进行了辟谣。


这也不难理解,对于长城这样的龙头车企来说,耗费自家产能来扶持对手发展显然并不是划算的事,要知道就连他们的热销车型坦克300也因为产能不足而在近期直接停止接受订单,以便工厂升级产品线,要是有那精力,长城也不至于如此尴尬了。

那么另外一个潜在的合作伙伴也许就是北汽了。
早在去年8月份,小米方面就与北汽低调地签署了一份战略合作协议,这次的签约不仅只是在北京的一家“小米之家”商店里完成,没有多少媒体报道,就连这份协议的具体合作内容小米也没有透露出来。

站在如今往回看,还真的是让人浮想联翩啊。毕竟对于北汽集团来说,虽然背靠奔驰能让他们吃喝不愁,但是自家的自主品牌以及新能源车的市场份额在近两年可谓是遭到了滑坡式的下降,在北汽自主品牌已经难以避免地“没落”之际,为“新势力”代工,无疑是一个双赢的做法——小米能解决造车资质的问题,而北汽又能充分利用起其冗余的产能,更重要的是,大家都能赚到钱。
//
为什么要造车?
//
为什么小米要造车?或者说,为什么大家都想造车?
在小米之前,我们早已见过太多想要跨界造车的例子了,比如乐视的贾跃亭,格力的董明珠,甚至国外高端家电品牌戴森也曾宣布要投身于造车领域。而他们都有一个共同点,就是全都失败了。

雷军自己也说:站在风口上,猪都能起飞。
没错,入局造车的风险显然极大的,毕竟老牌车企们在经过多年的技术积累以后,已经筑出一条条完美的护城河,对于后来者来说想要在夹缝中求生存哪有那么容易。但是这只是以前,在电动化的潮流早已到来的今天,汽车行业也正经历着手机当年从功能机到智能机一样的转变,因此我们也能看到像特斯拉以及国内各种新势力都成功地站稳了脚跟。
如果你是小米,你会不心动吗?要是能抓住新的风口,那小米日后的“江湖地位”恐怕就不是今天能比的了。

但是摆在小米面前很现实的一个问题就是,与那些已经不能称之为新势力的品牌相比,它会有什么优势呢?论自动驾驶,从零起步的小米想要追赶上特斯拉、小鹏这样的对手绝非易事。论品牌号召力,“烧掉”400亿的蔚来,花了5年才盈利并成功建立起“高端”的形象。继续老本行玩低价?咳咳,五菱有话要说。
如何找准自己的市场中的定位,将会是小米汽车能否成功的关键。而如果事实真如他们昨天发布会上所说的一样,立项造车真的只是在今年1、2月份才决定的事情,那按照车辆的开发进程来说,距离真正的小米汽车诞生起码还要过个4、5年,到时候的汽车市场会是怎样的一番景象,没人知道。

//
值得钦佩的“壮举”
//
不过,不管怎么说都好,对于雷军这么一位早已是“成功商人”的大老板来说,在这个时间节点依旧愿意冒着如此高的风险与耗费那么大的精力去“N次创业”,这种精神无疑是值得钦佩的。
在我看来,这也许是雷军这么多次创业之中最凶险的一次,但是我仍发自真心地希望小米汽车能像小米现在的各种智能家居一样,能够给我们带来一些不一样的东西。

当然,我更希望这回小米造的是“年轻人的第一台车”,而不要是“为发烧而生了”......
(部分图片来源网络)
撰文 / Ethan


/行业
20-30万价位,论档次感,帕萨特独一档!

/新车
奇葩!现代这台酷似宇宙飞船的“面包车”,号称“韩国埃尔法”
点个赞和在看,让更多的人看到
到顶部