继续操作前请注册或者登录。

【干货】乘用车座椅用锁技术要求


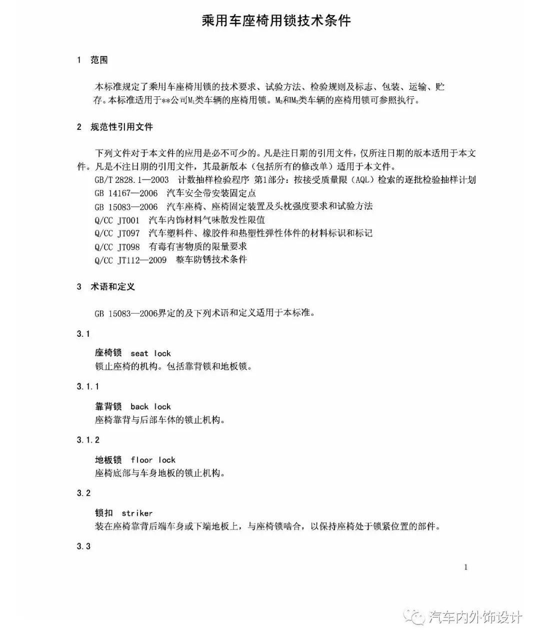
本文主要介绍乘用车座椅用锁的技术要求,适用于M1类车辆的座椅用锁。
座椅锁seat lock
锁止座椅的机构,包括靠背锁和地板锁。
靠背锁back lock
座椅靠背与后部车体的锁止机构。
地板锁floor lock
座椅底部与车身地板的锁止机构。
锁扣striker
装在座椅靠背后端车身或下端地板上,与座椅锁啮合,以保持座椅处于锁紧位置的部件。
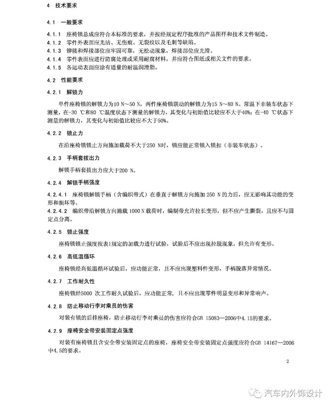
总体要求
零件外表面应光洁、无伤痕、无裂纹以及毛刺等缺陷。
铆接和焊接部位应牢固可靠,无松动现象,焊接部位应光滑。
零件表面应进行防腐处理或采用耐腐材料,并应符合图纸或相关文件的要求。
各运动表面应涂有适量的耐温润滑脂。







部分图文源自网络,出于对原创的保护,转载的文章我们一般给与标注来源,转载目的是在于传递更多信息,并不代表本号赞同其观点和对其真实性负责。如涉及作品内容、版权和其它问题,请及时与我们联系,我们将在第一时间删除内容。
若有转载,请注明出处。
有任何问题可联系小编,微信:qcnwssj
    
到顶部