继续操作前请注册或者登录。

天鹅到家,在美国递交招股书,拟纽交所IPO上市



2021年7月2日,来自北京的天鹅到家的实质控股控股公司Daojia Limited(以下简称“天鹅到家”)向美国证监会(SEC)提交更新后的招股书,拟在美国纽交所上市,股票代码为“JIA”。 
天鹅到家招股书链接:
https://www.sec.gov/Archives/edgar/data/0001798255/000119312521207533/d143830df1.htm

主要业务
天鹅到家 ,作为一家中国领先的家庭服务平台,公司立志用数据和技术赋能中国家居服务行业,提升行业效率,为千万家庭带来卓越体验,改善全国超过3000万家服务商的生活和工作。根据艾瑞咨询的数据,就 2020 年的总交易量而言,公司是中国最大的家庭服务平台。
 
根据艾瑞咨询,天鹅到家是中国最受认可和信赖的家居服务品牌。家的理念是公司在平台上提供的价值和解决方案的核心,涵盖多个服务类别,从产科护士、保姆、家政服务到培训服务和基于 SaaS 的解决方案。据艾瑞咨询称,自成立以来,公司服务的中国消费者数量最多。截至2021年3月31日,天鹅到家累计拥有超过1600万注册用户,累计服务超过420万用户。
 
根据艾瑞咨询的数据,天鹅到家拥有中国最大的家庭服务提供商网络,截至 2021 年 3 月 31 日,公司平台上注册和验证的服务提供商超过 150 万。在2018年至2021年3月31日期间,共有458,727家服务提供商通过公司的平台完成了至少一项家政服务交易,约占截至2021年3月31日注册和验证服务提供商总数的29.0%。截至 2021 年 3 月 31 日,公司共有超过 100 万服务提供商注册了公司的培训课程。
 
自 2017 年以来,天鹅到家还扩展了公司的平台,允许其他行业参与者(例如家庭服务机构)加入Swan Collaboration Network,或“SCN”,这是公司行业首创的综合家庭服务协作网络。截至 2021 年 3 月 31 日,中国 73 个城市的 96 家家庭服务机构加入了公司的 SCN。 
 
天鹅到家已建立了一个连接数百万消费者、服务提供商和行业参与者的平台,在中国家庭服务市场拥有最大的地理覆盖范围。下图说明了公司平台的组成和结构:
 

•天鹅家居服务。公司致力于服务消费者对家居服务的终生需求,通过一站式平台,让消费者可以实时访问全面的家庭服务和大量经过筛选的服务提供商。公司的服务范围从扩展的家庭人员配备服务(包括产科护士和保姆服务)到高频按需派遣服务(例如家政服务)。  
 •为服务提供者提供职业授权。认识到中国服务提供商缺乏技能和职业发展基础设施,公司为服务提供商提供精心设计的技能提升培训课程、行业认可的认证体系和各种福利服务,以增强服务提供商的能力并增加他们的收入和职业流动。  
 •天鹅协作网络。公司致力于在中国家居服务行业推广公司的技术驱动和数据驱动的商业模式,并正在积极构建公司的SCN作为支撑整个行业的操作系统。公司授予家庭服务机构访问基于 SaaS 的工具和解决方案的权限,以管理其运营并提供优质的家庭服务,同时最大限度地提高效率。
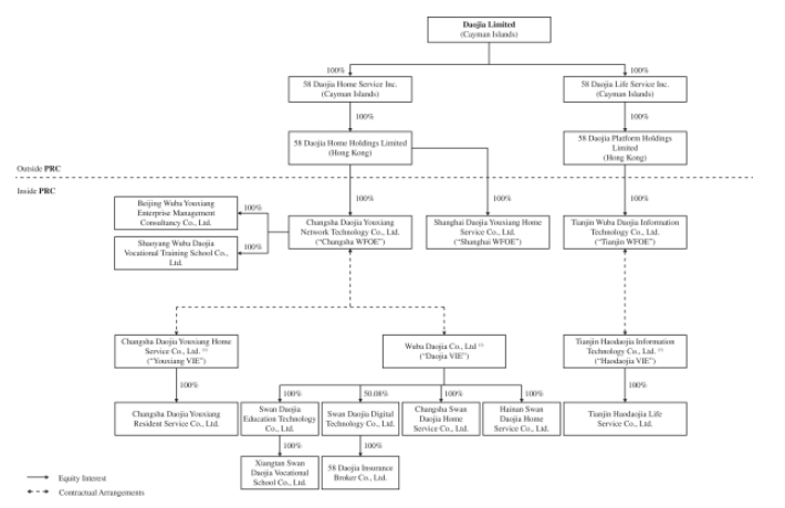
股东架构
招股书显示,天鹅到家在上市前的股东架构中,主要股东包括:
58 Daojia Inc持股为76.7%,为大股东;
陈小华 Xiaohua Chen持股为2.5%;
安静 Jing An持股不到1.0%;
段冬 Dong Duan持股不到1.0%;
上述董事合计持股3.4%。
陈小华,1981年出生于湖南省邵阳县,2000年进入湘潭大学学习。


公司业绩
招股书显示,在过去的2018年、2019年、2020年和2021年第一季度,天鹅到家的收入分别为 3.99亿、6.11亿、7.11亿和 1.97亿元人民币,相应的净亏损分别为5.91亿、6.16亿、6.15亿和1.44亿元人民币。

中介机构
天鹅到家是次IPO的的中介团队主要有:摩根大通、瑞银、中金公司为其联席承销商;普华永道为其审计师;天元、科律分别为其公司中国律师、公司美国律师;通商、世达分别为其承销商中国律师、承销商美国律师。
版权声明:所有瑞恩资本Ryanben Capital的原创文章,转载须联系授权,并在文首/文末注明来源、作者、微信ID,否则瑞恩将向其追究法律责任。部分文章推送时未能与原作者或公众号平台取得联系。若涉及版权问题,敬请原作者联系我们。
更多香港IPO上市资讯:www.ryanbencapital.com
相关阅读
如何成功执行一个美国 IPO?| IPO干货
中国企业赴美国IPO上市(前五个月):上市28家,未来热潮可能趋缓
中资、外资、港资券商,过去两年(2019&2020)的保荐数量及IPO募资表现
香港 IPO中介机构排行榜 (过去24个月:2019年7月-2021年6月)
到顶部