继续操作前请注册或者登录。

谁造成了煤荒?



秋冬之交,富煤的中国发生了“煤荒型电荒”。谁导致了煤荒,煤荒问题彻底解决了吗,四季度将怎样实现增产近亿吨这一近乎奇迹的目标?

财经十一人2021年度存档系列(八)
本文首发于2021年11月22日
 记者手记 
2021年9月东北拉闸限电影响民生,我们立即开始追踪报道。在第一时间,我们指出缺煤是导致用电紧张的根本因素,并有扩大之势;10月开始,随着煤价屡创新高,舆论重心向电力上游——煤炭转移,发改委等相关部门出手稳市,史无前例的增产指标接连下发……我们意识到,除了阶段性的跟进报道,在双碳目标的第一年,“富煤”的中国发生煤荒进而引发电荒,是一件值得深度记录和剖析的历史性事件。
这之后一个月,我们深入山西、内蒙、东北一线,现场调研煤炭企业、贸易商、市场机构、电厂,得出的结论是煤荒最紧张的时期已经过去,形势在持续缓解,但冬季仍不能放松。
关于煤荒原因,简单总结下来,需求增速明显超过供应是最直接原因。对于正常的市场来说,在需求暴增10%以上的情况下,供应的调节难度是非常大的,煤炭这种资源品更甚。再进一步,中国不缺煤炭资源,也不缺煤炭产能,供应没有跟上的重要原因是各种安全、环保监管和事故性因素制约了煤企的生产意愿。各部门之间缺乏协调、政出多门,企业难免进退失据。
现在回看,煤荒报道的中一些观点得到了现实的印证。一是煤企当时最普遍的担忧是“秋后算账”确实发生了,山西最大煤企因违规增产受到责罚;二是煤企、电厂重申长协机制的重要性并认为该机制亟待更新,12月发改委下发征求意见稿,对长协机制做出重大调整。
采访的那段时间内,国家相关部委的调控信息每日有四五条,煤市在高压之下发生剧变,这意味着我们原有的报道框架被打破,需要推翻重来。成稿过程也非常不易,采访素材浩繁,取舍、拆解、合并,每一项工作都让人心力交瘁。
双碳目标第一年,就出现“煤荒式电荒”,这是一个恰当的警示。中国既要完成能源的绿色转型,又要保持经济增长,还要维持能源价格稳定,在能源经济学家眼里,这是一个“不可能三角”。冲破这个“不可能三角”,除了指望突破性的技术进步,还需要因为目标不同而彼此冲突政府各部门统筹协调,以系统性思维,做全盘考量。
文|江帆 韩舒淋 李廷祯
编辑|李廷祯
今年10月以来,在国家发改委等主管部门的连续干预下,国内煤炭市场正在趋稳。
罕见的霹雳调控背后,是时隔多年、重回公众视野的能源安全问题。但此次“煤荒型电荒”,与电力改革、气候变化、安环监管等多重因素互相交织,导致解决方案更为复杂棘手。
该轮危机并非没有先兆:2020年冬季湖南、浙江等省限电,今年4月广东限电,直至今年9月,东北拉闸限电波及民生,引发全民关注。
此次危机不同以往,并非因煤电装机受限,而是发电燃料——动力煤量缺价高所致。
幸运的是,东北拉闸限电虽是危机,但更是预警,给主管部门和企业留出了宝贵的反应时间——危机倘在供暖季全面爆发,后果将不堪设想。
国庆后的一个月是宝贵时间窗口,中央政府迅速组织协调煤炭保供,换来当前的稳定局面。但严峻的考验,还将出现在今年12月和明年1月。今年气候异常加剧,预示着或有超强寒潮出现,叠加水电进入枯水季,天然气价格居高不下⋯⋯今冬能源保供的不确定因素众多,面临多重挑战。
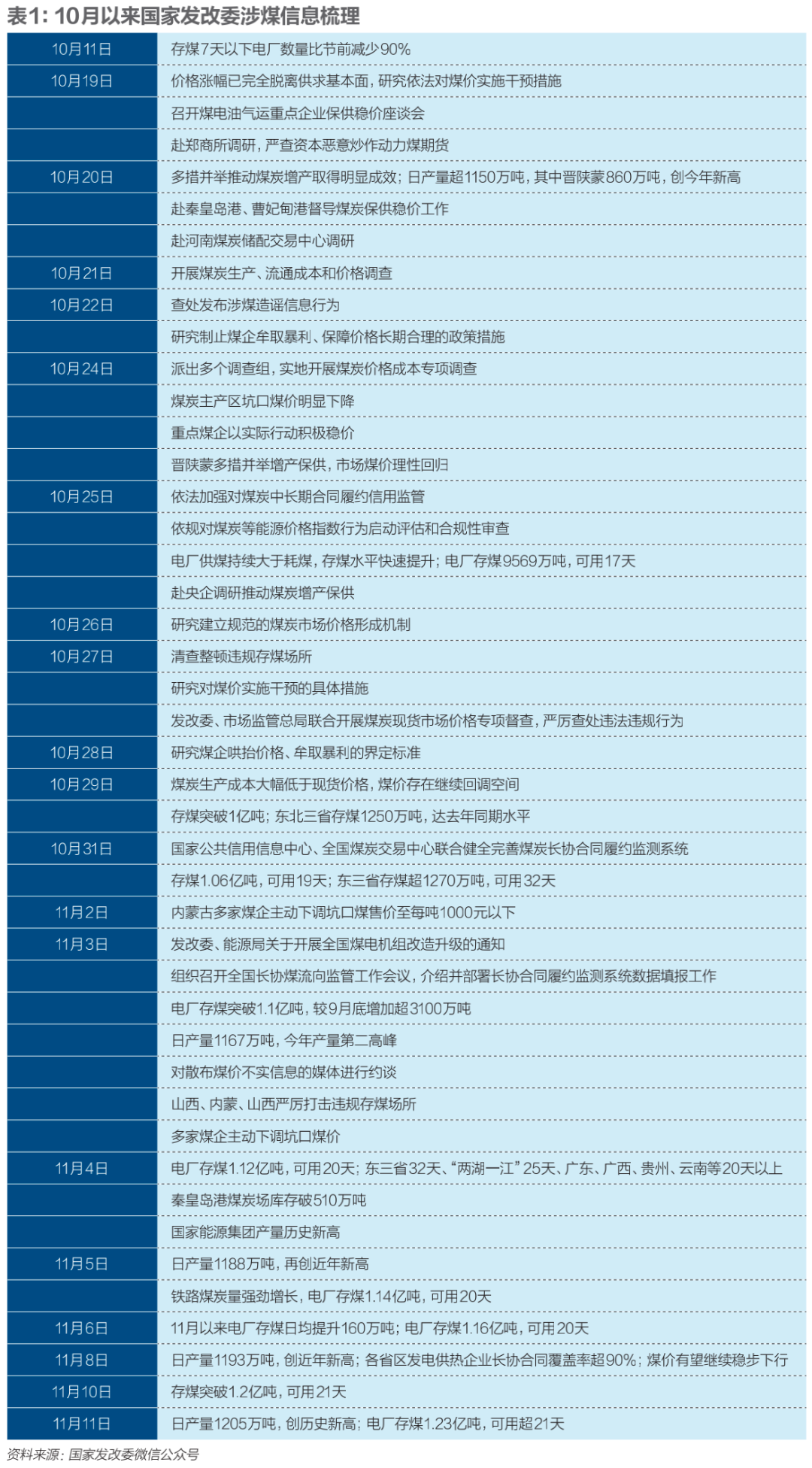
国家发改委11月22日披露的数据显示,“截至11月20日,全国电厂存煤1.43亿吨,可用天数23天,超过常年水平”。据此,可用天数较10月底增长3天,但相较去年同期26天以上的可用天数仍有差距。
承担煤炭和电力保供任务的企业,多为国企。危机时刻,严厉的行政命令和问责,往往收效明显。但超常调控措施终究只是应急,已经大面积亏损的煤电企业也不可能长期亏损保供。更重要的是,多重施政目标下,不同政府部门各有侧重,缺乏统筹协调,无意间导致了危机。面对各路“婆婆”九龙治水,煤炭企业也难免进退失据。
事实上,今年不仅中国,欧洲、美国,乃至全球都不同程度地出现了能源危机。这是一个适时的预警,它提醒所有人,应对气候变化和能源转型需要系统性思维,不可漠视产业逻辑,不可忽视市场力量。

供需形势好转
10月中下旬以来,在国家发改委等主管部门强势密集的稳价调控下,动力煤市场价格在短短十多天内,由2600元/吨跌至1100元/吨以下。
这些措施主要如下:力度空前的煤炭增产、扩大煤炭进口、重点保障发电供热企业用煤,以及规范煤炭市场运行秩序等。
今年9月,中国爆发“煤荒”,继而引发“电荒”。东北地区出现拉闸限电,影响民生,舆论哗然。彼时,东北有电厂的存煤可用天数甚至不足半日。
煤荒爆发时,号称“中国煤海”的山西,竟也异常缺煤——山西诸多大型煤矿的产能,基本保供对口省份,流向本地的市场煤数量十分紧缺。山西本地电厂,地处坑口,也很难买到市场煤。
10月19日,一位太原煤炭贸易商告诉《财经》记者,由于山西本地和陕西榆林都很难买到煤,他开始组织人马从新疆哈密用重卡往回拉煤。当时榆林Q5000(热值5000大卡)动力煤市价为1800元/吨,但因优先保供,无法敞开供应;而新疆坑口煤价200元-300元/吨,用重卡拉回山西,每吨运费800元,可在本地以1200元-1500元/吨(不含税)瞬间卖出,“买家既有山西当地电厂,也有一部分是外地贸易商”。
疆煤汽运入晋,这罕见一幕,折射了煤价最极端时的供需形势。
随着增产稳价等调控的落地,以及电厂“不计代价”存煤,燃料短缺引发的大面积电荒已得到暂缓。
据《财经》记者不完全统计,10月19日至11月11日,国家发改委官微密集发布了40条以上煤炭相关信息,主要涉及煤炭市场增产稳价调控政策、原煤产量、电厂存煤、可用天数等关键指标。

十九届六中全会召开前,全国电网按计划停限电(有序用电)的情况基本清零,并持续至今。11月4日,南方电网区域自5月以来首次没有实施有序用电;11月6日,国家电网经营范围内除个别省份、局部时段对高耗能、高污染企业采取有序用电措施外,全网有序用电规模接近清零。
煤炭价格方面,至11月19日,秦皇岛港Q5500市场煤价已将近20天稳定在1000元/吨左右。供应方面,国家发改委最新数据显示,11月20日全国电厂存煤1.43亿吨,可用天数23天,较9月底增加了10天;曾出现拉闸限电的东北三省存煤超过1527万吨,已超过去年同期水平,可用天数达到31天。
 
图1:2021年动力煤价格指数

发改委还表示,按目前供煤水平测算,11月底全国电厂存煤有望突破1.5亿吨,与去年同期水平基本一致。需求方面,中电联披露的数据显示,今年截至10月底全国燃煤装机为11亿千瓦,同比增长2.1%。
疆煤入晋也成昙花一现。11月初,山西Q5500坑口动力煤跌至950元/吨(不含税),疆煤运到山西已无套利空间。
国内煤价的“过山车”,也带动了海外动力煤价格下跌。
在煤价飙升的10月中旬,一位资深市场人士曾向《财经》记者预测,“煤价已偏离基本面,无法反映供需状况,而只是反映了市场对缺口的估值。但后续的关键,还是看供需,如果大家预期冬天供需缓解,价格掉头也会非常快。”
一语成谶。
但是,目前状况并不等于缺煤警报已彻底解除。相较以往,煤炭供需仍然偏紧,价格也处于高位。煤价后续走势,仍取决于供需基本面能否持续好转。
此外,电厂与煤企签订的年度长协煤炭合同,依然是“市场压舱石”,其价格一般以535元/吨为基准,按月浮动,长协价涨幅远低于市场价。以蒙东供应东北电厂的长协煤为例,即便市场煤价到达0.3元/大卡的高位时,年度长协煤依然保持略高于0.1元/大卡左右。
另外,不同电厂的长协煤源、煤价和煤量各不相同,导致苦乐不均。譬如,电力央企集团自身拥有煤矿的,可以通过内部调配,保证八成动力煤来自廉价长协;而没有煤矿的电力企业,则只能“不计成本、饥不择食”。紧急情况下,国家发改委和地方政府会牵头对接供需双方新签订的保供长协煤,但这也只是立足于保证供应,价格则与市场价近乎齐平。

危机尚未解除
尽管供需形势趋缓,但保供任务依然艰巨,远不能说这场危机已经消失。
10月下旬,《财经》记者走访了东北多家电力央企麾下电厂和部分地方热电联产电厂,它们均表示存煤天数有了明显改善。
9月最紧张时,东北三省有电厂存煤天数不足半天;到了10月底,东北电厂总存煤相较充裕,可用天数升至32天。
但不能过度乐观。今年10月底,全国电厂总存煤1.06亿吨,平均可用天数为19天;而在过去三年,同期数字则在27天-30天区间内,相差8天-11天。因此,虽然东北安全无虞,但全国的整体安全度仍较往年偏低。
图2:近年10月底煤炭库存、电厂存煤可用天数对比

山西一家能源资讯机构的首席专家对《财经》记者指出,电厂存煤“一般在入冬前达到25天以上比较稳妥。考虑到目前的日耗水平,目前库存和可用天数并不算高,集中供暖后这两个指标会掉得很快。目前看来,今冬唯有东三省比较安全”。
11月至今,尽管中国北方曾在月初遭遇大范围寒潮,中国电厂存煤天数与往年同期水平的差距仍在持续缩小。10月底,存煤天数相差8至11天。11月10日,全国统调电厂存煤可用天数超过21天,距离2020年、2019年同期的27.5天和28.3天,差距缩小至一周左右。11月20日,可用天数达到23天,相比去年同期的26.2天差距进一步缩小至3天。
考虑北方地区正步入冬季用煤高峰期,以及今年“拉尼娜”现象造成的冷冬概率,11月15日,中国煤炭运销协会发文称,近期少数地区、少数电厂的超低库存现象继续存在,预计后期电厂补库存需求仍将显现。
有长期专注煤炭市场的咨询机构向《财经》记者推算了今年12月可能的用煤缺口:根据2020年12月的动力煤需求3.7亿吨、原煤产量3.5亿吨(其中动力煤供应量约3亿吨)、另有进口动力煤0.35亿吨左右,测算下来动力煤有近0.35亿吨的缺口;对标今年12月,在需求不增,且产量、进口量达到去年水平的情况下,仍有0.3亿吨缺口。
据国家统计局最新数据,今年10月原煤产量3.6亿吨,已超出2020年12月的3.5亿吨峰值。《财经》记者走访的多位市场人士认为,今年12月产量达到去年同期水平问题不大,但今年的需求增速会超过去年。目前,电厂垒库虽有所加快,但从全国来看,12月预计还有一定程度的供给缺口。
中电联在11月15日的分析周报中建议,继续保持当前电煤供应水平,并增加港口库存,确保今冬明春电煤供应能力和持久性;持续做好电煤日调运量和耗用量等数据跟踪分析,特别是在进入高耗量阶段后做好库存走势的研判和风险分析。

煤炭增产从何处来
晋陕蒙,是国内最大的三个产煤省(区),也是此轮动力煤保供增产的主力。
11月8日召开的国家能源局四季度新闻发布会披露,全国煤矿10月1日-28日日均调度产量1120万吨。其中晋陕蒙日均产量超830万吨,占到全国煤炭产量的75%,对产量贡献增长率达到100%左右。
根据10月官方下发的三批增产文件测算,四季度全国参与增产的煤矿共有256座,增产量约6638万吨。其中,山西、内蒙古承担了94%的任务。

据《财经》记者了解,出于全年偏紧的判断,在今年10月前,主管部门就曾下发过一批保供矿井名单,其月净增量约为1500万吨,这部分矿井与后续的三批文件中的名单有部分重合,综合下来,市场人士预计四季度月均总增产量在3000万吨左右。
从总盘子看,国家发改委10月19日称,9月以来允许153座煤矿核增产能2.2亿吨/年,四季度可增产5000万吨以上;将具备安全生产条件的38座建设煤矿,列入应急保供煤矿,允许阶段性释放产能,合计产能1亿吨/年;为60余座煤矿办理接续用地手续,确保1.5亿吨/年以上产能稳定释放。
前两类增产煤矿,可在四季度平稳生产,折算到四季度分别可产生5000万吨和约2500万吨的增量。第三类存在接续用地问题的矿井,主要是内蒙古露天煤矿,受寒冬天气和土地剥离工期影响,四季度难以满负荷生产,增量约在1500万吨至2000万吨。因此,综合来看,今年四季度的煤炭总增产量,约可达到9000万吨至1亿吨。
除了增量规模,投产节奏更为关键。为了度冬,大部分量要在入冬前释出以让电厂垒起库存。一般而言,每年的9月下旬至10月末是电厂入冬补库的时期,11月之后就开始进入存煤的消耗期,迟至11月15日前,北方将全部进入供暖季,此时电厂能够垒起多少库存,对能否顺利度冬至关重要。
有市场人士表示,这些增产的量如果能够全部释出,今年过冬问题不大,但关键在于放量的时间节点,一定要在11月中旬之前放出足够的量,12月的缺口需要前面垒库来弥补。
四季度9000万-1亿吨的增量预期非常可观,力度前所未有。进入冬季后电厂煤耗继续攀升,但煤炭增产并非一纸命令就能迅速起效。

不是发了文件就能保供
内蒙古和山西是此轮增产中承担任务最大的两个省份,其中内蒙古以露天矿为主,尤其是蒙东煤矿主要供应东三省,山西则以井工矿为主。从《财经》记者10月走访两地代表性煤矿的情况来看,保供殊为不易。
煤炭生产,有自身的产业规律。“安全为天”,被煤炭行业奉为圭臬。近几年的“环保风暴”,也导致无人敢于触及环保红线。这些紧箍咒,使得煤炭产能短期内难以大幅增加,煤炭企业只能在多重监管约束下尽力保供。
“这不是去超市买东西,有钱就能拿走;没有东西,有钱也没用。”一位大型煤炭企业负责人感叹。
晋能控股集团(下称“晋能控股”),是山西最大、中国第二的煤炭企业,由同煤、晋煤、潞安、晋能等几大山西国有煤企的煤矿资产整合而来。其四季度对口保供广西、江苏、吉林、安徽、上海、浙江六省(区市),承接2070万吨的增产量,占到山西省增产任务的近一半。
2070万吨,与该集团昔日的月度产量接近,等于“不到三个月时间,要生产四个月的量”。
晋能控股总调度室主任工程师王志刚介绍,集团生产矿井和复工矿井,各承担增产产量的一半。生产矿井方面,大、中、小型矿井在完成年度生产计划的基础上,增产5%-15%不等;这部分矿井,可通过压缩检修时间、延长生产时间实现增产。因行业监管、地方政府监管造成暂时停产的复工矿井,复工后产能更有释放空间。
煤炭产量,要与采煤、掘进、通风、机电、运输、排水等几大系统高度匹配,要想合法、安全增产,必须对整个系统的生产和管理能力进行全面提升,这要求企业必须加大投入。
“正规煤矿增产非常困难。为了不造成产能浪费,山西很多煤矿已达生产极限,实际可调的余量很少。一个矿井每天想增加1万吨的产量很难,需要调动很多资源保障安全,这是一个复杂的系统工程。”大同塔山煤矿的生产副总杨海阁称。
塔山煤矿,是晋能控股的骨干矿井,年产能2500万吨。杨海阁告诉《财经》记者,塔山煤矿从10月13日开始执行保供任务,80天需增产100万吨保供煤。分解至单日,商品煤外运量由原来的6.4万吨增至8.6万吨。从季度来看,增产幅度近20%。
过去数年,塔山煤矿年产量约2300万-2350万吨,波动幅度非常小。今年加上保供任务后,预计年产量将达到2426万吨,为建矿以来最大值。
为使保供万无一失,塔山煤矿提前更换了部分软硬备件;主运系统、综采队、选煤厂设备的技术骨干,被要求全部驻矿盯守,保证出现任何应急情况,都可得到立即处理。
晋能控股麾下的另一骨干矿井同忻煤矿,年产能1600万吨。该矿调度室主任闫捷称,矿上增产的手段,是缩短检修停机时间,要在有限时间内完成检修,并提高检修质量,这就必须大幅增加检修投入。同时调配生产班骨干加入检修班,帮助组织放煤生产。
这种战时工作状态,要持续到保供任务结束。截至10月27日,晋能控股累计向六省区市发运保供煤炭355.34万吨,完成了17%的增产任务。晋能控股高管称,大部分增产量,会在11月-12月释放。
铁路运力不足,一度是制约煤炭产能快速释放的因素之一。
山西大同的煤矿主要通过大秦铁路外运,且大型矿山和铁路自动化程度很高,产煤经过现场洗选后直接在装车站装车。一个大列有210节车皮,在装车站下的轨道缓缓运行,全部装满需要五个半小时,可以装1.68万吨煤,是晋煤外运的重要渠道。

10月15日,山西大同塔山煤矿运煤专列正在缓缓装车  摄影|江帆
而每年5月和10月是大秦铁路的集中检修时间,每天上午停机检修两至三小时。《财经》记者10月中旬在大同塔山煤矿采访期间,就碰到由于铁路检修,装车进度受影响,加之煤矿现场的原煤仓和精煤仓都已经满仓,使得井下产线不得不低负荷运行。不过这一制约到10月底检修结束后已解除。
据央视11月15日报道,11月以来,随着国内煤炭产量持续快速增长,煤炭主产区的公路、铁路煤炭外运量,都处于近年来最高纪录。大秦铁路11月以来,每天的外运量都保持在130万吨的满发状态。
在更加冰冷的蒙东,国家电投内蒙古公司的安全生产压力,一点也不比山西同行小。
国家电力投资集团内蒙古能源有限公司(下称“国家电投内蒙古公司”),在蒙东拥有五个大型露天煤矿,年设计总产能8100万吨。2020年生产的7760万吨煤炭中,有6700万吨属于动力煤。其中,38%的动力煤运往东北地区电厂,62%用于坑口发电,而70%的电量则输往辽宁,是东北冬季供电、供热的重要支撑。
在新的保供要求下,国家电投内蒙古公司需要将50%比例的动力煤供应东北,蒙东本地的供应被压缩。为此,内蒙古公司需要与本地做大量沟通工作。“地方政府站在国家角度也逐步理解,目前对我们的做法还是持支持态度。”国家电投内蒙古能源公司董事长刘建平表示。

10月21日,国家电投内蒙古能源公司南露天煤矿工程师正在室内远程操作矿场无人驾驶挖掘机进行采矿作业。摄影|韩舒淋
而产能的影响难以短期弥补。刘建平介绍,内蒙古自治区能源局下发了《关于加快释放部分煤矿产能的紧急通知》,但内蒙古公司此前数年已经陆续完成了2000万吨产能核增,因此不在该名单中。
不仅如此,产能相比去年还有所下降。公司原计划今年产量同增300万吨,达到8000万吨关口。但因配合涉煤腐败倒查20年和林草腐败倒查10年的工作,一家下属大型露天煤矿用地迟迟未能批复。到今年6月,公司不得不调减生产计划至7300万吨。
土地手续批复,对露天煤矿安排开采计划至关重要。每年3月,一般会进入满负荷生产周期,首先剥离最上层土壤,然后一层层向下阶梯状开采;到11月严寒气候条件下,会逐步降低产量。
东北拉闸限电问题爆发后,前述受影响的土地手续在10月3日紧急获批。但今年的黄金生产周期已过,只剩下一个月的作业时间,全年减产400万吨已成定局。
这是内蒙古煤炭产能在近两年受限的一个缩影。刘建平称,大型煤矿生产计划性非常强,需要根据季节特点、用户需求来执行。而今年在春节前后、3月两会期间和6月已经做过三次应急保供,在原有生产节奏被打乱的困难情况下,公司还是做了全年整体安排,预留了四季度的产量空间,将减量的400万吨安排在四季度前减产。
通辽霍林河南露天煤矿,是国家电投内蒙古公司麾下年产能1800万吨的大型煤矿。该矿矿长赵明磊告诉《财经》记者,采矿设备的点检,原来是每天两次、每次40分钟,现在被调整成每天三次、每次15分钟,从而确保设备正常运行并压缩检修时间。
之前出于安全考虑,该矿的检修单位并不设夜班。现在为了保供,增设了夜班检修,人员数量是白班的一半,确保设备夜间安全运行。
在多重措施下,该矿每个采矿点每天可以多增一辆车的产能,约增产5%,“一层土一层煤,为了保障供应,必须大量出土,所以工程设备、人力物力的投入,肯定和原来不一样”。
保供虽是政治任务,但也不意味着产能可以无限增加。首先,增产有安全隐患,产能受煤监部门监管外,超产还要入刑;即便没有安全隐患,增产也需新的排土排渣空间——征地、矿坑的规划面积、矿权界都是早已确定好的,缺了哪一条也难以成行。
此外,蒙东的冬季极寒,会使得金属、非金属的脆性增加,机械整体性能降低。赵明磊介绍,一般满负荷生产只会持续到11月,而今年预计要干到12月初。但大型开采设备会全年运行,开工率会高于往年。此外,为了确保不影响后续煤炭外运的量,需要在寒冬天气来临之前挖出尽量多的煤存在矿场。
2020年以来,内蒙古煤炭供给矛盾尤为突出,正常产能受到明显限制。据长期关注煤炭市场的山西汾渭数字信息公司提供的数据,晋陕蒙三大主产区,去年唯有内蒙古煤炭产量下降了3.1%,而山西、陕西同比增幅9.3%、7.2%,山西因此重登“产煤第一大省”宝座。
今年前三季度,晋陕蒙煤炭产量增幅分别为13%、3%、3%,平均开工率为100%、91%和89%,晋陕地区的供应基本正常,内蒙古煤炭产能依然受到抑制。
10月增产保供开始后,晋陕蒙煤矿开工率分别升至108%、102%、108%,内蒙古鄂尔多斯等地煤炭产量飙升。
总体而言,本次增产仍是行政调控的结果,被调配的,也仅仅是短期即可放量的既有生产矿井。昔日去产能过程中被关闭的大批小煤矿不会被重启,大批基建矿井则赶不及竣工验收投产,在此轮保供中无法出力。
目前保供政策的最大抓手,是放宽对核定产能的限制,调增生产规模。其中一些矿井,早在今年1月-8月就已经完成了全年生产计划,如今被批准可在四季度继续组织生产;有的矿井,则是将年度产能计划上调,从而可以按照调整后重新分配的月平均产能来组织生产。

煤荒是怎么一步步走来的
纵观今年煤价走势和煤量紧缺的情况,可以得出判断:基本面的供需失衡,是煤荒直接原因。
从需求方面看,今年1月至10月,全社会用电量同比大增12.2%。电力供应方面,规模以上水电出力下滑2.3%,风电、光伏、核电虽然增速可观,但总体占比较低;前十个月,规模以上火电发电量同比增长了11.3%。
从煤炭供给方面看,据国家统计局数据,1月-10月全国规模以上企业原煤产量33亿吨,同比仅增长了4%。即便10月开始保供增产,前十个月,原煤产量增速远远低于用电量增速,缺口非常明显。
图3:1月-10月煤炭产量、发电量增速对比

图4:1月-10月规模以上电厂发电量结构

受国际关系因素影响,今年1月-5月,国内进口煤量同比下降了25%;6月以后,为满足国内用煤需求,才逐步加大进口力度。1月-10月,全国累计进口煤炭2.57亿吨,累计增速首次回正,同比微增1.9%。
图5:2020年-2021年进口煤量月度走势

新法规的实施,也加剧了供需矛盾。今年3月1日,危险作业罪正式入刑,煤矿超产能生产,正是其重点打击对象。
历史上,中国诸多煤矿的核定产能,一直得不到应有的尊重,煤炭产量往往远高于核定产能,超产是行业常态。这部分极具弹性、导致煤矿长期超产的非法地下产能被业内称为“表外产能”,这些产能一夜消失,大大加剧了供应缺口。
此外,自2020年四季度以来,澳煤的减量,导致国内高卡低硫煤种极为紧缺,发生结构性缺货。这一问题今年愈发凸显,原本大量使用澳煤的造纸、建材、水泥、化工等非电行业,普遍和电厂抢夺高热值动力煤。
非电行业的终端价格少有管制,生产成本可以通过提高售价进行疏导,因此对于高价动力煤的接受程度普遍高于电厂,这进一步抬高了高热值煤炭的市场价格,并带动中低热值动力煤跟涨。
图6:1月-10月规模以上工业原煤增速走势

受诸多供需偏紧因素叠加影响,今年的煤价,始终在高位区间运行。秦皇岛港Q5500动力煤价格,除了在今年2月回落至570元/吨,其余时间均在高位,并在9月突破历史高点。到了10月中旬,则飙升至2600元/吨左右的峰值。
动力煤消费具有明显的季节性,以夏、冬两季为用煤旺季,剩余月份为淡季。正常情况下,煤价也基本与淡、旺季挂钩。然而,今年供需极度失衡催生的“淡季不淡”,使得电厂的淡季补库节奏被打乱。
中国实施电价管制,高煤价无法通过涨电价进行成本疏导。面对高价煤炭,发电企业采购积极性不高。
今年3月,需求刚开始爆发时,电厂并未警惕。到了5月,动力煤市场价格逼近千元时,预期煤价下跌、没有及时补库的诸多电厂开始恐慌。
国家发改委很早就感知今年会发生用煤紧缺,从4月开始,就一直强调煤炭稳价保供,但从煤炭产量增速、煤价走势来看,其喊话效果并不明显。
而从国家发改委6月-8月释放的消息看,其对于后市的判断则过于乐观,某种程度上也影响了电厂的补库积极性。进入夏季后,动力煤需求同比增幅较大,电厂库存继续消耗。6月27日,国家发改委却公开表示,煤炭供需基本平衡,价格不存在大幅上涨基础,进入7月以后,煤价将大幅下降。
7月-9月,煤价不断飙涨,9月发生了罕见的狂涨,准备在煤价下跌时补库的诸多电厂傻眼。9月下旬至10月末,是各大电厂准备入冬补库的关键时刻。在高价动力煤的压迫下,电厂的入冬补库一再展期,存煤不断消耗,迟迟没有垒库,最终全面踏空。

概括一下,由于2021年超预期的动力煤需求增长,电厂对于政府调控价格力度的预期过高,以及电价管制造成的燃煤成本无法向下游疏导,导致发电行业接连错过最佳补库时机,最终导致“煤荒型电荒”发生。

九龙治水导致“煤荒型电荒”
供需失衡的直接原因是煤炭供应没有跟上。中国不缺煤炭资源,也不缺煤炭产能,却在多方因素作用下出现了一场大煤荒,教训深刻,亟须反思。
业界一直有观点认为,自2016年开始的煤炭“去产能”,是导致此轮煤荒的主要原因之一,不过据《财经》记者的走访,事实并非如此。
山西一位煤炭高管称,山西“去产能”退出的是缺乏资源和能力的落后煤矿,有效产能却是增加的,“比如退出年产100万吨小煤矿,新建起500万吨的大型煤矿,资源保障能力得到了提高”。
2013年中国原煤产量达到历史高点后,受经济增速放缓、能源结构调整等因素影响,煤炭市场开始供大于求。2016年,煤炭行业“去产能”拉开帷幕,原煤产量跌至2010年以来的最低点。
此后几年,随着国民经济稳中向好,煤炭需求开始回暖,优质产能加速释放,原煤生产连年恢复性增长。
图7:2013年-2020年原煤产量(单位:亿吨)

但是,今年的煤炭产量增长,却未能和发电量增长匹配,且缺口较大。
《财经》记者走访了多位市场人士,总结来看,产生缺口直接因素有三:一是煤矿企业将今年1月-2月保供的超产数量,均摊至年度核定产能中,发生了变相的减产;二是安监、环保等监管政策趋严;三是今年密集的一系列大事件,其中包括4月的系列安全生产事故,6月的安全生产月,以及9月在陕西举行的全运会等,均导致停产整顿频发。
换言之,影响今年煤炭供应的主要因素,并非资源和生产能力短缺,而是各种监管和事故性因素。
“煤矿生产能力是足够的。但放量的关键,在于煤企的生产意愿。”有受访的市场人士称。
“发改委想让增产、允许超产,但最后查处超产的是安监、公安,本就是两张皮。不出事还好,一出事就很难办。因此,增产只能在绝对安全的条件下落实,绝不能有超产,绝不能出事故,这是底线。”一位不愿具名的山西大型煤炭国企高管表示。
亦有大型煤炭负责人向《财经》记者坦言,在9月底保供要求刚下发时,他就非常担心,“只是国家发改委要求增产没用,生态环境部、自然资源部、国家煤监局等不同部门对环评、土地、安全等环节各有监管要求”。此前,内蒙古就有煤矿曾因土地手续未批而提前剥离土层,导致相关负责人入狱、企业被罚款的案例。不过,这次在严峻形势下,通过协调机制,一些历史上的遗留问题终于得到解决。
而对诸多地方政府而言,对煤炭控量保价,才能使麾下的国有煤企利益最大化。山西省政府一位前领导曾公开讲,“二四得八还是三三得九,这个账谁都算得过来”。意指廉价多销(即二四得八)的煤炭总收益,不如高价少卖的总收益(即三三得九)高。
监管趋严因素之外,煤炭企业的外部生存环境,也在过去一年里经历了过山车。
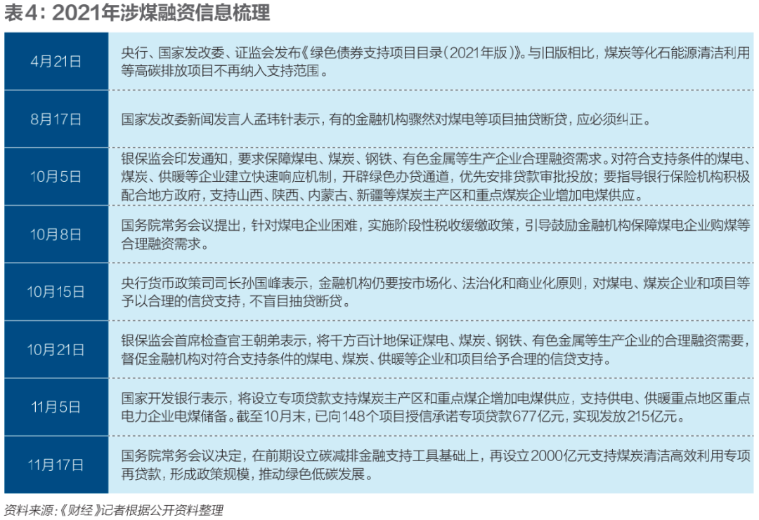
今年上半年,受“双碳”政策、永煤违约等诸多事件影响,煤炭行业融资环境持续恶化,导致部分企业贷款、发债困难。即便使有高煤价加持,肩负各种历史包袱的大型国有煤企,日子也并不好过。
据中煤协统计,截至2020年12月,大型煤企负债总额约4万亿元,负债率接近70%。
“双碳”背景下的煤炭行业,极不受各级金融机构待见。今年4月21日,央行、国家发改委、证监会发布了《绿色债券支持项目目录(2021年版)》。与旧版相比,以煤炭为首的化石能源清洁利用等高碳排放项目,不再纳入支持范围。
《财经》记者走访的山西一家大型煤炭企业,就曾在上半年面临大额刚性兑付危机,资金链一度非常紧张,煤炭工人工资一度迟发三个月。今年7月后,形势才稍有缓解,8月中旬才为职工补齐了欠发工资。
今年10月以来,随着电荒、煤荒相继暴露,引发高层重视,宏观政策开始以确保能源供应为重中之重,煤炭行业的融资环境才开始有所改善。而正是在高层重视协调,凝聚共识之后,煤荒问题才真正开始缓解。

10月8日,国务院召开常务会议,要求要在保障安全生产的前提下,推动具备增产潜力的煤矿尽快释放产能,加快已核准且基本建成的露天煤矿投产达产,促进停产整改的煤矿依法依规整改、尽早恢复生产。
10月11日,国务院总理李克强主持召开国家能源委员会会议。李克强指出,发展是解决一切问题的基础和关键,中国能源需求不可避免地会继续增长,供给短缺是最大的能源不安全,必须以保障安全为前提构建现代能源体系,着力提高能源自主供给能力。要针对以煤为主的能源资源禀赋,优化煤炭产能布局,根据发展需要合理建设先进煤电,继续有序淘汰落后煤电。
李克强还指出,要结合近期应对电力、煤炭供需矛盾的情况,深入测算论证,研究提出碳达峰分步骤的时间表、路线图。
短期的煤荒,并不意味着中国对煤炭行业的态度会有大的转向。10月26日,国务院发布的《2030年前碳达峰行动方案》再次强调,煤炭消费“十四五”期间合理控制增长,“十五五”时期逐步减少,对煤电的定位为“推动向基础保障性和系统调节性电源并重转型”。
11月2日发布的《中共中央、国务院关于深入打好污染防治攻防战的意见》,还提出了更具体的要求:在保障能源安全的前提下,加快煤炭减量步伐,实施可再生能源替代行动。“十四五”时期,严控煤炭消费增长,京津冀及周边地区、长三角地区煤炭消费量分别下降10%、5%左右,汾渭平原煤炭消费量实现负增长。
刚刚结束的第二十六届联合国气候变化会议上,煤炭问题也是各方争议的焦点,以至于到最后时刻,将协议文本中的各国加速“逐步淘汰”(phase out)改为“逐步减少”(phase down)煤炭,协议才勉强获得通过。
此次煤荒在“双碳”目标提出后的第一年突然出现,如同一个警示,“过去一直说九龙治水,这次明显看到九龙坐在一起治水,但必须要有长效机制。”一位受访的电力行业资深人士称。
中国政府强大的调控能力,正在迅速化解煤炭短期缺口造成的麻烦,但政出多门、缺乏协调,甚至政策互相掣肘,也将中国煤炭行业置于困境,亦是“煤荒型电荒”的主因。
作者为《财经》记者










 扫码关注「 财经十一人 」
 还有更多你想看的精彩↓↓ 
到顶部