上市首亏!突然,知名超市发业绩预告及道歉!京东、腾讯减持....



编者 | 零售哥   图来源 | 网络
本文来源  | 职业零售网综合步步高公告、第一财经、东方财富网
导读:突然,步步高发业绩预告及致歉公告。
 

近期股价连续暴涨,4月8日至21日,短短十个交易日,步步高股价飙涨超过一倍。然而步步高的一纸业绩预告,让一众投资者陷入了恐慌之中。

步步高发布
业绩预告及致歉公告
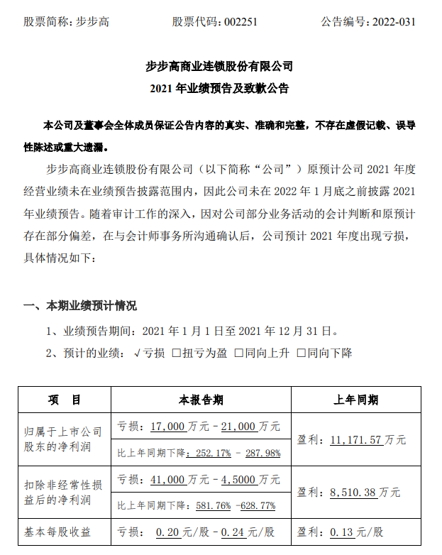
4月22日晚间,步步高发布2021年业绩预告显示,公司归属于上市公司股东的净利润亏损1.7亿元-2.1亿元,比上年同期下降252.17%-287.98%;扣非净利润更是亏损4.1亿元-4.5亿元,比上年同期下降581.76%-628.77%。

据公告,步步高原预计公司2021年度经营业绩未在业绩预告披露范围内,因此公司未在2022年1月底之前披露2021年业绩预告。
步步高称,随着审计工作的深入,因对公司部分业务活动的会计判断和原预计存在部分偏差,如:金星路广场 REITS 发行投资收益的确认、商誉减值等的会计判断和原预计时的估计存在部分偏差,经会计师沟通确认,公司2021年出现亏损。
为此,步步高致歉称,公司董事会就本次业绩预告给广大投资者带来的不便深表歉意,公司将对本次业绩预告的原因进行分析,并在以后的工作中加强与审计机构的沟通,提高业绩预告的准确性。
而令人不解的是,就在此前交易异动公告中,步步高还表示,公司主营业务无重大变化,经营情况及内外部经营环境未发生重大变化。

上市14年首次亏损
公开资料显示,步步高,由王填于1995年创办,2008年上市,公司被誉为“中国民营超市第一股”。但是去年是上市14年来,步步高净利润、扣非净利润首次出现巨额亏损。
年报数据显示,2008年上市当年,该公司营业收入、净利润同比分别增长24.3%、31.67%。随后两年,公司营收增速下降,分别为10.07%、18.25%,净利润增速分别降到1.45%、3.45%,扣非净利润增速更是分别只有-1.21%、0.73%。
经过两年的低迷后,步步高的经营连续三年高速增长。2011年至2013年,该公司营收增速虽然始终没有超过25%,但净利润却分别同比增长了52.2%、31.84%、21.16%,扣非净利润则分别增长了57.17%、31.67%、24.88%。
但好景不长,从2014年开始,公司净利润连降三年。2014年至2016年,公司净利润降幅分别达到16.89%、38.08%、37.94%,同期扣非净利润降幅则分别达到21.46%、49.92%、54.45%。
披露数据显示,去年前三季度,步步高营业收入为104.7亿元,同比下降13.87%;实现净利润1.72亿元,同比仅增长1.77%,扣非净利润为亏损1.66亿元,同比降幅达到221.56%。
其中,第三季度公司实现营收31.62亿元,同比下降13.23%。实现归属于上市公司股东的净利润约-3569万元,同比下降1262.8%。
步步高解释称,去年前三季度,执行新租赁准则确认的费用、新店促销费等费用投入较大,以及新店筹备期间开办费直接计入当期损益,影响了当期利润利润,加上疫情影响,实体零售行业承压较大,刚性成本上升,渠道竞争激烈,社区团购冲击等,都对业绩产生了影响。


京东、腾讯减持
就在前几天,步步高的战略投资者——京东、腾讯刚刚进行了减持。
4月21日晚间,步步高披露,4月20日,江苏京东邦能投资管理有限公司(下称“京东邦能”)减持该公司1610万股,平均减持价格11.28元/元,套现约1.8亿元。减持后,京东邦能持股数量从4319.5万股降至2709.5万股,持股比例从5%降至3.1364%。

而另一战略投资者,腾讯系公司就已大幅减持。4月19日,林芝腾讯科技有限公司((下称“林芝腾讯”)通过大宗交易,减持步步高863.9万股,减持比例 1.000007%,减持均价9.75元/股,减持金额约9500万元。
减持后,林芝腾讯的持股比例已从6%降至不足5%。披露显示,林芝腾讯由深圳市腾讯产业投资基金有限公司100%持股。

不过与一般印象中的“高位套现”不同,即使股价翻倍,京东、腾讯此次也是“割肉”减持。
相较于当初的受让价,亏损金额分别超过9000万元、6000万元,亏损比例分别达到34%、42%左右。加上仍未减持的股份,两者目前浮动亏损分别达到2.4亿元、3亿元左右。
截至4月27日,每股9.41元,下跌10.04%,总市值81.29亿。







免责声明:凡注明 “来源:XXX(非职业零售网)”的图文内容,版权归原作者所有,本平台转载旨在分享交流,并不代表赞同文中观点和对其真实性负责。仅供读者参考,不用作商业用途。若侵权,版权等问题,烦告知及联系电话:13689515115,将马上安排删除。

点击在看,下次可以优先收到我的推文 ↓↓↓
到顶部