突然宣布:涨价!你可能天天吃它



编者 | 零售哥   头图来源 | 网络
本文来源  | 综合广州日报、中国经济网、网友评论等
导读:洽洽食品宣布葵花籽系列产品提价约3.8%
 
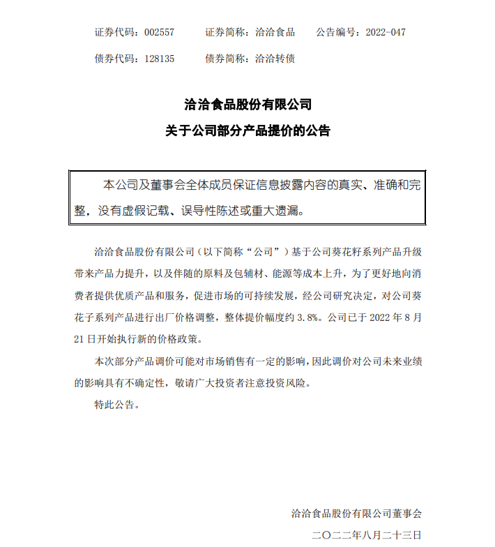
昨天(8月23日),洽洽食品
发布部分产品提价的公告称
经公司研究决定
对公司葵花子系列产品
进行出厂价格调整
整体提价幅度约3.8%


公告显示,公司已于2022年8月21日开始执行新的价格政策。本次部分产品调价可能对市场销售有一定的影响,因此调价对公司未来业绩的影响具有不确定性。
据了解
这已是A股“瓜子大王”洽洽食品
在四年内
第三次对旗下产品进行提价
去年10月,洽洽食品基于瓜子系列产品升级及原材料成本上升,宣布对旗下葵花籽系列产品以及南瓜子、小而香西瓜子产品进行出厂价格调整,各品类提价幅度为8%-18%不等,价格执行日为2021年10月22日。
“洽洽瓜子”涨价的消息一出
网友纷纷表示:“越来越贵”
“吃不起”
“散装瓜子不香么?”







你们喜欢吃瓜子吗?
评论区一起来聊聊~
↓↓↓
看更多新鲜资讯
请关注职业零售网视频号!





到顶部