乳业巨头刚刚退市,又被申请破产!曾豪言比肩蒙牛伊利



编者 | 零售哥   头图来源 | 网络
本文来源  | 综合中国证券报、红星新闻
导读:刚刚退市不久,又被申请破产!
 
因无力清偿债务,
从A股退市不久的知名乳业巨头,
又被债权人申请破产重整。


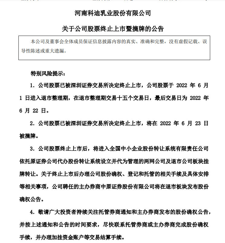
科迪乳业
被申请破产重整
9月9日,科迪乳业发布公告称,公司收到商丘市中级人民法院出具的《民事裁定书》,商丘市中级人民法院于9月8日裁定受理了债权人郑州互通合众文化传播有限公司对科迪乳业的破产重整申请。

↑ 科迪乳业公告截图
商丘市中级人民法院认为,被申请人科迪乳业已不能清偿到期债务,且明显缺乏清偿能力。根据科迪乳业的资产状况、行业前景等因素,基本能够认定其具备重整价值。依照《中华人民共和国企业破产法》等相关规定,裁定受理申请人互通合众对被申请人科迪乳业的破产重整申请。
科迪乳业表示,公司将根据重整事项的进程及时履行信息披露义务。鉴于公司进行破产重整的申请已被受理,在破产重整期间,公司存在被宣告破产并进行破产清算的风险。
数据显示,2021年年度报告期期末,科迪乳业流动负债余额为19.67亿元,其中短期借款5.6亿元均已逾期,资产负债率高达96.43%。由于公司及子公司资金紧张,目前面临较多的司法诉讼,相关诉讼已导致公司部分账户被冻结,公司已被列入失信执行人名单,主要银行账户被冻结已对公司生产经营活动造成重大影响。

被列入失信执行人名单
早在被破产重整之前,今年5月,科迪乳业就因2021年度财务报告被会计师事务所出具无法表示意见的审计报告,而触及深交所相关股票终止上市情形,被深交所终止上市。

↑ 科迪乳业公告截图
回溯公告,因2020年度财务报告被出具无法表示意见的审计报告,科迪乳业股票自2021年5月6日起被实施退市风险警示,股票简称变为“*ST科迪”。2021年财报显示,科迪乳业实现营业收入5.91亿元,同比增长24.22%;实现净利润6904.8万元,同比增长105.69%。
尽管实现扭亏为盈,但由于会计师事务所对2021年度财务报告出具的意见类型仍为无法表示意见,触及深交所相关股票终止上市情形,深交所决定对科迪乳业股票终止上市。
6月23日,上市7年的科迪乳业被深交所摘牌。8月24日,公司股份开始在新三板挂牌转让。截至9月9日,转让价格为0.72元/股,总市值约为7.88亿元。

曾豪言比肩蒙牛伊利
公开资料显示,科迪乳业主营业务为乳制品、乳饮料和饮料的研发、生产和销售以及配套的奶牛养殖、繁育和销售。公司成立于2005年,于2015年6月在深交所上市。
2016年,科迪乳业推出一款透明包装的“网红小白奶”,迅速席卷整个河南市场并走向全国。公司创始人张清海曾公开表示,要把科迪乳业打造为比肩蒙牛、伊利的“中部奶业航母”。

↑ 天猫科迪旗舰店截图
2019年,科迪乳业拖欠奶农上亿奶款风波爆发并愈演愈烈。此后,公司财务造假、控股股东违规占资和违规担保等问题相继曝光。2020年8月16日,证监会对公司立案调查。证监会调查结果显示,2016年至2018年公司累计虚增收入8.43亿元,虚增利润约3亿元。
与此同时,公司控股股东科迪集团也爆发债务危机陷入困境。2021年9月,科迪集团等10家公司被裁定进入重整程序。2022年4月22日,科迪集团等公司合并重整计划获法院批准。


你有喝过他家的牛奶吗?
评论区聊一聊~
↓↓↓
看更多新鲜资讯
请关注职业零售网视频号!





到顶部