继续操作前请注册或者登录。

秦朝古墓发现千古奇书,不仅揭开嫦娥真面目,还因这个原因震惊世界



千百年来,人们一直认为嫦娥奔月只是个美丽传说,但1993年一座千年古墓的发掘,却暴露了嫦娥的“真面目”。
Part.
1
1993年3月,在湖北江陵荆州镇邱北村王家台,村委集中挖鱼池,但随着村民们的动作,一些眼尖的人却发现了不对劲儿——王家台原本是个小土岗,长期以来种稻子,但随着挖掘,竟露出了五花土与青灰泥,其中还混着一些糟朽的木头……

这是挖到古墓了吧!一时间,村民们也都停下动作。很快,得到了报告的考古队就赶到了。
村民们没想到,正是在这小小的王家台,竟然清理出了16座秦汉墓葬,其中15号秦墓更是有惊世发现,其中,发现了嫦娥的真面目就是其中之一。

这座古墓基坑口大底小,四壁斜直平滑。基坑填土上部为黄褐色五花土,下部为青灰泥,填土都经过了夯筑,但因为时间过于古早,墓上方又是水耕地,所以地表几乎没有痕迹。
棺材发生塌陷,尸骨保存的也不好,仅剩头骨和腿骨的部分,因为墓葬中没有发现铭文和墓志,墓主人到底是谁已无从可靠。但混在黄土中的一些竹简木片却让专家们兴奋起来。
Part.
2
在考古过程中,文字十分重要,毕竟文字是历史的最好记录,是文化相传的最好的工具。有了文字,就能将很多谜题解开。这一点,在专家们翻遍三星堆找文字就可以知道。

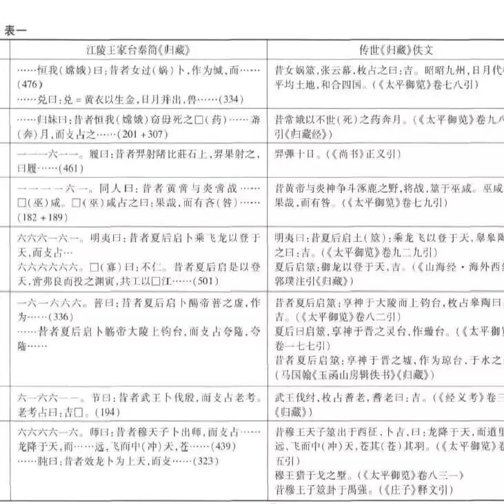
而这座秦墓让专家欣喜若狂的,正是文字。在棺内的淤泥内,专家们发现了大量的竹简,虽然大部分已残断,但经过清理、复原,仍旧有813枚秦简!
后来,经过专家们翻阅资料,进行核对、查验,这些竹简的内容被记录下来,这些竹简来自五本古籍,分别为《归藏》、《效律》、《政事之常》、《日书》、《灾异占》。其中,《归藏》简有394枚,约4000余字,正是依托这些文字中,并联系后世文献,专家们发现了嫦娥奔月的“真面目”。
原来,在《归藏·归妹》中有这样的记载:“归妹曰:昔者恒我窃母死之”。
这后面虽然残缺了一个字,但在古汉语中,“娥”通“我”,于是,专家考证出,文中的“姮我”就是“姮娥”,文章后面缺失的文字为药。
而这段文字讲述的就是现在广为流传的嫦娥奔月。

“嫦娥”被称为“姮娥”在古籍中有迹可循的。例如,《淮南子》中就记载:“羿请不死之药于西王母,羿妻姮娥窃之奔月,脱身于月,是为蟾蜍,而为月精。”
虽然嫦娥化成蟾蜍,和如今出尘冷清的月宫仙子形象不符,但这也算是嫦娥传说的前身了。
而姮娥变嫦娥,其实是因为西汉文帝时期为避讳皇帝的刘恒的名字,所以这位仙子才变了名字。
Part.
3
如果说只记录了姮娥的名字,这秦简并不稀奇,但出土的竹简还有一段有关嫦娥的记载,中间的字为“奔月而枚占”。这枚残缺的古籍透露出来的信息是奔月之后占卜。

那奔月可以理解,那占卜又和嫦娥有什么联系呢?
这一点,宋代学者史绳祖就曾考证,嫦娥还有其他的名字,叫“常仪”或“常羲”。这是因为在上古时期仪和娥的读音相同。常羲是古代神话传说中的月亮女神,传说她为上古时期的月亮之母。明朝著名的文学家杨慎也对嫦娥奔月的传说作了考证。他认为嫦娥奔月的传说是由常仪占月的故事发展而来,常仪是个善于观测月相并做出占卜的神异女子。

如此联通古今进行推车,嫦娥奔月很可能讲述的就是名叫常仪的女子善于观测月相,因为她能通过月相和星相来推测天气变化,所以人们都将此当为神迹,并将她看做了神人。这样的故事,在千年的流传中,不断丰富、演变,成为了如今的样子。
Part.
4
如果说这些秦简只是揭开了嫦娥奔月这个传说的故事,其实也称不上震动学术界,这些竹简真正的价值在于与《易经》的紧密联系。

《归藏》究竟是一本什么古籍?其实很简单,有学者指出,这就是商版易经。
《易经》博大精深,代表了中华民族的文明特点,主要阐述天地世间的万物变化,内容涉及哲学、政治、文学、科学等领域,被誉为“诸经之首”、“大道之源”。

然而在谈及《易经》时,人们往往将《易经》和《周易》等同。从广义上说,周易也是易经;但从狭义上说,周易只是易经的三分之一。其中原因,就是因为《易经》是由《连山》《归藏》《周易》三部书构成。
《连山》以艮(gèn)卦开始,如山之连绵,故名连山,据传是三皇之一的天皇所创,但学术界普遍认为是夏朝的作品,夏朝的《易经》。《归藏》以坤为首卦,故称之为归藏,是商朝的《易经》。让人遗憾的是,《连山》、《归藏》已经失传。

而《归藏》失传2000余年后,王家台秦墓中的《归藏》重见天日,这对于《归藏》本身乃至整个易学有着重要的意义,为揭开易学千古之悬案提供了全新的证据,堪称石破天惊,震惊天下。
易经,是中国文化的源头之一,是中华民族的瑰宝。而这部石破天惊的《归藏》已列入国家出版计划并列入“国家珍稀古籍名录”,藏在荆州博物馆,等待着告诉人们更多历史的智慧和岁月的真相。
到顶部