医药反腐进行时:妻子踊跃举报医生老公





近年来,“枕边人”积极发挥反腐“生力军”作用,为反腐事业立下汗马功劳。
比如,宁强“宠幸帝”付常委、焦作城改办“夜谈哥”郭主任、鹤山“呵护侠”周副书记、柳州“横亲王”梁局长、泾川“互动大师”刘局长,等等,他们的精彩事迹与大家见面,都得益于“枕边人”大义灭亲。
这场医药反腐风暴中,“枕边人”依然是不可忽视的一支重要力量,她(他)们勇于挺身而出,既让人平添敬意,又让人感慨万端。
咱们来瞻仰一下上榜人物。
▶ 深圳南山医院整形科副主任医师刘某
最近,南山医院热闹得很,刘某妻子钱女士的实名举报,就是其中的一枚“深水炸弹”。
看来确实被惹毛了,一日夫妻还百日恩呢,她这样子豁出去,基本上情断义绝。

举报了刘大夫哪些问题呢?
① 每年拿药品回扣十几万。
轻轻松松6位数外快到手,一个医生尚且如此,比医生职位高的不知是什么手笔?
② 收受患者及医药代表的购物卡、贵重物品等贿赂。
从有关信息看,这对擅长“笑纳”的医生来说,属于再平常不过的“小事”,他们自称“毛毛雨”,一点“茶水费” “车马费” “夜宵费”而已。
③ 未备案注册医疗机构走穴捞金。
这就涉及违反从业规定了,内外通吃,黑白灰均沾,还有这样的好事?
④ 出轨成瘾,实习期间就与一名已婚护士保持长期不正当关系。
看来刘大夫对“近水楼台” “机不可失” “广纳博采”的理解比较深透。烟瘾牌瘾很常见,这方面成瘾还是需要一些功夫和实力的。
钱女士称,她手里握有大量证据,包括灰色收入原件和出轨的移动硬盘,愿积极配合调查,她将知无不言、言无不尽。
有人问钱女士,通常来讲应该向其所在单位或有关部门反映,为啥要发到网上呢?
她表示,以前她那样反映过多次,但一直没人理她,无奈之下才发到网上,希望在当前医药反腐的形势下得到重视。

▶ 深圳南山医院书记邓某文
又是刘大夫,又是邓书记,可真够忙活的。
邓某文生于1964年,医学博士,是位专家型领导。
都说领导要“模范带头”,“先干一步”,难道也包括“那些事”也冲在前面?
不能这么理解吧,邓书记是不是忙于公务,放松学习了?

举报材料洋洋洒洒19页,时间、地点、人物、事件交代得很详细。曝光的主要问题:
① 与第二任妻子林某婚姻存续期间,和陈某娜婚外生了一儿一女。
邓某文与原配散伙了,原配和他生有一女,娘儿俩移民去了美国。
陈某娜是他当感染科主任时认识的,当时陈某娜是跑销售的业务员。
按举报所言,一来二去,两人天雷勾地火,好上了。
陈某娜为邓某文⽣了“带把的”后,邓某文一高兴,又给陈某娜在南⼭区海印⻓城买了豪宅,以资鼓励。

② 陈某娜公司垄断供应南山医院医用耗材和设备,并参与巨额投资的医院改建工程。
举报称,陈某娜曾保留妊娠流产组织,威胁邓某文要做 DNA 鉴定。
邓某文为摆平此事,果断加大好处分量,给陈某娜成⽴了一家“深圳市康倍普科技有限公司”,铺展了发财大道。
名义上陈某娜为总经理,背后邓某⽂为董事⻓,黄金搭档携手干事业。
医用耗材和设备采购,陈某娜公司以“碾压式的实力”,中标就跟玩儿似的,而其它公司费老鼻子劲也沾不上边。
据称其中有家公司数年来陪跑99次,无一次中标,也真是让人佩服其陪跑劲头。
南山医院改扩建⼯程总投资60亿元,是全国投资最⼤单体医院建筑物,陈某娜自然不会袖手旁观,也积极参与进来。
由此看,陈某娜手腕不一般,把堂堂邓书记玩转了。

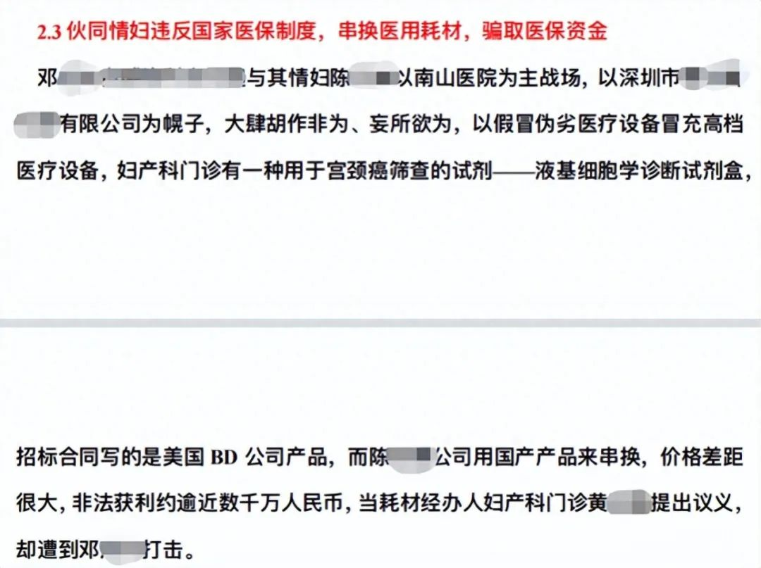
③ 用国产产品串换某进口筛查试剂,套取国家医保资金。
仅此一笔,获利数千万。
“没眼色”的耗材经办人提出异议,遭到打击。
这胆子也太大了吧!

④ 利用关联公司操控大型设备采购。
某型X光机别的医院中标价每台约800万元,陈某娜公司以每台1000—1200万元卖给南山医院,一次弄个10台,3000—4000万赚头到手。
不看这份举报材料,真想不到里面的油水如此之大。
难怪有人讲,小打小闹百八十万的搞头人家根本看不上,嫌浪费时间。

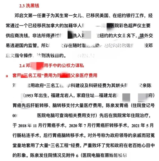
⑤ 境外洗钱逃避监管。
经常通过⼀个移⺠加拿⼤的华⼈、南⼭医院彩超主要供应商赖某洗钱,⾮法所得洗⼊邓某文在纽约的⼤⼥⼉名下。
举报还提及邓某文通过堂弟邓某龙控制药品供应链,套用特别经费为陈某娜父亲治病等信息。
并附有“私生子生产及出生证”等材料,举报者称“基因造假不了”。


举报材料如此详细,家事、公事都说得门儿清,应出自邓某文非常熟悉之人。
当事人邓某文的反应倒没有慌乱,对媒体表示系诬告,已报警。
应该说邓某文很硬气。
这就看调查结果了,如举报属实,该咋的咋的;反之,则应追究诬告者的责任。
早先,还有多位妻子举报医生老公,榜单如下:
▶ 河北医科大学第二医院东院区神经外科主治医师吴某彪
吴大夫就职的神经外科业内称“高富帅”科室,他被妻子举报的主要问题:
① 利用职务收取礼品和大额回扣。
② 打着省二院专家旗号私自外出敛财。
③ 包养小三,为其购置2套房产和价值几百万的车。
更过分的是,吴某彪为了和小三快活,对一双儿女不管不顾,甚至伙同小三转移夫妻共同财产,导致住房被拍卖,逼得妻儿无处栖身。
这不是把人往绝处逼么,搁谁身上不急呀,被举报也就怨不得谁了。
▶ 郑州大学第一附属医院放射介入科副主任医师季某
季某妻子举报季某长期收受药品回扣。
“每月下旬,医药代表统计好金额,把现金及药品回扣清单装进信封交给他,一个月能达到一万多元至两万多元。”
简直跟按月发工资一样。
不同的是,单位发工资,数额基本固定,而药代这边,你开药开得多就拿得多。
季妻为何不惜鱼死网破?
她表示:
“在我生病期间,他将我拉黑,不辞而别去了美国,整整一年毫无音讯,回国后也不回家,而是直接起诉我离婚。”
季大夫这一番操作神神秘秘,背后有什么情况呢?



▶ 重庆巴南区人民医院肝胆外科主治医师贺某刚
贺某刚的妻子是个资深护士,她实名举报贺某刚跟女药代乱来,搞权色交易,收受回扣。
让贺妻感到更崩溃的是,她被两次殴打导致流产住院。
这也太没人性了吧?
气愤之下,她在车内安装录音设备,录下贺某刚和女药代龙某“互动交流”的热烈场面。
有人调侃说,男医生一辈子至少要有四任妻子 —— 上学时的女同学、上班后的小护士、妖艳的女药代以及自己培养的研究生,不然枉为医生。
看来贺大夫深得这一理论的精髓,“理论联系实际”也颇为娴熟。


▶ 宁夏医科大学总院急诊科主治医师王某欢
王某欢的前妻刘某某,举报王某欢的“事迹”比较多:
收受回扣、倒卖药品、私刻公章、出售假病历、诈骗医保、婚内出轨,以及实施家暴。
并格外强调,他与多名女护士保持不正当关系,一天到晚忙不赢。
同时还拿出视频、消费记录等证据,其中有一次开房消费竟高达5万。
而王某欢予以了反驳,说此系恶意诬告,刘某某本身不讲究,她在婚姻存续期间,把自己的哥们发展成情夫,导致两人离婚,她因未达到多分财产目的,所以捕风捉影进行诽谤,多次威胁让其给钱。
这家医院回应还挺及时,说经初步核查,“婚内出轨” “家庭暴力”属实,其它问题尚无证据支持,将进一步依纪依规处置。

例子暂且就举这些吧,如果是举报中说的那样,不免让人唏嘘,都说娱乐圈乱、足球圈贪,怎么这个圈也不安分?
尽管是少数,在老百姓心目中也丢分不是?人们可是把生命健康托付给他们的呢。
有落马医院院长忏悔时讲:
“身上的白大褂被染成金黄色,表面金灿灿亮闪闪,但里面已腐烂成黑色。”
这位院长忏悔是深刻的,本来医院和医生的价值在于悬壶济世、治病救人,偏偏有人把求医的患者视为“行走的钱袋”,把工作的岗位变成“搞钱的利器”,怎么会不栽跟头呢?
当前的医药领域反腐,恰是正本清源之举,威力显现,群众叫好。
从长远看,健全完善监管体系、改进医院内部管理、优化医疗资源配置、加强社会公众监督,才能从根本上解决医药腐败问题。
相信只要驰而不息抓下去,歪风必将遏止,本源必将回归,医疗领域一片朗朗乾坤,这样,老百姓能不高兴吗?
( 信息及图片视频来自网络 )
同期发布,欢迎阅览:
【纪实连载】我在武汉洗浴中心那些事(29)
【纪实连载】我在长沙足浴城这些年(70—72)

END

(点击蓝字即可浏览)
●我在东莞做沐足技师(11—15)
●【纪实连载】我在武汉洗浴中心那些事(28)
●谁为普里戈任之死负责?
●几位医务从业者的良心话
●傅晓田之谜:这个美女不寻常!

不“解”之缘
一“点”不远
到顶部