广州疾控最新提醒!



据“广州疾控i健康”今天(9月22日)上午消息:

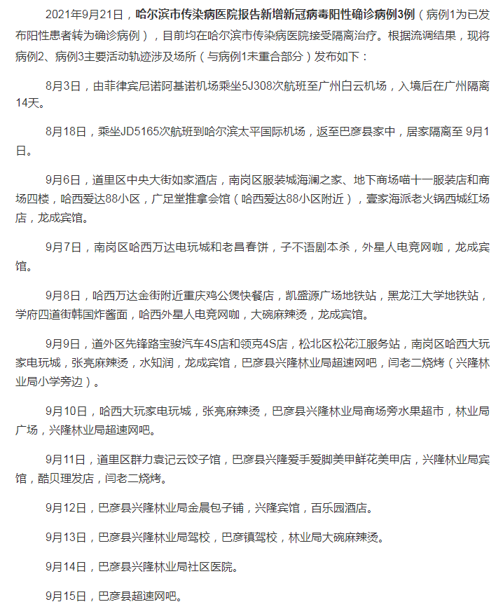
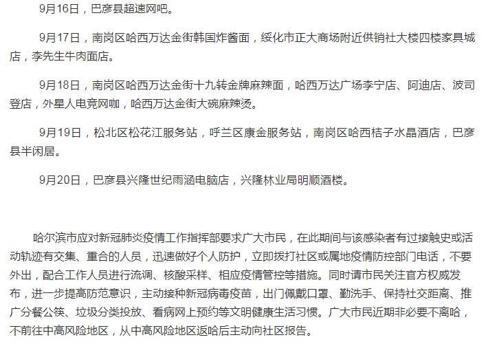
昨天(9月21日),据哈尔滨市政府新闻办的疫情防控专场新闻发布会消息:2021年9月21日0-18时,哈尔滨市发现新冠肺炎确诊病例3例。9月22日“哈尔滨发布”公众号发布病例活动轨迹。
病例活动轨迹如下↓↓


报道回顾
新增一阳性!轨迹涉剧本杀、密室、浴池、铁锅炖等店!哈尔滨紧急公告
为保障市民健康,做好广州市疫情防控工作,广州市疾控中心发出以下提醒:
第一,9月7日以来有黑龙江省哈尔滨市旅居史的来(返)穗人员、所有穗康码“红码”和“黄码”人员均需第一时间到所在居委(村委)、工作单位或所住酒店报备。
第二,建议市民合理安排出行,近期如非必要,不要前往黑龙江省、福建省旅行及出差。确需前往的,请提前向所在居委(村委)和工作单位报备,并做好个人防护。
第三,外地返穗,应自我观察14天,做好健康监测。工作(学习)地点为人群较为密集、空间相对密闭的场所,如学校、餐厅、电影院等,建议返穗后主动做1次核酸检测。
一旦出现发热、干咳、乏力、嗅觉味觉减退、鼻塞、流涕、咽痛、结膜炎、肌痛腹泻等不适症状时,应立即报告所在居委(村委)、所在单位或所住酒店,及时就近至发热门诊就诊。就诊过程中做好个人防护并不得乘坐公共交通工具。
第四,广大市民应进一步提高防范意识,继续做好戴口罩、勤洗手、勤通风、一米线、防聚集等防护措施,并积极主动接种新冠疫苗。
据广州疾控i健康(guangzhoucdc)

坚持防疫!
到顶部