23择校丨吉艺、山艺、新艺电影招生信息



吉林艺术学院
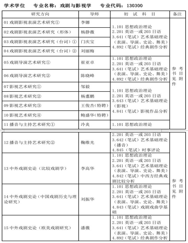
吉林艺术学院 戏剧影视学员 招收戏剧与影视学(学硕)研究生。
透明2院校及专业简介
01
吉林艺术学院是东北地区唯一的综合性高等艺术院校。学校秉承“博学、求真、至善、尽美”的校训,发扬“尊重艺术个性、完善社会人格”的艺术教育理念,朝着“面向世界、国内一流、特色鲜明、充满生机活力的高水平艺术大学”的宏伟目标不断迈进。
吉林艺术学院戏剧与影视学学科创办于1960年,为东北地区高校最早。1997年戏剧戏曲学学科获批硕士点,2006年获批吉林省重点学科;2011年戏剧与影视学获批一级学科硕士点,2012年获批吉林省优势特色重点学科;2016年,在全国第四轮学科评估中评为B-。在吉林省“十三五”特色高水平学科遴选中被评为“优势特色学科A类”。
透明2  招生信息介绍
02
(1)22招生计划

 
(2)近年报录比

(3)复试分数线

吉林艺术学院的分数线一直以来都与A区国家线持平,往年来看虽有起伏,但较为平稳,可以说是一个专业性、分数线都十分友好的学校。但2022吉艺也出现了部分专业无上线选手的情况,究其原因:一是国家线暴涨,二是因为吉艺大部分专业限制跨考,而剩下的专业仅接受文科考生报考。
因此,专业性强+竞争较小的吉艺可以说是本专业考生的“福利学校”,并且吉林艺术学院的复试是按照“初试专业课成绩+复试总分×2”来进行排名的,这就意味着专业课成绩更加更加重要,如果公共课成绩不佳,专业课考的好也是可以逆风翻盘的。
透明2  参考书目
03
641艺术基础理论
(一)表演、导演、戏剧影视表演理论与实践、戏剧导演理论与实践、中外戏剧史论、戏剧影视美术设计方向:
1.《艺术学概论》彭吉象,北京大学出版社
2.《中国大百科全书戏剧卷》 中国大百科全书出版社
(二)节目策划与创作、广播电视编导、影视艺术研究方向:
1.《艺术学概论》彭吉象,北京大学出版社
2.《影视概论教程》(第2版) 张燕著,北京师范大学出版社
透明2  试卷结构及简评
04
641艺术基础理论
试卷结构 (总分150分)
名词解释:5道;简答题:5道;论述题:2道;
① 名词解释(5道,分值约20%):戏剧艺术基础名词 ;
② 简答题(5道,分值约30%):艺术学理论基础、戏剧艺术、艺术概论拓展;
③ 论述题(2道,分值约50%):戏剧艺术1道、艺术学概论1道;
吉林艺术学院真题暂时缺失。需要注意的是641艺术理论基础是多个方向都考,所以内容比较杂。
山东艺术学院
山东艺术学 传媒学院 招收戏剧与影视学(学硕)、广播电视(专硕)研究生。
透明2院校及专业简介
01
山东艺术学院建校于1958年,坐落在名泉簇拥的历史文化名城济南,是山东省人民政府与国家文化和旅游部共建高校,具有艺术学门类下5个一级学科硕士学位授予权,为山东省2017-2023年博士学位授予立项建设单位。学校以“闳约深美”为校训,弘扬“厚基础、重实践、强学术”的办学传统,着力培养德艺双馨、具有艺术个性和创新精神的优秀艺术人才。建校64年来,涌现出了著名歌唱家、教育家彭丽媛教授,以及倪萍、徐少华、王沂东等为代表的一大批优秀毕业生,为山东和全国文化艺术事业的发展繁荣作出了重要贡献。
学校共有传媒学院、电影学院、戏剧学院、戏曲学院、艺术研究院等5个学院招收戏影类相关专业研究生,此择校贴主要收录考察方向偏影视的专业。
透明2  招生信息介绍
02
(1)23招生计划
传媒学院-戏剧与影视学

传媒学院-广播电视

电影学院-广播电视

(2)近年报录比
传媒学院-戏剧与影视学

传媒学院-广播电视

电影学院-广播电视

山东艺术学院不公布报考人数,故这里只统计录取人数。
(3)复试分数线

山艺各学院复试分数线均为国家A区线,由于各学院专业招生人数不同,因此各学院各专业进入复试最低分也有较大波动。以2022年的复试情况为例——
传媒学院-戏剧与影视学统招16人,进复试18人,最高分412,最低分363,最终录取最高分412,最低分363。广播电视统招41人,进复试71人,最高分为413,最低分为363,最终录取的最高分为413,最低分为363。
电影学院-广播电视统招8人,进复试11人,最高分417,最低分364,最终录取最高分为417,最低分为370。
透明2  参考书目
03
山东艺术学院官方并未提供参考书目,这里根据考试大纲以及历届学长学姐的经验,整理了部分书目以供参考。
735视听语言/615视听语言
1.《影视视听语言》张菁、关玲
2.《认识电影》贾内梯
836影视艺术史
1.《影视艺术史》周星、王宜文
2.《中国电影史》李少白
3.《世界电影艺术发展史教程》王宜文
4.《中国电影史》钟大丰、舒晓鸣
911艺术基础
1.《艺术学基础知识》王次炤
2.《艺术概论》王宏建
3.《艺术学概论》彭吉象
4.《艺术学原理》王一川
5.《艺术概论》赵斌
透明2  近两年真题及分析
04
(1)戏影20年真题
735视听语言
一、名词解释
1. 独白
2. 仰拍
3. 色彩节奏
4. 高空摄影系统
5. 跳切
6. 180度轴线系统
7. 视觉暂留
8. 声画对位
二、简答
1. 近景的画面造型语言特点。
2. 长焦镜头的特点。
3. 简述光线的作用。
4. 长镜头理论的叙事特征。
5. 爱森斯坦的蒙太奇理论。
6. 用图式说明三人对话的场面调度。
三、论述
1. 结合影片,分析王家卫导演的艺术特色。
2. 冷暖色彩的情绪反应。
836影视艺术史
一、名词解释
1. 夏梦
2. 波兰电影学派
3. 银河映像
4. 手机电影
5.《中华儿女》
6. 蔡楚生
7. 反乌托邦电影
8. 综艺电影
二、简答
1. 简述意大利新现实主义电影创作原则。
2. 结合影片,简述田汉等人的创作特色。
3. 为什么我国科幻片发展缓慢。
4. 我国无声电影向有声电影转变时期声音的变化特点。
三、论述
1. 为什么列宁说电影对于我们是最重要的?
2. 结合例子,阐释上世纪八九十年代美国四大导演的风格。
3. 结合一部影片,谈候孝贤导演风格。
(2)广电22年真题
615视听语言
一、名词解释
1. 中景
2. 拉镜头
3. 摇镜头
4. 顶光
5. 解说词
6. 垂直蒙太奇
二、简答
1. 怎么划分景别?
2. 好莱坞电影剪辑的核心。
3. 影片中构图要解决的两个问题。
4. 影片的要素。
5. 声音场的方式。
三、论述
1. 结合具体影片论述色彩的作用。
2. 场面调度的作用。
3. 长镜头的美学。
911艺术基础
一、名词解释
1. 青藤白阳
2.《义勇军进行曲》
3. 戏剧动作
4. 青花
5. 杂耍蒙太奇
6. 蹉跎岁月
7. 曲牌连缀体
8.《雷和雨》
二、简答题(8选4)
1. 巴洛克的艺术特征。
2. 简述哈姆雷特的艺术形象。
3. 清唱剧《弥撒亚》的艺术特征。
4. 二战后德国现代设计的发展。
5. 如何理解戏曲中,舞台一方地,一转万重山。
6. 简述《悲歌》的艺术价值。
7. 简述样板戏电影的特征。
8. 简述电视节目的声画关系。
三、论述题(8选2)
1. 谈一谈对书画用笔同法的理解。
2. 艺术设计包含哪些基本特征。
3. 论述《茶馆》的艺术贡献。
4. 元代王实普《西厢记》在当时被誉为“旧杂剧,新传奇,《西厢记》天下夺魁”,请用题材演变和艺术特征来解释这句话。
5. 请举例论述中国民间舞的艺术特点。
6. 论述瓦格纳的歌剧改革。
7. 论述《公民凯恩》为什么会被称作“现代电影艺术的开山之作”?
8. 论述电视作为传播技术和艺术载体的两重特性。
(3)广电22年真题简评
山东艺术学院开设戏影相关专业的学院和研究方向众多,真题搜集起来较为困难,因此部分专业的真题暂时空缺,阁楼后续将持续补足。
从现有的真题资料来看,山艺考察的多为参考书目中的基础知识点,且部分专业可以任选题目作答,对考生来说是降低了答题难度的,基本上掌握好基础知识就可以拿到还不错的分数。
新疆艺术学院
新疆艺术学院招收戏剧与影视学(学硕)、广播电视(专硕)研究生。
透明2院校及专业简介
01
新疆艺术学院成立于1958年,位于素有“歌舞之乡”“丹青之乡”美誉的新疆维吾尔自治区首府乌鲁木齐市。学校是全国8所综合性艺术院校之一,也是我国西北地区唯一的综合性高等艺术学府。学校现为硕士学位授权单位,有艺术学门类下4个一级学科硕士授权点,6个领域19个方向的艺术专业硕士授权点。
戏剧影视学院的历史沿革可以溯源到1958年建立新疆艺术学校时开设的戏曲专业,至今已有60年历史。
传媒学院成立于2016年,是新疆艺术学院下属的二级学院之一。传媒学院注重质量与内涵发展,突出“传媒”与“艺术”的结合,形成多学科交叉、实践与创作并重的教学特色;开设有广播电视领域的影视创作、播音主持艺术和动画等硕士学位授予点。在办学过程中,学院构建了较为完整的影视传媒艺术教育体系,并将独特的地缘优势和艺术资源优势转化为教学和科研优势,不断创新人才培养模式,培养了一大批影视传媒专业艺术人才。
透明2  招生信息介绍
02
(1)22招生计划
戏剧影视学院-戏剧与影视学

传媒学院-广播电视

22年新疆艺术学院共有戏剧影视学院、传媒学院两个学院招收影视类专业的研究生,相关专业均无推免,下列统计为统招录取:
戏剧影视学院-戏剧与影视学(影视艺术研究方向)一志愿录取1人,调剂4人,共录取5人。
(戏剧戏曲与文化研究方向)一志愿录取0人,调剂3人,共录取3人。
传媒学院-广播电视(影视创作方向)一志愿录取3人(含士兵计划1人),调剂10人,共录取13人。
 
(2)分数线及报考分析
新疆艺术学院的分数线一直以来都与B区国家线持平,不过,新疆艺术学院也算是调剂大户之一了,每年都有大量调剂名额。
透明2  参考书目
03
731艺术原理
1.《艺术学概论》彭吉象,北京大学出版社
2.《艺术概论》王宏建,文化艺术出版社
931电影理论
1.《中国电影史》钟大丰、舒晓鸣,中国广播影视出版社
2.《外国电影史》郑亚玲、胡滨,中国广播电视出版社
336艺术基础
1.《艺术学概论》彭吉象,北京大学出版社
2.《艺术概论》王宏建,文化艺术出版社
859广播影视创作
《电视摄像与编辑》任金洲、高晓虹,中国传媒大学出版社
获取更多【电影考研信息】
加入【阁楼23备考群】
请添加阁楼学姐

艺术院校:
北京电影学院丨电影资料馆丨中国艺术研究院丨上海戏剧学院戏剧丨上海戏剧学院电影丨南京艺术学院丨中传、国美、中戏
985院校:
北京师范大学丨南京大学丨武汉大学丨厦门大学丨中山大学丨重庆大学丨华东师范大学
211院校:
暨南大学丨上海大学丨南京师范大学丨西南大学丨西北大学丨广西大学丨湖南师范大学
双非院校:
河北大学丨杭州师范大学丨浙江师范大学丨上海师范大学电影丨上海师范大学戏剧丨西北师范大学丨湖南工业大学丨山东师范大学丨福建师范大学

· THE END ·
这是电影学考研阁楼的 第 315 篇 文章
到顶部